RD GENERAL MITRE Num.126 P.BJ PTA.1 (BARCELONA). Ver mapa
(cnae 6820) promocion, adquisicion,transmision, enajenacion,urbanizacion, division,parcelacion, arrendamiento y explotacion de toda clase de inmuebles.
CNAE 6492 - Otras actividades crediticias
A81108805
-
-
-
0.5M €
Barcelona
Administradores solidarios
EPOMENES SICAV SA
Información sobre balances y cuentas de resultados de EPOMENES SL depositados en el Registro Mercantil de Barcelona en los últimos ejercicios.
| Ejercicio Disponibilidad | 2019 3 horas | 2020 3 horas | 2021 3 horas | 2022 3 horas | Consultar en Axesor | |
| Consultar en Axesor | ||||||

Resumen cronológico de actos publicados en las ediciones digitales de Boletines Oficiales (BORME, BOE, BOPI) inscritos por EPOMENES SL o en los que participa indirectamente.
Traslado del domicilio social de la empresa situado en CL ENTENCA Num.66 P.BJ PTA.2 (BARCELONA) siendo el nuevo domicilio situado en RD GENERAL MITRE Num.126 P.BJ PTA.1 (BARCELONA).
Publicación en el BORME de los siguientes nombramientos:
| Administradores Solidarios |
Publicación en el BORME de los siguientes nombramientos:
| Apoderados Solidarios |
Publicación en el BORME de los siguientes revocaciones:
| Presidente | |
| Entidad Depositaria | |
| Entidad Gestora | |
| Consejero | |
| Consejeros | |
| Secretario No Consejero | |
| Auditor |
EXCLUSION DE LA COTIZACION DE LAS ACCIONES EN EL MERCADO ALTERNATIVO BURSATIL. QUEDA SIN EFECTO LA DESIGNACION DE LA "SOCIEDAD DE GESTION DE LOS SISTEMAS DE REGISTRO, COMPENSACION YLIQUIDACION DE VALORES SA",COMO ENTIDAD ENCARGADA DE LA LLEVANZA DEL REGISTRO CONTABLE.BAJA DE LA SOCIEDAD COMO SICAV, FIJANDO EL CAPITAL SOCIAL EN 2.548.638,89 EUROS.
Traslado del domicilio social de la empresa situado en DIAGONAL, 407 BIS 4. 08008 BARCELONA. (BARCELONA) siendo el nuevo domicilio situado en CL ENTENCA Num.66 P.BJ PTA.2 (BARCELONA).
La sociedad cambia su actividad pasando a ser la nueva actividad o actividades de la empresa:
(cnae 6820) promocion, adquisicion,transmision, enajenacion,urbanizacion, division,parcelacion, arrendamiento y explotacion de toda clase de inmuebles
La Junta General Extraordinaria de Accionistas de Epomenes, SICAV, S.A., celebrada el 13 de junio de 2019 acordó por unanimidad abandonar el estatuto de sociedad de inversión de capital variable, transformar la sociedad en sociedad de responsabilidad limitada, cambiar la denominac... Ver más
|
AUMENTADO EL CAPITAL SOCIAL EN CIRCULACION EN "3.164.054,57"EUROS QUEDANDO FIJADO EL CAPITAL SOCIAL INICIAL EN "2.403.894,4" EUROS Y EL CAPITAL SOCIAL ESTATUTARIO EN "24.038.944" EUROS.-
Publicación en el BORME de los siguientes nombramientos:
| Presidente | |
| Consejero | |
| Consejeros |
SUSTITUCION DE LA ENTIDAD ENCARGADA DEL REGISTRO CONTABLE DE LAS ANOTACIONES EN CUENTA, DESIGNANDO A LA SOCIEDAD DE GESTION DE LOS SISTEMAS DE REGISTRO, COMPENSACION Y LIQUIDACION DE VALORES SA (IBERCLEAR).
En el BORME no.117/2014 y con referencia 260231 SE COMETIO ERROR EN CUANTO AL NUMERO DE INSCRIPCION PRACTICADA, SE HIZO CONSTAR "33", SIENDO LA CORRECTA "32".
| ARTS.10 Y 11. CONVOCATORIA JUNTA GENERAL EN LA PAGINA WEB DE LA SOCIEDAD GESTORA |
La página web corporativa de la sociedad es: Convocatoria Junta en la pagina web de la sociedad gestora.
Por acuerdo del Consejo de Administración de esta Sociedad, y de conformidad con lo que determinan los Estatutos sociales y la Ley de Sociedades de Capital, se convoca a los señores accionistas a la Junta general ordinaria de accionistas, que tendrá lugar en el domicilio so... Ver más
Por acuerdo del Consejo de Administración de esta sociedad, y de conformidad con lo que determinan los Estatutos sociales y la Ley de Sociedades de Capital se convoca a los señores accionistas a la Junta general ordinaria de accionistas, que tendrá lugar en el domicilio soc... Ver más
Por acuerdo del Consejo de Administración de esta Sociedad, y de conformidad con lo que determinan los Estatutos Sociales y la Ley de Sociedades de Capital se convoca a los señores accionistas a la Junta General Ordinaria de Accionistas, que tendrá lugar en el domicilio soc... Ver más
Publicación en el BORME de los siguientes nombramientos:
| Presidente | |
| Consejero | |
| Consejeros |
| Informe axesor 360º | Informe de Crédito | Perfil Comercial de Empresa | |
| Importe de ventas y número de empleados | ![]() | ![]() | ![]() |
| Información mercantil y comercial | ![]() Completa | ![]() Completa | ![]() Básica |
| Administradores y dirigentes | ![]() | ![]() | ![]() Solo dirigentes |
| Empresas relacionadas (accionistas, participadas,…) | ![]() | ![]() | ![]() |
| Categoría crediticia y probabilidad de incumplimiento de pago | ![]() | ![]() | ![]() |
| Impagos (RAI y Asnef Empresas) e incidencias judiciales | ![]() | ![]() | ![]() |
| Balance y cuenta de pérdidas y ganancias | ![]() Completo | ![]() Extracto | ![]() |
| Ratios y magnitudes económico-financieras | ![]() Completo | ![]() Extracto | ![]() |
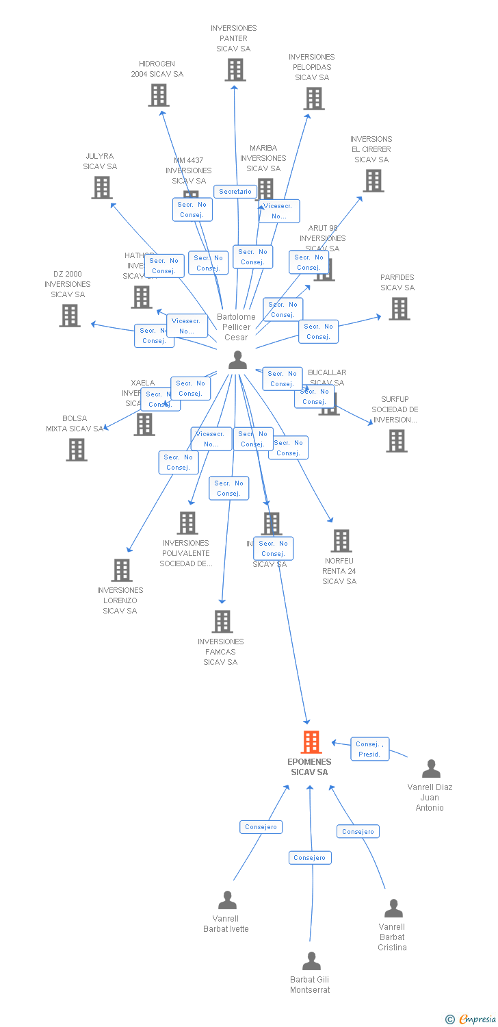
| Representación gráfica de empresas relacionadas | ![]() | ![]() | ![]() |
| Comparativa del balance con la media del sector | ![]() | ![]() | ![]() |
| Estado de flujos de efectivo y de cambios en el patrimonio neto | ![]() | ![]() | ![]() |
| Fuentes de financiación y avales | ![]() | ![]() | ![]() |
| Subvenciones, concursos/subastas públicas y marcas | ![]() | ![]() | ![]() |
| Acceder | Acceder | Acceder |
EPOMENES SL anteriormente denominada EPOMENES SICAV SA es una empresa inscrita en el Registro Mercantil de Barcelona. y con domicilio en BarcelonaSu clasificación nacional de actividades económicas es Otras actividades crediticias.
La empresa tiene una facturación anual inferior a 500.000 euros.
EPOMENES SL tiene 6 cargos directivos en activo y 2 cargos directivos históricos.