El diseño, promoción, construcción, montaje y explotación de todo tipo de centrales eléctricas, fotovoltaicas, plantas de cogeneración y biomasa, y de aerogeneración, incluso presas y canalizaciones, o utilizando cualquier otro elemento de producción eléctrica (gasoil, viento, sol, residuos.
CNAE 7112 - Servicios técnicos de ingeniería y otras actividades relacionadas con el asesoramiento técnico
B91942672
17/05/2011
7 años
(Extinguida el 14/03/2018)
6.200,00 €
2.5M €
Sevilla
Administradores mancomunados
Información sobre balances y cuentas de resultados de EOENERSUR SL depositados en el Registro Mercantil de Sevilla en los últimos ejercicios.
| Ejercicio Disponibilidad | Consultar en Axesor | |||||
| Consultar en Axesor | ||||||
| Entidad | Relación | Entidad/Relación | Desde | Hasta |
|---|---|---|---|---|
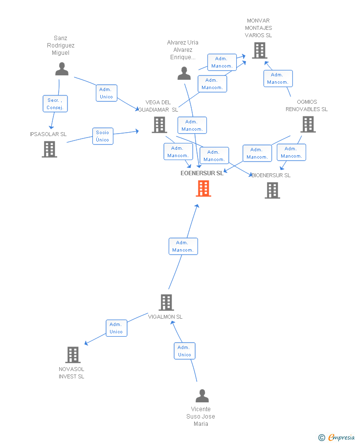
| Sanz Parejo Felix | Liq. Mancom. | Sanz Parejo Felix Liq. Mancom. | 14/03/2018 | 14/03/2018 |
| Vicente Suso Jose Maria | Liq. Mancom. | Vicente Suso Jose Maria Liq. Mancom. | 14/03/2018 | 14/03/2018 |
| VIGALMON SL | Adm. Mancom. | VIGALMON SL Adm. Mancom. | 02/01/2014 | 14/03/2018 |
| VEGA DEL GUADIAMAR SL | Adm. Mancom. | VEGA DEL GUADIAMAR SL Adm. Mancom. | 02/01/2014 | 14/03/2018 |
| OGMIOS RENOVABLES SL | Adm. Mancom. | OGMIOS RENOVABLES SL Adm. Mancom. | 02/01/2014 | 14/03/2018 |
| Alvarez Uria Alvarez Enrique Maria | Adm. Mancom. | Alvarez Uria Alvarez Enrique Maria Adm. Mancom. | 02/01/2014 | 14/03/2018 |
| Garrido Guzman Andres Rafael | Apod. | Garrido Guzman Andres Rafael Apod. | 15/07/2011 | 14/03/2018 |
| VIGALMON SL | Adm. Unico | VIGALMON SL Adm. Unico | 06/03/2012 | 06/03/2012 |
| Haro Garcia Angel | Adm. Unico | Haro Garcia Angel Adm. Unico | 07/06/2011 | 06/03/2012 |
| NOVASOL INVEST SL | Socio Único | NOVASOL INVEST SL Socio Único | 07/06/2011 | 30/06/2011 |

Resumen cronológico de actos publicados en las ediciones digitales de Boletines Oficiales (BORME, BOE, BOPI) inscritos por EOENERSUR SL o en los que participa indirectamente.
Publicación en el BORME de los siguientes ceses-dimisiones:
| Administradores Mancomunados | |
| Liquidadores Mancomunados |
Publicación en el BORME de los siguientes nombramientos:
| Liquidadores Mancomunados |
Cambio del Organo de Administración: Administradores mancomunados a Liquidadores Mancomunados. REVOCADO el poder conferido por la sociedad, como consecuencia de su extinción y el cierre de su Hoja registral.-
Se disuelve la sociedad voluntariamente.
Publicación en el BORME de los siguientes nombramientos:
Los socios o accionistas de la empresa han ampliado en 3.100 € el capital social de la sociedad. Esta ampliación incrita en el Registro Mercantil, incrementa el capital social en un 100.00 %, dejando el capital social de la sociedad en 6.200€.
| Capital social anterior: | 3.100 € |
| Aumento de capital: | 3.100 € |
| Capital social resultante: | 6.200 € |
| % incremento: | 100.00 % |
Se constituye la empresa con fecha 7 de junio de 2011 mediante escritura pública. La empresa se crea con un capital social inicial de 3.100,00 Euros e inicia su actividad el 17 de mayo de 2011. El domicilio social en el momento de su constitución se establece en C/ INSULA 16 - POLIGONO INDUSTRIAL LA ISLA (DOS HERMANAS). La empresa indica que su actividad es El diseño, promoción, construcción, montaje y explotación de todo tipo de centrales eléctricas, fotovoltaicas, plantas de cogeneración y biomasa, y de aerogeneración, incluso presas y canalizaciones, o utilizando cualquier otro elemento de producción eléctrica (gasoil, viento, sol, residuos.
| Informe de Crédito | Informe Mercantil, Incidencias y Vinculaciones | Perfil Comercial de Empresa | |
| Capital social actual y evolución | ![]() | ![]() | ![]() |
| Información mercantil y comercial | ![]() | ![]() | ![]() Básica |
| Administradores y dirigentes | ![]() | ![]() Solo administradores | ![]() Solo dirigentes |
| Empresas relacionadas (accionistas, participadas,…) | ![]() | ![]() | ![]() |
| Incidencias judiciales y procedimientos concursales | ![]() | ![]() | ![]() |
| Impagos en el fichero RAI | ![]() | ![]() | ![]() |
| Impagos en el fichero Asnef Empresas | ![]() | ![]() | ![]() |
| Categoría crediticia y probabilidad de incumplimiento de pago | ![]() | ![]() | ![]() |
| Extracto del balance y cuenta de pérdidas y ganancias | ![]() | ![]() | ![]() |
| Ratios y magnitudes económico-financieras | ![]() | ![]() | ![]() |
| Acceder | Acceder | Acceder |
EOENERSUR SL fué una empresa constituida el 17/05/2011 y extinguida el 14/03/2018 inscrita en el Registro Mercantil de Sevilla. y con domicilio en Dos HermanasSu clasificación nacional de actividades económicas era Servicios técnicos de ingeniería y otras actividades relacionadas con el asesoramiento técnico.
capital social de la empresa es de 6.200,00 euros y tiene una facturación anual superior a 2.500.000 euros.
EOENERSUR SL tiene 2 cargos directivos en activo y 1 cargos directivos históricos.