CNAE 3011 - Construcción de barcos y estructuras flotantes
B57203994
11/04/2003
13 años
(Extinguida el 01/12/2015)
-
0.5M €
Illes Balears
Información sobre balances y cuentas de resultados de ENSAMBLAJE DE MENORQUINES SL depositados en el Registro Mercantil de Illes Balears en los últimos ejercicios.
| Ejercicio Disponibilidad | Consultar en Axesor | |||||
| Consultar en Axesor | ||||||
| Entidad | Relación | Entidad/Relación | Desde | Hasta |
|---|---|---|---|---|
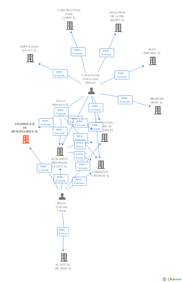
| Moros Ordinas Cesar | Adm. Concurs. | Moros Ordinas Cesar Adm. Concurs. | 26/10/2011 | 01/12/2015 |
| Casasnovas Salva Juan Manuel | Adm. Concurs. | Casasnovas Salva Juan Manuel Adm. Concurs. | 26/10/2011 | 01/12/2015 |
| Gasoil Menorca Sl | Adm. Concurs. | Gasoil Menorca Sl Adm. Concurs. | 26/10/2011 | 01/12/2015 |
| Fuente Alejandre Francisco Javier | Apod. Solid. | Fuente Alejandre Francisco Javier Apod. Solid. | 08/06/2009 | 01/12/2015 |
| Cancela Frias Javier | Apod. Solid. | Cancela Frias Javier Apod. Solid. | 08/06/2009 | 01/12/2015 |
| ASTILLEROS MENORQUIN YACHTS SL | Adm. Unico | ASTILLEROS MENORQUIN YACHTS SL Adm. Unico | 06/03/2012 | |
| ASTILLEROS MENORQUIN YACHTS SL | Socio Único | ASTILLEROS MENORQUIN YACHTS SL Socio Único | 21/06/2011 | 21/06/2011 |
| Cano Gonzalez Jose Manuel | Apod. | Cano Gonzalez Jose Manuel Apod. | 08/06/2009 | |
| Prat Gonzalez Pedro | Apod. | Prat Gonzalez Pedro Apod. | 08/06/2009 |

Resumen cronológico de actos publicados en las ediciones digitales de Boletines Oficiales (BORME, BOE, BOPI) inscritos por ENSAMBLAJE DE MENORQUINES SL o en los que participa indirectamente.
| Procedimiento concursal | 410/2011 |
| FIRME | Si, |
| Fecha de resolución | 20/10/2015 |
| Descripcion | Auto de conclusión del concurso. Insuficiencia de la masa activa |
| Juzgado | num. 2 JUZGADO DE LO MERCANTIL DE PALMA DE MALLORCA |
| Resoluciones | Que debo acordar y acuerdo la conclusión del presente procedimiento concursal de "Ensamblaje de Menorquines, S.L." y "Fabricación de Barcos Tradicionales Menorquines, S.L.", con archivo de las actuaciones respecto de las mismas. Se aprueban las cuentas rendidas por la Administración concursal... |
| Procedimiento concursal | 410/2011 |
| Fecha de resolución | 26/07/2011 |
| Descripcion | Revocación de administradores concursales |
| Juzgado | num. 2 JUZGADO DE LO MERCANTIL DE PALMA DE MALLORCA |
| Adm. Concurs. | Gasoil Menorca Sl |
| Procedimiento concursal | 410/2011 |
| Fecha de resolución | 18/07/2011 |
| Descripcion | Revocación de administradores concursales |
| Juzgado | num. 2 JUZGADO DE LO MERCANTIL DE PALMA DE MALLORCA |
| Adm. Concurs. | Moros Ordinas Cesar |
| Procedimiento concursal | 410/2011 |
| Fecha de resolución | 18/07/2011 |
| Descripcion | Revocación de administradores concursales |
| Juzgado | num. 2 JUZGADO DE LO MERCANTIL DE PALMA DE MALLORCA |
| Adm. Concurs. | Casasnovas Salva Juan Manuel |
D. Esteban Martínez Rovira, Letrado de la Administración de Justicia del Juzgado de lo Mercantil n.º 2 de Palma de Mallorca,
Por la presente, hago saber: Que en los autos seguidos en este Órgano Judicial con el n.º 410/11 C del procedimiento concursal de Ensa... Ver más
| Empresa |
|
| Procedimiento concursal | 410/2011. |
| FIRME | No, |
| Fecha de resolución | 30/10/2012 |
| Descripcion | Auto de aprobación del plan de liquidación. |
| Juzgado | num. 2 JUZGADO DE LO MERCANTIL DE PALMA DE MALLORCA. |
| Resoluciones | Por auto de fecha 30 de octubre de 2.012 se declara aprobado el plan de liquidación presentado por la Administración concursal, debiendo sujetarse a éste las operaciones de liquidación de la masa activa, con las especificaciones contenidas.en los escritos de la Administración concursal. |
| Procedimiento concursal | 410/2011. |
| FIRME | No, |
| Fecha de resolución | 16/02/2012 |
| Descripcion | Auto de apertura de la fase de liquidación. |
| Juzgado | num. 2 JUZGADO DE LO MERCANTIL DE PALMA DE MALLORCA. |
| Resoluciones | Por auto de fecha 16 de febrero de 2.012 se declara finalizada y sin efecto la fase de convenio y se abre la fase de liquidación. Queda cesado el administrador.único de la sociedad, el cual será sustituido por la administración concursal. |
| Procedimiento concursal | 410/2011. |
| FIRME | Si, |
| Fecha de resolución | 8/09/2011 |
| Descripcion | Auto de declaración de concurso. Voluntario. |
| Juzgado | num. 2 JUZGADO DE LO MERCANTIL DE PALMA DE MALLORCA. |
| Resoluciones | La anotación letra A, modificada por la B, queda CONVERTIDA en INSCRIPCION por haber ganado firmeza con fecha 8 de septiembre de 2.011. |
| Procedimiento concursal | 410/2011. |
| Fecha de resolución | 18/07/2011 |
| Descripcion | Nombramiento de administradores. |
| Juzgado | num. 2 JUZGADO DE LO MERCANTIL DE PALMA DE MALLORCA. |
| Adm. Concurs. | Moros Ordinas Cesar |
| Procedimiento concursal | 410/2011. |
| Fecha de resolución | 18/07/2011 |
| Descripcion | Nombramiento de administradores. |
| Juzgado | num. 2 JUZGADO DE LO MERCANTIL DE PALMA DE MALLORCA. |
| Adm. Concurs. | Casasnovas Salva Juan Manuel |
| Procedimiento concursal | 410/2011. |
| Fecha de resolución | 26/07/2011 |
| Descripcion | Nombramiento de administradores. |
| Juzgado | num. 2 JUZGADO DE LO MERCANTIL DE PALMA DE MALLORCA. |
| Adm. Concurs. | Gasoil Menorca Sl |
| Procedimiento concursal | 410/2011. |
| FIRME | Si, |
| Fecha de resolución | 8/09/2011 |
| Descripcion | Resoluciones acordando la intervención o suspensión de las factultades de administración y disposición del concursado. |
| Juzgado | num. 2 JUZGADO DE LO MERCANTIL DE PALMA DE MALLORCA. |
| Procedimiento concursal | 410/2011. |
| FIRME | No, |
| Fecha de resolución | 26/07/2011 |
| Descripcion | Auto de declaración de concurso. Voluntario. |
| Juzgado | num. 2 JUZGADO DE LO MERCANTIL DE PALMA DE MALLORCA. |
| Resoluciones | En dicho Juzgado se ha dictado auto de fecha 26 de julio de 2.011, por doña María Encarnación González López, Magistrado Juez del Juzgado de lo Mercantil nº 2 de Palma de Mallorca, en virtud del cual se nombra administrador concursal en condición de acreedor a "Gasoil Menorca, S.L.". |
| Procedimiento concursal | 410/2011. |
| FIRME | No, |
| Fecha de resolución | 26/07/2011 |
| Descripcion | Resoluciones acordando la intervención o suspensión de las factultades de administración y disposición del concursado. |
| Juzgado | num. 2 JUZGADO DE LO MERCANTIL DE PALMA DE MALLORCA. |
| Procedimiento concursal | 410/2011. |
| FIRME | No, |
| Fecha de resolución | 18/07/2011 |
| Descripcion | Auto de declaración de concurso. Voluntario. |
| Juzgado | num. 2 JUZGADO DE LO MERCANTIL DE PALMA DE MALLORCA. |
| Resoluciones | Que debía declarar y declaraba en estado de Concurso Voluntario a la sociedad de esta hoja Ensamblaje de Menorquines, S.L.U., tramitándose el concurso conforme.a las normas del procedimiento ordinario. |
| Procedimiento concursal | 410/2011. |
| FIRME | No, |
| Fecha de resolución | 18/07/2011 |
| Descripcion | Resoluciones acordando la intervención o suspensión de las factultades de administración y disposición del concursado. |
| Juzgado | num. 2 JUZGADO DE LO MERCANTIL DE PALMA DE MALLORCA. |
Publicación en el BORME de los siguientes revocaciones:
| Apoderado |
Publicación en el BORME de los siguientes nombramientos:
| Apoderado Solidario |
| Informe axesor 360º | Informe de Crédito | Perfil Comercial de Empresa | |
| Importe de ventas y número de empleados | ![]() | ![]() | ![]() |
| Información mercantil y comercial | ![]() Completa | ![]() Completa | ![]() Básica |
| Administradores y dirigentes | ![]() | ![]() | ![]() Solo dirigentes |
| Empresas relacionadas (accionistas, participadas,…) | ![]() | ![]() | ![]() |
| Categoría crediticia y probabilidad de incumplimiento de pago | ![]() | ![]() | ![]() |
| Impagos (RAI y Asnef Empresas) e incidencias judiciales | ![]() | ![]() | ![]() |
| Balance y cuenta de pérdidas y ganancias | ![]() Completo | ![]() Extracto | ![]() |
| Ratios y magnitudes económico-financieras | ![]() Completo | ![]() Extracto | ![]() |
| Representación gráfica de empresas relacionadas | ![]() | ![]() | ![]() |
| Comparativa del balance con la media del sector | ![]() | ![]() | ![]() |
| Estado de flujos de efectivo y de cambios en el patrimonio neto | ![]() | ![]() | ![]() |
| Fuentes de financiación y avales | ![]() | ![]() | ![]() |
| Subvenciones, concursos/subastas públicas y marcas | ![]() | ![]() | ![]() |
| Acceder | Acceder | Acceder |
ENSAMBLAJE DE MENORQUINES SL fué una empresa constituida el 11/04/2003 y extinguida el 01/12/2015 inscrita en el Registro Mercantil de Illes Balears. y con domicilio en Sant LluísSu clasificación nacional de actividades económicas era Construcción de barcos y estructuras flotantes.
La empresa tenia un rango de facturación anual inferior a 500.000 euros.
ENSAMBLAJE DE MENORQUINES SL tiene 0 cargos directivos en activo y 7 cargos directivos históricos.