G.V. DON DIEGO LOPEZ DE HARO 81 6ª - DEPARTAMENTO (BILBAO). Ver mapa
no disponible
-
-
-
0.5M €
Vizcaya-Bizkaia
-
Administradores solidarios
Información sobre balances y cuentas de resultados de ENERTEP ASESORES SL depositados en el Registro Mercantil de Vizcaya-Bizkaia en los últimos ejercicios.
| Ejercicio Disponibilidad | 2019 3 horas | 2020 3 horas | 2021 3 horas | 2022 3 horas | 2023 3 horas | Consultar en Axesor |
| Consultar en Axesor | ||||||
| Entidad | Relación | Entidad/Relación | Desde | Hasta |
|---|---|---|---|---|
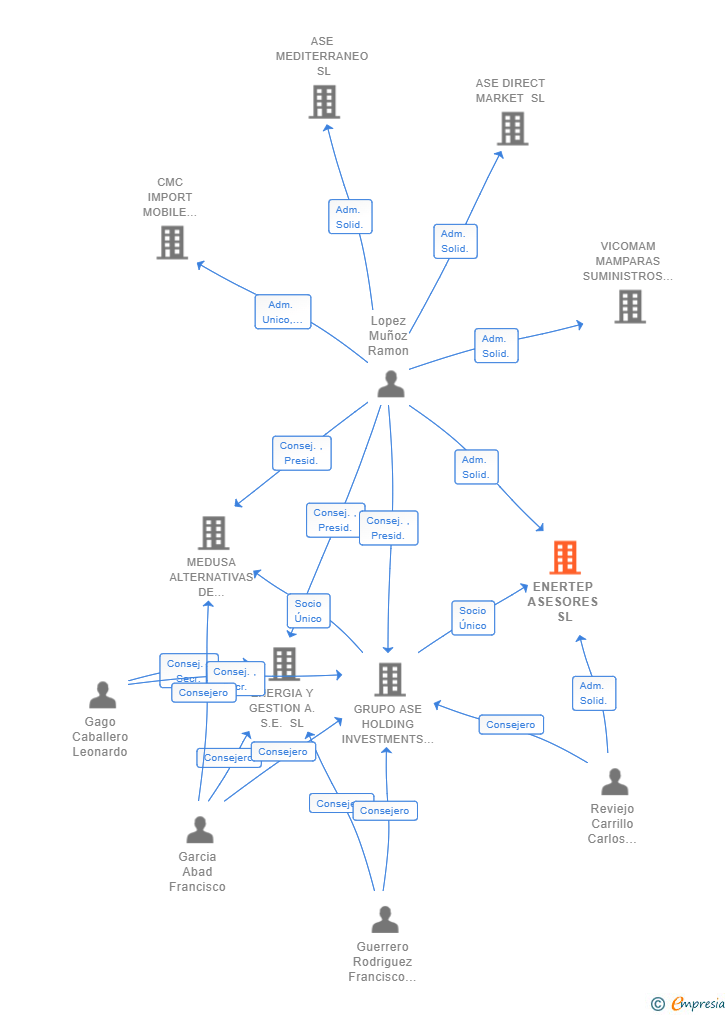
| GRUPO ASE HOLDING INVESTMENTS SL | Socio Único | GRUPO ASE HOLDING INVESTMENTS SL Socio Único | 03/03/2020 | |
| Reviejo Carrillo Carlos Ovidio | Adm. Solid. | Reviejo Carrillo Carlos Ovidio Adm. Solid. | 30/11/2018 | |
| Lopez Muñoz Ramon | Adm. Solid. | Lopez Muñoz Ramon Adm. Solid. | 30/11/2018 | |
| Reviejo Carrillo Carlos Ovidio | Adm. Unico | Reviejo Carrillo Carlos Ovidio Adm. Unico | 30/11/2018 |

Resumen cronológico de actos publicados en las ediciones digitales de Boletines Oficiales (BORME, BOE, BOPI) inscritos por ENERTEP ASESORES SL o en los que participa indirectamente.
Publicación en el BORME de los siguientes nombramientos:
| Administradores Solidarios |
| Modificado el artículo 19º de los estatutos relativo a la remuneración de los administradores. |
Cambio del Organo de Administración: Administrador único a Administradores solidarios.
| Informe de Crédito | Informe Mercantil, Incidencias y Vinculaciones | Perfil Comercial de Empresa | |
| Capital social actual y evolución | ![]() | ![]() | ![]() |
| Información mercantil y comercial | ![]() | ![]() | ![]() Básica |
| Administradores y dirigentes | ![]() | ![]() Solo administradores | ![]() Solo dirigentes |
| Empresas relacionadas (accionistas, participadas,…) | ![]() | ![]() | ![]() |
| Incidencias judiciales y procedimientos concursales | ![]() | ![]() | ![]() |
| Impagos en el fichero RAI | ![]() | ![]() | ![]() |
| Impagos en el fichero Asnef Empresas | ![]() | ![]() | ![]() |
| Categoría crediticia y probabilidad de incumplimiento de pago | ![]() | ![]() | ![]() |
| Extracto del balance y cuenta de pérdidas y ganancias | ![]() | ![]() | ![]() |
| Ratios y magnitudes económico-financieras | ![]() | ![]() | ![]() |
| Acceder | Acceder | Acceder |
ENERTEP ASESORES SL es una empresa inscrita en el Registro Mercantil de Vizcaya-Bizkaia.
La empresa tiene una facturación anual inferior a 500.000 euros.