AVDA PAIS VALENCIA 55 2 (ONDA). Ver mapa
La construcción de redes eléctricas y telecomunicaciones, parques solares y producción de energía. -el diseño, estudio, proyecto, ingeniería, fabricación, montaje, venta, comercialización, operación y mantenimiento de todo tipo de instalaciones y servicios relacionados con la generación y transmisió.
no disponible
31/05/2022
4 años
3.000,00 €
-
Castellón
-
Administrador único
| Entidad | Relación | Entidad/Relación | Desde | Hasta |
|---|---|---|---|---|
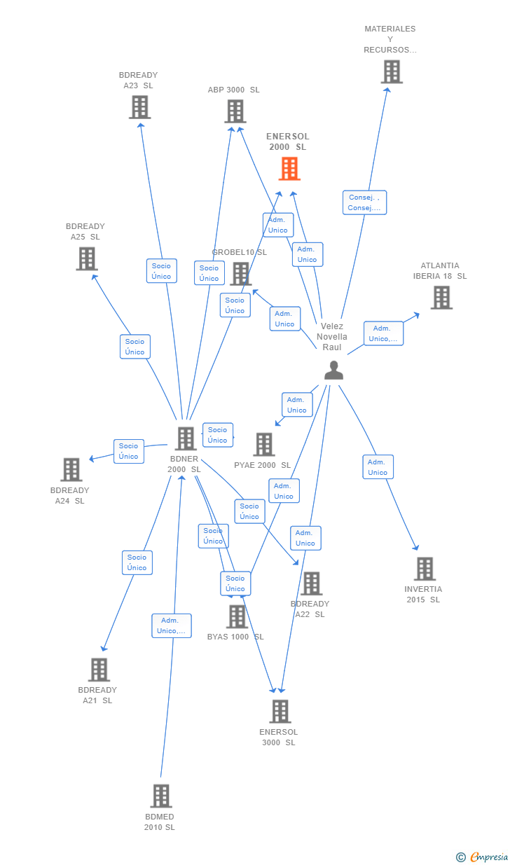
| BDNER 2000 SL | Socio Único | BDNER 2000 SL Socio Único | 17/06/2022 | |
| Velez Novella Raul | Adm. Unico | Velez Novella Raul Adm. Unico | 17/06/2022 |

Resumen cronológico de actos publicados en las ediciones digitales de Boletines Oficiales (BORME, BOE, BOPI) inscritos por ENERSOL 2000 SL o en los que participa indirectamente.
Se constituye la empresa con fecha 17 de junio de 2022 mediante escritura pública. La empresa se crea con un capital social inicial de 3.000,00 Euros e inicia su actividad el 31 de mayo de 2022. El domicilio social en el momento de su constitución se establece en AVDA PAIS VALENCIA 55 2 (ONDA). La empresa indica que su actividad es La construcción de redes eléctricas y telecomunicaciones, parques solares y producción de energía. -El diseño, estudio, proyecto, ingeniería, fabricación, montaje, venta, comercialización, operación y mantenimiento de todo tipo de instalaciones y servicios relacionados con la generación y transmisió.
| Informe de Crédito | Informe Mercantil, Incidencias y Vinculaciones | Perfil Comercial de Empresa | |
| Capital social actual y evolución | ![]() | ![]() | ![]() |
| Información mercantil y comercial | ![]() | ![]() | ![]() Básica |
| Administradores y dirigentes | ![]() | ![]() Solo administradores | ![]() Solo dirigentes |
| Empresas relacionadas (accionistas, participadas,…) | ![]() | ![]() | ![]() |
| Incidencias judiciales y procedimientos concursales | ![]() | ![]() | ![]() |
| Impagos en el fichero RAI | ![]() | ![]() | ![]() |
| Impagos en el fichero Asnef Empresas | ![]() | ![]() | ![]() |
| Categoría crediticia y probabilidad de incumplimiento de pago | ![]() | ![]() | ![]() |
| Extracto del balance y cuenta de pérdidas y ganancias | ![]() | ![]() | ![]() |
| Ratios y magnitudes económico-financieras | ![]() | ![]() | ![]() |
| Acceder | Acceder | Acceder |
ENERSOL 2000 SL inscrita en el Registro Mercantil de Castellón.
capital social de la empresa es de 3.000,00 euros.