Avda España 3 1º 24400 - (Ponferrada) - León Ver mapa
Se aclara el objeto social en el sentido de que la sociedad actuará como mediadora y coordinadora en las actividades que sean profesionales.
CNAE 8299 - Otras actividades de apoyo a las empresas n.c.o.p.
B24560989
24/05/2007
19 años
1.274.200,00 €
0.5M €
León
Administrador único
Información sobre balances y cuentas de resultados de ENERGISOL BIERZO TRES SL depositados en el Registro Mercantil de León en los últimos ejercicios.
| Ejercicio Disponibilidad | 2019 3 horas | Consultar en Axesor | ||||
| Consultar en Axesor | ||||||
| Entidad | Relación | Entidad/Relación | Desde | Hasta |
|---|---|---|---|---|
| ROBLE MEDINA SL | Adm. Unico | ROBLE MEDINA SL Adm. Unico | 07/01/2022 | |
| ASESORAMIENTO Y CONTROL TECNICO AMBIENTAL SL | Adm. Unico | ASESORAMIENTO Y CONTROL TECNICO AMBIENTAL SL Adm. Unico | 26/02/2016 | 07/01/2022 |
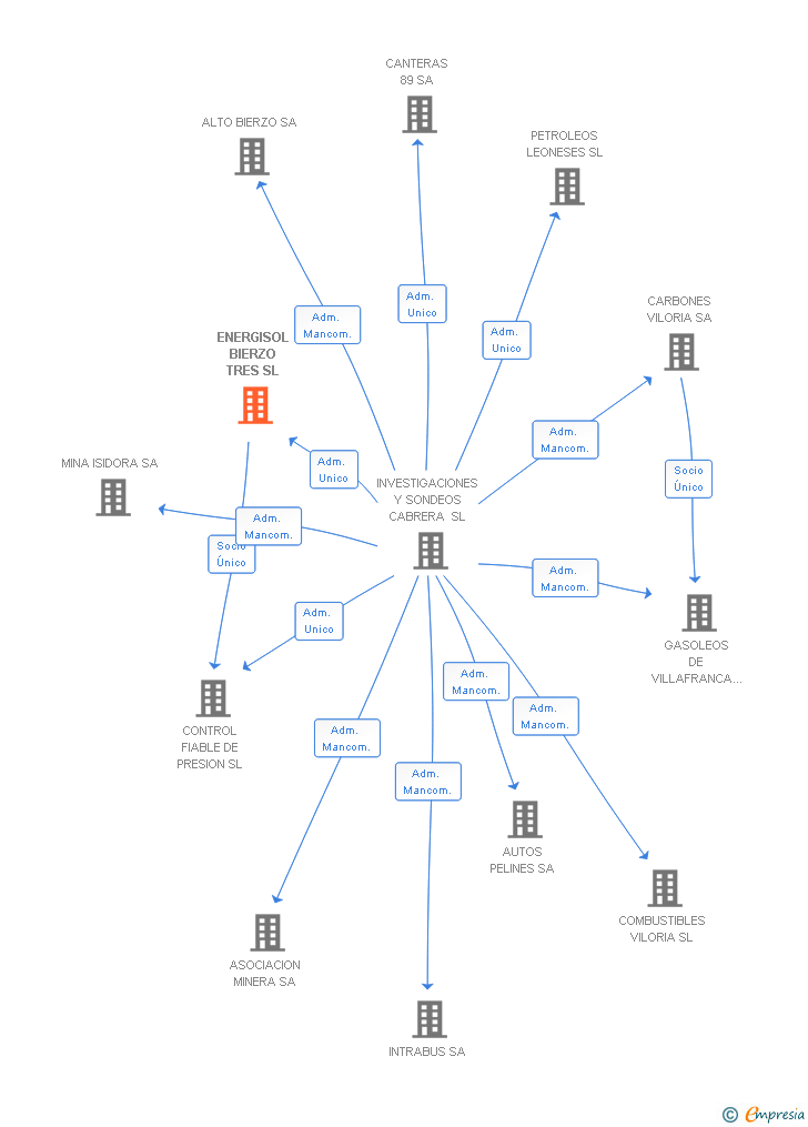
| INVESTIGACIONES Y SONDEOS CABRERA SL | Adm. Unico | INVESTIGACIONES Y SONDEOS CABRERA SL Adm. Unico | 08/02/2011 | 26/02/2016 |
| ENERGIAS RENOVABLES DEL BIERZO SL | Socio Único | ENERGIAS RENOVABLES DEL BIERZO SL Socio Único | 24/04/2012 | 07/04/2009 |
| ASISTENCIA MONTAJES Y ESTUDIOS SA | Socio Único | ASISTENCIA MONTAJES Y ESTUDIOS SA Socio Único | 08/02/2011 | 24/05/2011 |
| Franco Delgado Raul | Adm. Solid. | Franco Delgado Raul Adm. Solid. | 08/02/2011 | |
| Lamelas Viloria Manuel | Adm. Solid. | Lamelas Viloria Manuel Adm. Solid. | 08/02/2011 |

Resumen cronológico de actos publicados en las ediciones digitales de Boletines Oficiales (BORME, BOE, BOPI) inscritos por ENERGISOL BIERZO TRES SL o en los que participa indirectamente.
El capital social de la empresa se incrementa en un 15.10 % (ampliación de 167.200 €). De esta forma, tras la ampliación la sociedad pasa de tener 1.107.000€ de capital social a 1.274.200€. Esta ampliación de capital fue inscrita en el Registro Mercantil con fecha 25 de febrero de 2015.
| Capital social anterior: | 1.107.000 € |
| Aumento de capital: | 167.200 € |
| Capital social resultante: | 1.274.200 € |
| % incremento: | 15.10 % |
El capital social de la empresa se incrementa en un 18350.00 % (ampliación de 1.101.000 €). De esta forma, tras la ampliación la sociedad pasa de tener 6.000€ de capital social a 1.107.000€. Esta ampliación de capital fue inscrita en el Registro Mercantil con fecha 24 de abril de 2012.
| Capital social anterior: | 6.000 € |
| Aumento de capital: | 1.101.000 € |
| Capital social resultante: | 1.107.000 € |
| % incremento: | 18350.00 % |
Publicación en el BORME de los siguientes ceses-dimisiones:
| Administradores Solidarios |
| Nuevo órgano social | Administrador único |
Como consecuencia del cambio de la duración del cargo de Administrador que pasa a ser por cinco años, se ha dado nueva redacción al artículo 18º de los estatutos sociales.
La sociedad cambia su actividad pasando a ser la nueva actividad o actividades de la empresa:
Se aclara el objeto social en el sentido de que la sociedad actuará como mediadora y coordinadora en las actividades que sean profesionales.
| Informe de Crédito | Informe Mercantil, Incidencias y Vinculaciones | Perfil Comercial de Empresa | |
| Capital social actual y evolución | ![]() | ![]() | ![]() |
| Información mercantil y comercial | ![]() | ![]() | ![]() Básica |
| Administradores y dirigentes | ![]() | ![]() Solo administradores | ![]() Solo dirigentes |
| Empresas relacionadas (accionistas, participadas,…) | ![]() | ![]() | ![]() |
| Incidencias judiciales y procedimientos concursales | ![]() | ![]() | ![]() |
| Impagos en el fichero RAI | ![]() | ![]() | ![]() |
| Impagos en el fichero Asnef Empresas | ![]() | ![]() | ![]() |
| Categoría crediticia y probabilidad de incumplimiento de pago | ![]() | ![]() | ![]() |
| Extracto del balance y cuenta de pérdidas y ganancias | ![]() | ![]() | ![]() |
| Ratios y magnitudes económico-financieras | ![]() | ![]() | ![]() |
| Acceder | Acceder | Acceder |
ENERGISOL BIERZO TRES SL inscrita en el Registro Mercantil de León. Su clasificación nacional de actividades económicas es Otras actividades de apoyo a las empresas n.c.o.p..
capital social de la empresa es de 1.274.200,00 euros y tiene una facturación anual inferior a 500.000 euros.
ENERGISOL BIERZO TRES SL tiene 0 cargos directivos en activo y 2 cargos directivos históricos.