927426022
DIEGO GARCIA DE PAREDES, 27 10600 PLASENCIA. (CACERES). Ver mapa
Mantenimiento de equipos electrónicos. Fabricación de estos aparatos electrónicos. Comercio de productos farmaceúticos. Servicios técnicos de ingenieria.
CNAE 3313 - Reparación de equipos electrónicos y ópticos
B10133148
09/10/1991
34 años
-
0.5M €
Cáceres
10
Administrador único
Información sobre balances y cuentas de resultados de ELECTRO MEDICINA EXTREMEÑA SL depositados en el Registro Mercantil de Cáceres en los últimos ejercicios.
| Ejercicio Disponibilidad | 2019 Inmediata | 2020 Inmediata | 2021 Inmediata | 2022 Inmediata | 2023 Inmediata | Consultar en Axesor |
| Consultar en Axesor | ||||||
| Entidad | Relación | Entidad/Relación | Desde | Hasta |
|---|---|---|---|---|
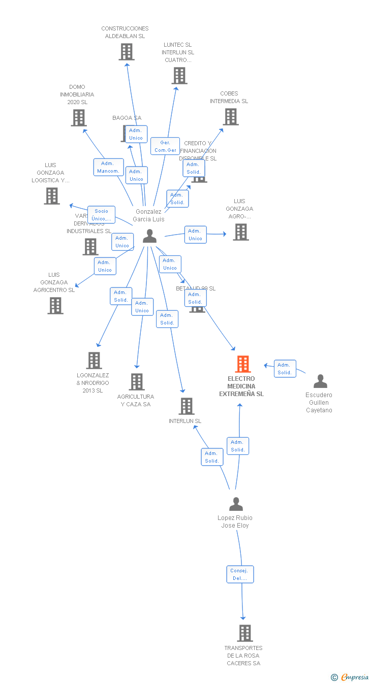
| Escudero Guillen Cayetano | Adm. Unico | Escudero Guillen Cayetano Adm. Unico | 20/06/2019 | |
| Escudero Guillen Cayetano | Adm. Solid. | Escudero Guillen Cayetano Adm. Solid. | 03/02/2014 | 20/06/2019 |
| Gonzalez Garcia Luis | Adm. Solid. | Gonzalez Garcia Luis Adm. Solid. | 03/02/2014 | 20/06/2019 |
| Lopez Rubio Jose Eloy | Adm. Solid. | Lopez Rubio Jose Eloy Adm. Solid. | 03/02/2014 | 20/06/2019 |
| Escudero Guillen Cayetano | Adm. Unico | Escudero Guillen Cayetano Adm. Unico | 03/02/2014 |

Resumen cronológico de actos publicados en las ediciones digitales de Boletines Oficiales (BORME, BOE, BOPI) inscritos por ELECTRO MEDICINA EXTREMEÑA SL o en los que participa indirectamente.
Publicación en el BORME de los siguientes ceses-dimisiones:
| Administradores Solidarios |
Publicación en el BORME de los siguientes nombramientos:
La sociedad cambia su actividad pasando a ser la nueva actividad o actividades de la empresa:
Mantenimiento de equipos electrónicos. Fabricación de estos aparatos electrónicos. Comercio de productos farmaceúticos. Servicios técnicos de ingenieria.
El anterior objeto social de la sociedad era el siguiente:
Mantenimiento de equipos electrónicos. Fabricación de estos aparatos electrónicos. Comercio de productos farmaceúticos. Servicios técnicos de ingenieria.
Se modifica parcialmente la actividad de la sociedad. Las nuevas actividades que se incluyen en el objeto social de la sociedad son:
Servicio de encuentas, toma de datos. Servicios de porteria, de seguridad, de hosteleria, de actividades medicas y sanitarias.
| Informe axesor 360º | Informe de Crédito | Perfil Comercial de Empresa | |
| Importe de ventas y número de empleados | ![]() | ![]() | ![]() |
| Información mercantil y comercial | ![]() Completa | ![]() Completa | ![]() Básica |
| Administradores y dirigentes | ![]() | ![]() | ![]() Solo dirigentes |
| Empresas relacionadas (accionistas, participadas,…) | ![]() | ![]() | ![]() |
| Categoría crediticia y probabilidad de incumplimiento de pago | ![]() | ![]() | ![]() |
| Impagos (RAI y Asnef Empresas) e incidencias judiciales | ![]() | ![]() | ![]() |
| Balance y cuenta de pérdidas y ganancias | ![]() Completo | ![]() Extracto | ![]() |
| Ratios y magnitudes económico-financieras | ![]() Completo | ![]() Extracto | ![]() |
| Representación gráfica de empresas relacionadas | ![]() | ![]() | ![]() |
| Comparativa del balance con la media del sector | ![]() | ![]() | ![]() |
| Estado de flujos de efectivo y de cambios en el patrimonio neto | ![]() | ![]() | ![]() |
| Fuentes de financiación y avales | ![]() | ![]() | ![]() |
| Subvenciones, concursos/subastas públicas y marcas | ![]() | ![]() | ![]() |
| Acceder | Acceder | Acceder |
ELECTRO MEDICINA EXTREMEÑA SL inscrita en el Registro Mercantil de Cáceres. y con domicilio en PlasenciaSu clasificación nacional de actividades económicas es Reparación de equipos electrónicos y ópticos.
La empresa tiene una facturación anual inferior a 500.000 euros.
ELECTRO MEDICINA EXTREMEÑA SL tiene 3 cargos directivos en activo y 1 cargos directivos históricos.
La empresa está auditada por CARRERO LANCHO AUDITORES SL.