C/ CUCHILLEROS, NUMERO 3, LOCAL 1 (MADRID). Ver mapa
Restaurantes y puestos de comidas.
no disponible
07/07/2022
4 años
3.000,00 €
-
Madrid
-
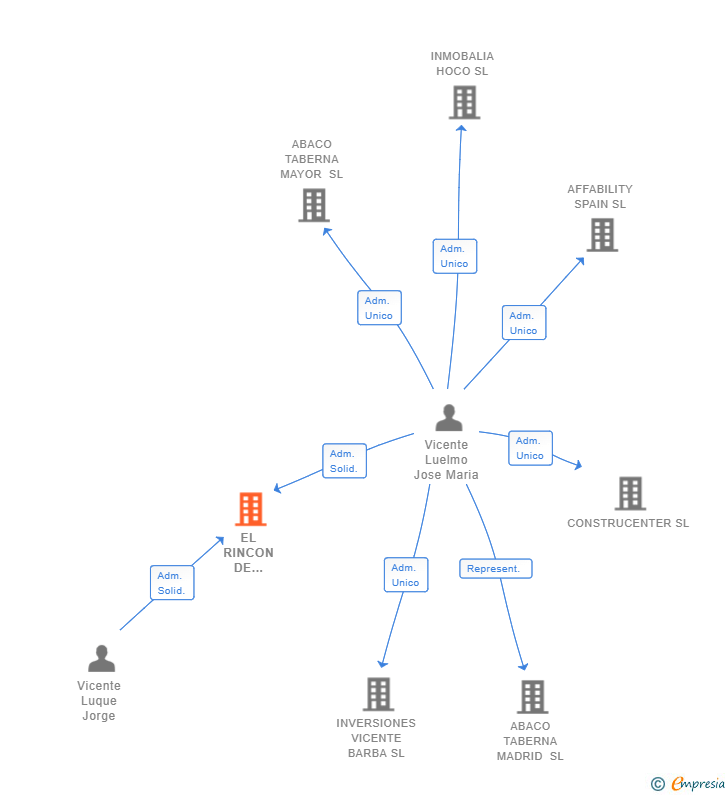
Administradores solidarios
Información sobre balances y cuentas de resultados de EL RINCON DE CUCHILLEROS SL depositados en el Registro Mercantil de Madrid en los últimos ejercicios.
| Ejercicio Disponibilidad | 2019 3 horas | 2020 3 horas | 2021 3 horas | 2022 3 horas | Consultar en Axesor | |
| Consultar en Axesor | ||||||
| Entidad | Relación | Entidad/Relación | Desde | Hasta |
|---|---|---|---|---|
| Vicente Luque Jorge | Adm. Solid. | Vicente Luque Jorge Adm. Solid. | 17/08/2022 | |
| Vicente Luelmo Jose Maria | Adm. Solid. | Vicente Luelmo Jose Maria Adm. Solid. | 17/08/2022 |

Resumen cronológico de actos publicados en las ediciones digitales de Boletines Oficiales (BORME, BOE, BOPI) inscritos por EL RINCON DE CUCHILLEROS SL o en los que participa indirectamente.
Publicación en el BORME de los siguientes ceses-dimisiones:
| Administrador Único |
|
| Representante |
Publicación en el BORME de los siguientes nombramientos:
| Administradores Solidarios |
|
| Representante |
Publicación en el BORME de los siguientes nombramientos:
| Administrador Único |
|
| Representante |
Se constituye la empresa con fecha 17 de agosto de 2022 mediante escritura pública. La empresa se crea con un capital social inicial de 3.000,00 Euros e inicia su actividad el 7 de julio de 2022. El domicilio social en el momento de su constitución se establece en C/ CUCHILLEROS, NUMERO 3, LOCAL 1 (MADRID). La empresa indica que su actividad es Restaurantes y puestos de comidas.
Publicación en el BORME de los siguientes nombramientos:
| Administradores Solidarios |
| Informe de Crédito | Informe Mercantil, Incidencias y Vinculaciones | Perfil Comercial de Empresa | |
| Capital social actual y evolución | ![]() | ![]() | ![]() |
| Información mercantil y comercial | ![]() | ![]() | ![]() Básica |
| Administradores y dirigentes | ![]() | ![]() Solo administradores | ![]() Solo dirigentes |
| Empresas relacionadas (accionistas, participadas,…) | ![]() | ![]() | ![]() |
| Incidencias judiciales y procedimientos concursales | ![]() | ![]() | ![]() |
| Impagos en el fichero RAI | ![]() | ![]() | ![]() |
| Impagos en el fichero Asnef Empresas | ![]() | ![]() | ![]() |
| Categoría crediticia y probabilidad de incumplimiento de pago | ![]() | ![]() | ![]() |
| Extracto del balance y cuenta de pérdidas y ganancias | ![]() | ![]() | ![]() |
| Ratios y magnitudes económico-financieras | ![]() | ![]() | ![]() |
| Acceder | Acceder | Acceder |
EL RINCON DE CUCHILLEROS SL inscrita en el Registro Mercantil de Madrid.
capital social de la empresa es de 3.000,00 euros.