RB DEL GARRAF 76 Num. ESC. P. PTA. (SANT PERE DE RIBES). Ver mapa
Actividad principal cnae 3514: comercio de energia electrica. Comercializacion, compraventa, importacion, exportacion y suministro de energia bajo cualquiera de las modalidades permitidas por la ley, etc.
no disponible
28/02/2020
6 años
3.000,00 €
-
Barcelona
-
Administrador único
RECICLAJES ECOLOGICOS BASION SL
| Entidad | Relación | Entidad/Relación | Desde | Hasta |
|---|---|---|---|---|
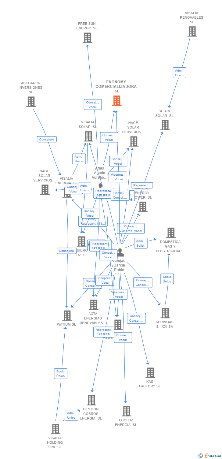
| Diaz Lopez Fernando | Consej. | Diaz Lopez Fernando Consej. | 29/12/2022 | |
| Arias Agudo Aurelio Isidro | Consej. | Arias Agudo Aurelio Isidro Consej. | 24/03/2021 | |
| Arias Agudo Aurelio Isidro | Vocal | Arias Agudo Aurelio Isidro Vocal | 24/03/2021 | |
| Abejas Garcia Pablo | Vocal | Abejas Garcia Pablo Vocal | 24/03/2021 | |
| Abejas Garcia Pablo | Vicepres. | Abejas Garcia Pablo Vicepres. | 24/03/2021 | |
| Ortega Herrero Alex | Consej. | Ortega Herrero Alex Consej. | 24/11/2020 | 24/03/2021 |
| Ortega Herrero Alex | Vocal | Ortega Herrero Alex Vocal | 24/11/2020 | 24/03/2021 |
| VISALIA ENERGIA SL | Adm. Unico | VISALIA ENERGIA SL Adm. Unico | 11/03/2020 | 24/11/2020 |
| Ortega Herrero Alex | Represent.143 RRM | Ortega Herrero Alex Represent.143 RRM | 11/03/2020 | 24/11/2020 |
| Abejas Garcia Pablo | Apod. Solid. | Abejas Garcia Pablo Apod. Solid. | 11/08/2020 |


Resumen cronológico de actos publicados en las ediciones digitales de Boletines Oficiales (BORME, BOE, BOPI) inscritos por EKONOMY COMERCIALIZADORA SL o en los que participa indirectamente.
Publicación en el BORME de los siguientes nombramientos:
| Vicepresidente | |
| Consejero | |
| Vocal |
Publicación en el BORME de los siguientes revocaciones:
| Administrador Único | |
| Representante 143 RRM |
| ARTICULO 12.- ESTRUCTURA DEL ORGANO DE ADMINISTRACION SOCIAL. |
PERDIDA DE LA CONDICION DE SOCIEDAD UNIPERSONAL.
La sociedad cambia su denominación social RECICLAJES ECOLOGICOS BASION SL a la denominación EKONOMY COMERCIALIZADORA SL
Se constituye la empresa con fecha 11 de marzo de 2020 mediante escritura pública. La empresa se crea con un capital social inicial de 3.000,00 Euros e inicia su actividad el 28 de febrero de 2020. El domicilio social en el momento de su constitución se establece en RB DEL GARRAF 76 Num. ESC. P. PTA. (SANT PERE DE RIBES). La empresa indica que su actividad es ACTIVIDAD PRINCIPAL CNAE 3514: COMERCIO DE ENERGIA ELECTRICA. COMERCIALIZACION, COMPRAVENTA, IMPORTACION, EXPORTACION Y SUMINISTRO DE ENERGIA BAJO CUALQUIERA DE LAS MODALIDADES PERMITIDAS POR LA LEY, ETC.
Publicación en el BORME de los siguientes nombramientos:
| Administrador Único | |
| Representante 143 RRM |
DECLARACION DE SOCIEDAD UNIPERSONAL, SIENDO SOCIO UNICO VISALIA ENERGIA SL.
| Informe de Crédito | Informe Mercantil, Incidencias y Vinculaciones | Perfil Comercial de Empresa | |
| Capital social actual y evolución | ![]() | ![]() | ![]() |
| Información mercantil y comercial | ![]() | ![]() | ![]() Básica |
| Administradores y dirigentes | ![]() | ![]() Solo administradores | ![]() Solo dirigentes |
| Empresas relacionadas (accionistas, participadas,…) | ![]() | ![]() | ![]() |
| Incidencias judiciales y procedimientos concursales | ![]() | ![]() | ![]() |
| Impagos en el fichero RAI | ![]() | ![]() | ![]() |
| Impagos en el fichero Asnef Empresas | ![]() | ![]() | ![]() |
| Categoría crediticia y probabilidad de incumplimiento de pago | ![]() | ![]() | ![]() |
| Extracto del balance y cuenta de pérdidas y ganancias | ![]() | ![]() | ![]() |
| Ratios y magnitudes económico-financieras | ![]() | ![]() | ![]() |
| Acceder | Acceder | Acceder |
EKONOMY COMERCIALIZADORA SL anteriormente denominada RECICLAJES ECOLOGICOS BASION SL inscrita en el Registro Mercantil de Barcelona.
capital social de la empresa es de 3.000,00 euros.