C/ HUERTAS DE LA VILLA 1 BAJO - IZQUIERDA (BILBAO). Ver mapa
Alojamientos turísticos y otros alojamientos de corta estancia.
no disponible
30/10/2025
11 días
3.000,00 €
-
Vizcaya-Bizkaia
-
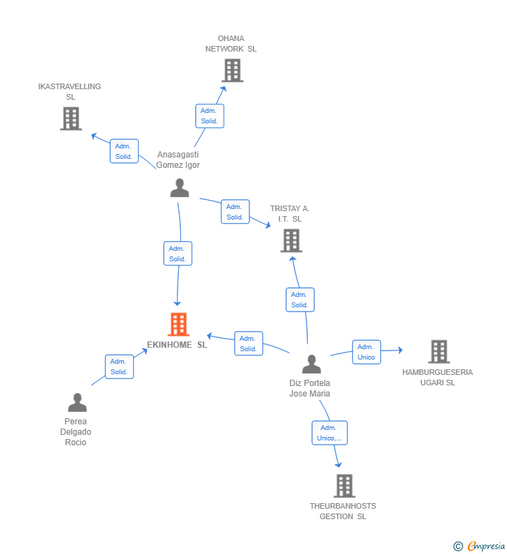
Administradores solidarios
| Entidad | Relación | Entidad/Relación | Desde | Hasta |
|---|---|---|---|---|
| Anasagasti Gomez Igor | Adm. Solid. | Anasagasti Gomez Igor Adm. Solid. | 30/10/2025 | |
| Diz Portela Jose Maria | Adm. Solid. | Diz Portela Jose Maria Adm. Solid. | 30/10/2025 | |
| Perea Delgado Rocio | Adm. Solid. | Perea Delgado Rocio Adm. Solid. | 30/10/2025 |

Resumen cronológico de actos publicados en las ediciones digitales de Boletines Oficiales (BORME, BOE, BOPI) inscritos por EKINHOME SL o en los que participa indirectamente.
Se constituye la empresa con fecha 30 de octubre de 2025 mediante escritura pública. La empresa se crea con un capital social inicial de 3.000,00 Euros e inicia su actividad el 30 de octubre de 2025. El domicilio social en el momento de su constitución se establece en C/ HUERTAS DE LA VILLA 1 BAJO - IZQUIERDA (BILBAO). La empresa indica que su actividad es Alojamientos turísticos y otros alojamientos de corta estancia.
Publicación en el BORME de los siguientes nombramientos:
| Administradores Solidarios |
EKINHOME SL inscrita en el Registro Mercantil de Vizcaya-Bizkaia.
capital social de la empresa es de 3.000,00 euros.