no disponible
-
-
-
-
DESCONOCIDA
-

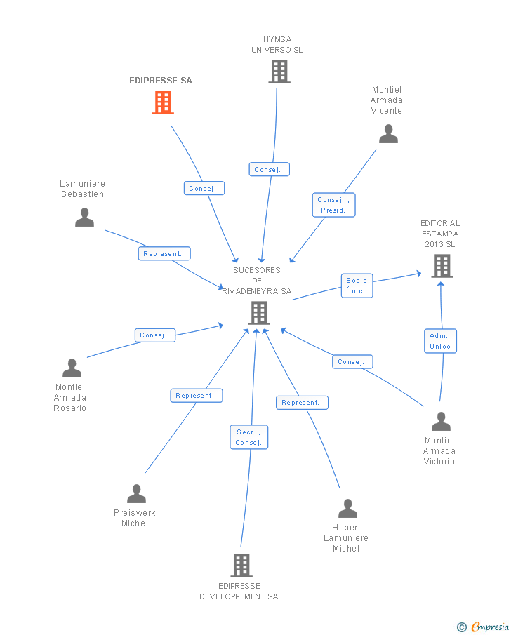
Resumen cronológico de actos publicados en las ediciones digitales de Boletines Oficiales (BORME, BOE, BOPI) inscritos por EDIPRESSE SA o en los que participa indirectamente.
Publicación en el BORME de los siguientes ceses-dimisiones:
| Consejero |
|
| Secretario | |
| Representantes |
Publicación en el BORME de los siguientes reelecciones:
| Presidente | |
| Consejero | |
| Consejeros | |
| Secretario |
| Informe de Crédito | Predicción y Calificación de Crédito | Información Mercantil e Incidencias | |
| Categoría crediticia y probabilidad de incumplimiento de pago | ![]() | ![]() | ![]() |
| Crédito recomendado | ![]() | ![]() | ![]() |
| Información mercantil y comercial | ![]() | ![]() | ![]() |
| Administradores y dirigentes | ![]() | ![]() | ![]() Solo administradores |
| Incidencias judiciales y procedimientos concursales | ![]() | ![]() | ![]() |
| Impagos en el fichero RAI | ![]() | ![]() | ![]() |
| Impagos en el fichero Asnef Empresas | ![]() | ![]() | ![]() |
| Extracto del balance y cuenta de pérdidas y ganancias | ![]() | ![]() | ![]() |
| Ratios y magnitudes económico-financieras | ![]() | ![]() | ![]() |
| Acceder | Acceder | Acceder |
EDIPRESSE SA es una empresa inscrita en el Registro Mercantil de DESCONOCIDA.