DIAGONAL, 460 P 5 PTA C. 08006 BARCELONA. (BARCELONA). Ver mapa
Ampliar a: transporte, distribucion y compra-venta de mercancias.
CNAE 4110 - Promoción inmobiliaria
B64354780
30/10/2006
19 años
-
0.5M €
Barcelona
Administrador único
Información sobre balances y cuentas de resultados de EDIFICIO CALAF SL depositados en el Registro Mercantil de Barcelona en los últimos ejercicios.
| Ejercicio Disponibilidad | Consultar en Axesor | |||||
| Consultar en Axesor | ||||||
| Entidad | Relación | Entidad/Relación | Desde | Hasta |
|---|---|---|---|---|
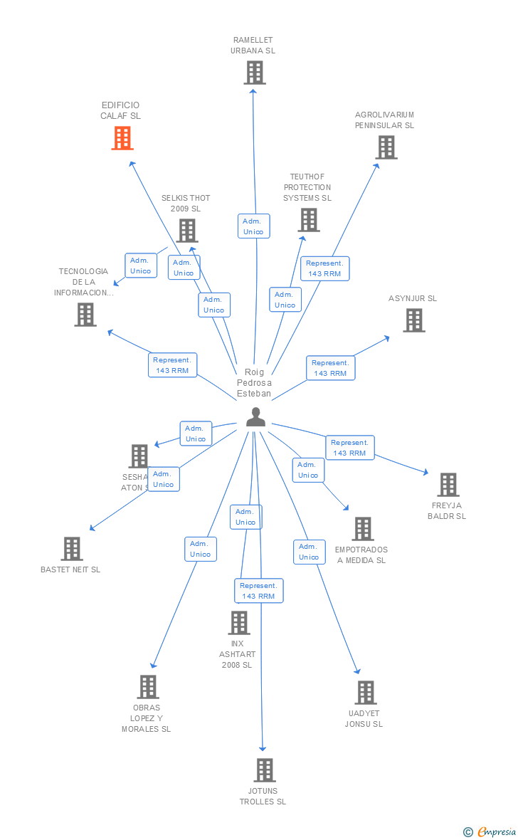
| Roig Pedrosa Esteban | Adm. Unico | Roig Pedrosa Esteban Adm. Unico | 02/03/2009 | |
| Grau Abadia Ezequiel | Adm. Unico | Grau Abadia Ezequiel Adm. Unico | 02/03/2009 |

Resumen cronológico de actos publicados en las ediciones digitales de Boletines Oficiales (BORME, BOE, BOPI) inscritos por EDIFICIO CALAF SL o en los que participa indirectamente.
RECTIFICADA LA INS. 4 POR CUANTO SE COMETIO ERROR EN EL SEGUNDO APELLIDO DEL ADMINISTRADOR NOMBRADO, CUYO NOMBRE COMPLETO CORRECTO ES: ESTEBAN ROIG PADROSA.
La sociedad cambia su actividad pasando a ser la nueva actividad o actividades de la empresa:
Ampliar a: transporte, distribucion y compra-venta de mercancias.
| Informe de Crédito | Informe Mercantil, Incidencias y Vinculaciones | Perfil Comercial de Empresa | |
| Capital social actual y evolución | ![]() | ![]() | ![]() |
| Información mercantil y comercial | ![]() | ![]() | ![]() Básica |
| Administradores y dirigentes | ![]() | ![]() Solo administradores | ![]() Solo dirigentes |
| Empresas relacionadas (accionistas, participadas,…) | ![]() | ![]() | ![]() |
| Incidencias judiciales y procedimientos concursales | ![]() | ![]() | ![]() |
| Impagos en el fichero RAI | ![]() | ![]() | ![]() |
| Impagos en el fichero Asnef Empresas | ![]() | ![]() | ![]() |
| Categoría crediticia y probabilidad de incumplimiento de pago | ![]() | ![]() | ![]() |
| Extracto del balance y cuenta de pérdidas y ganancias | ![]() | ![]() | ![]() |
| Ratios y magnitudes económico-financieras | ![]() | ![]() | ![]() |
| Acceder | Acceder | Acceder |
EDIFICIO CALAF SL inscrita en el Registro Mercantil de Barcelona. y con domicilio en BarcelonaSu clasificación nacional de actividades económicas es Promoción inmobiliaria.
La empresa tiene una facturación anual inferior a 500.000 euros.
EDIFICIO CALAF SL tiene 1 cargos directivos en activo y 1 cargos directivos históricos.