C/ LAGASCA NUMERO 91 (MADRID). Ver mapa
La actividad inmobiliaria en general y la urbanización, promoción, construcción, compraventa, rehabilitación, reforma, arrendamiento, explotación y comercialización de bienes inmuebles...
no disponible
13/06/2022
4 años
69.708,00 €
0.5M €
Madrid
-
Administrador único
LIPOTACA SERVICIOS Y GESTIONES SL
Información sobre balances y cuentas de resultados de EDIFICIO AC68 SL depositados en el Registro Mercantil de Madrid en los últimos ejercicios.
| Ejercicio Disponibilidad | 2019 3 horas | 2020 3 horas | 2021 3 horas | 2022 Inmediata | 2023 Inmediata | Consultar en Axesor |
| Consultar en Axesor | ||||||
| Entidad | Relación | Entidad/Relación | Desde | Hasta |
|---|---|---|---|---|
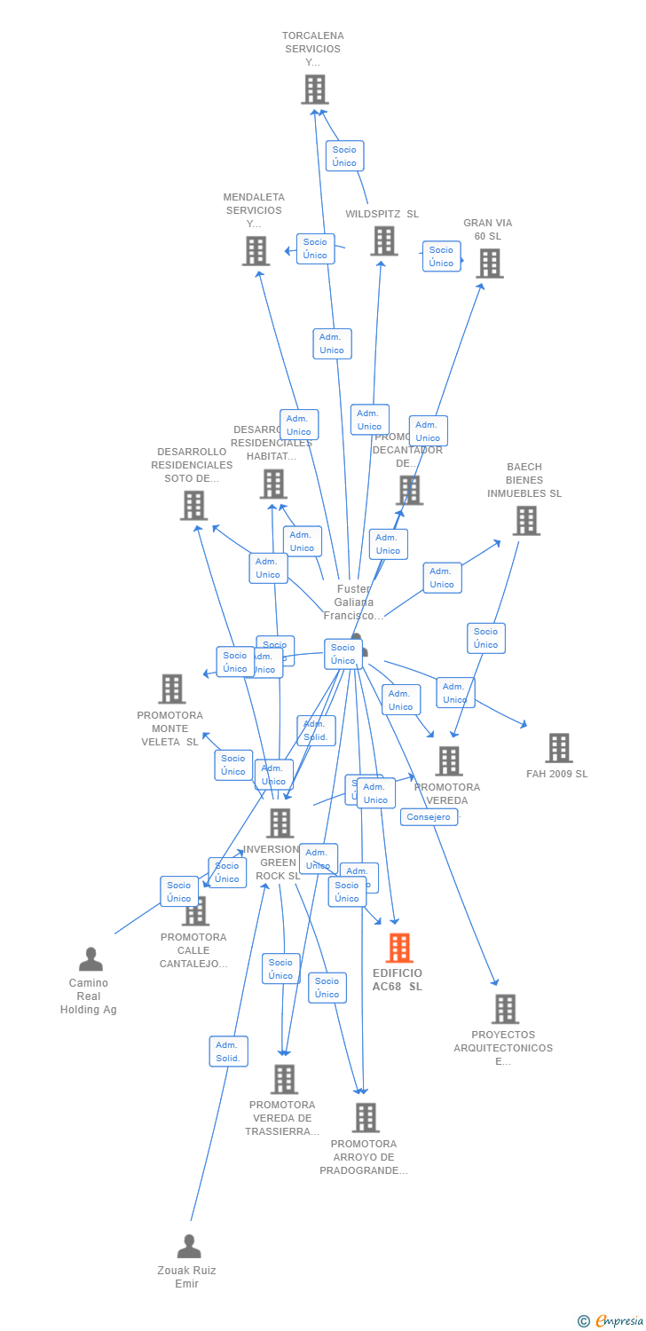
| Fuster Galiana Francisco Javier | Adm. Unico | Fuster Galiana Francisco Javier Adm. Unico | 26/10/2022 | |
| INVERSIONES GREEN ROCK SL | Socio Único | INVERSIONES GREEN ROCK SL Socio Único | 26/10/2022 | |
| IC NON RESIDENTS SL | Adm. Unico | IC NON RESIDENTS SL Adm. Unico | 27/06/2022 | 26/10/2022 |
| Cabanas Navazo Blanca Pilar | Represent. | Cabanas Navazo Blanca Pilar Represent. | 27/06/2022 | 26/10/2022 |

Resumen cronológico de actos publicados en las ediciones digitales de Boletines Oficiales (BORME, BOE, BOPI) inscritos por EDIFICIO AC68 SL o en los que participa indirectamente.
La sociedad cambia su actividad pasando a ser la nueva actividad o actividades de la empresa:
La actividad inmobiliaria en general y la urbanización, promoción, construcción, compraventa, rehabilitación, reforma, arrendamiento, explotación y comercialización de bienes inmuebles..
El anterior objeto social de la sociedad era el siguiente:
La actividad inmobiliaria en general y la urbanización, promoción, construcción, compraventa, rehabilitación, reforma, arrendamiento, explotación y comercialización de bienes inmuebles..
El capital social de la empresa se incrementa en un 2223.60 % (ampliación de 66.708 €). De esta forma, tras la ampliación la sociedad pasa de tener 3.000€ de capital social a 69.708€. Esta ampliación de capital fue inscrita en el Registro Mercantil con fecha 15 de febrero de 2023.
| Capital social anterior: | 3.000 € |
| Aumento de capital: | 66.708 € |
| Capital social resultante: | 69.708 € |
| % incremento: | 2223.60 % |
Publicación en el BORME de los siguientes ceses-dimisiones:
| Administrador Único | |
| Representante |
Modificar el CNAE que corresponde a la actividad principal de laSociedad, que en adelante será el: 4110 (Promoción inmobiliaria).
La sociedad cambia su denominación social LIPOTACA SERVICIOS Y GESTIONES SL a la denominación EDIFICIO AC68 SL
Traslado del domicilio social de la empresa situado en AVDA FELIPE II 17 1º 1 (MADRID) siendo el nuevo domicilio situado en C/ LAGASCA NUMERO 91 (MADRID).
Se constituye la empresa con fecha 27 de junio de 2022 mediante escritura pública. La empresa se crea con un capital social inicial de 3.000,00 Euros e inicia su actividad el 13 de junio de 2022. El domicilio social en el momento de su constitución se establece en AVDA FELIPE II 17 1º 1 (MADRID). La empresa indica que su actividad es a) La asesoría y consultoría de empresas de tipo gerencial, informático, de inversión y de intermediación, comunicación, comercial y para prestación de servicios y personal especializado en proyectos de índole Informático, actividad ala que le corresponde el CNAE 8219. b) Consultoría tecnológica..
Publicación en el BORME de los siguientes nombramientos:
| Administrador Único | |
| Representante |
| Informe axesor 360º | Informe de Crédito | Perfil Comercial de Empresa | |
| Importe de ventas y número de empleados | ![]() | ![]() | ![]() |
| Información mercantil y comercial | ![]() Completa | ![]() Completa | ![]() Básica |
| Administradores y dirigentes | ![]() | ![]() | ![]() Solo dirigentes |
| Empresas relacionadas (accionistas, participadas,…) | ![]() | ![]() | ![]() |
| Categoría crediticia y probabilidad de incumplimiento de pago | ![]() | ![]() | ![]() |
| Impagos (RAI y Asnef Empresas) e incidencias judiciales | ![]() | ![]() | ![]() |
| Balance y cuenta de pérdidas y ganancias | ![]() Completo | ![]() Extracto | ![]() |
| Ratios y magnitudes económico-financieras | ![]() Completo | ![]() Extracto | ![]() |
| Representación gráfica de empresas relacionadas | ![]() | ![]() | ![]() |
| Comparativa del balance con la media del sector | ![]() | ![]() | ![]() |
| Estado de flujos de efectivo y de cambios en el patrimonio neto | ![]() | ![]() | ![]() |
| Fuentes de financiación y avales | ![]() | ![]() | ![]() |
| Subvenciones, concursos/subastas públicas y marcas | ![]() | ![]() | ![]() |
| Acceder | Acceder | Acceder |
EDIFICIO AC68 SL anteriormente denominada LIPOTACA SERVICIOS Y GESTIONES SL inscrita en el Registro Mercantil de Madrid.
capital social de la empresa es de 69.708,00 euros y tiene una facturación anual inferior a 500.000 euros.