C/ RETAMAR, 11, - DESPACHO NUMERO 3, CENTRO DE NEG (MADRID). Ver mapa
1.- servicios informáticos en general. 2.- localización y adaptación de programas informáticos para los mercados de habla hispana. 3.- edición de programas informáticos. 4.- producción de programas informáticos. 5.- realización de programas informáticos. 6.- programación de productos,...
no disponible
23/09/2014
11 años
3.000,00 €
-
Madrid
Administradores mancomunados
Información sobre balances y cuentas de resultados de ECLEIR MEDICAL SYSTEMS SL depositados en el Registro Mercantil de Madrid en los últimos ejercicios.
| Ejercicio Disponibilidad | Consultar en Axesor | |||||
| Consultar en Axesor | ||||||
| Entidad | Relación | Entidad/Relación | Desde | Hasta |
|---|---|---|---|---|
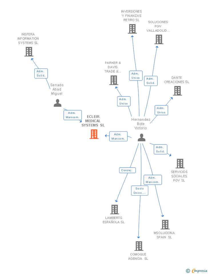
| Hernandez Bote Victorio | Adm. Mancom. | Hernandez Bote Victorio Adm. Mancom. | 29/10/2014 | |
| Senado Abad Miguel | Adm. Mancom. | Senado Abad Miguel Adm. Mancom. | 29/10/2014 |

Resumen cronológico de actos publicados en las ediciones digitales de Boletines Oficiales (BORME, BOE, BOPI) inscritos por ECLEIR MEDICAL SYSTEMS SL o en los que participa indirectamente.
Se constituye la empresa con fecha 29 de octubre de 2014 mediante escritura pública. La empresa se crea con un capital social inicial de 3.000,00 Euros e inicia su actividad el 23 de septiembre de 2014. El domicilio social en el momento de su constitución se establece en C/ RETAMAR, 11, - DESPACHO NUMERO 3, CENTRO DE NEG (MADRID). La empresa indica que su actividad es 1.- Servicios Informáticos en general. 2.- Localización y adaptación de programas informáticos para los mercados de habla hispana. 3.- Edición de programas informáticos. 4.- Producción de programas informáticos. 5.- Realización de programas informáticos. 6.- Programación de productos,...
Publicación en el BORME de los siguientes nombramientos:
| Administradores Mancomunados |
| Informe de Crédito | Informe Mercantil, Incidencias y Vinculaciones | Perfil Comercial de Empresa | |
| Capital social actual y evolución | ![]() | ![]() | ![]() |
| Información mercantil y comercial | ![]() | ![]() | ![]() Básica |
| Administradores y dirigentes | ![]() | ![]() Solo administradores | ![]() Solo dirigentes |
| Empresas relacionadas (accionistas, participadas,…) | ![]() | ![]() | ![]() |
| Incidencias judiciales y procedimientos concursales | ![]() | ![]() | ![]() |
| Impagos en el fichero RAI | ![]() | ![]() | ![]() |
| Impagos en el fichero Asnef Empresas | ![]() | ![]() | ![]() |
| Categoría crediticia y probabilidad de incumplimiento de pago | ![]() | ![]() | ![]() |
| Extracto del balance y cuenta de pérdidas y ganancias | ![]() | ![]() | ![]() |
| Ratios y magnitudes económico-financieras | ![]() | ![]() | ![]() |
| Acceder | Acceder | Acceder |
ECLEIR MEDICAL SYSTEMS SL inscrita en el Registro Mercantil de Madrid.
capital social de la empresa es de 3.000,00 euros.
ECLEIR MEDICAL SYSTEMS SL tiene 2 cargos directivos en activo y 0 cargos directivos históricos.