C/ NUÑEZ DE BALBOA 9, 1º DER. (MADRID). Ver mapa
Otros servicios relacionados con las tecnologías de la información y la informática.
no disponible
04/02/2025
un año
20.000,00 €
-
Madrid
-
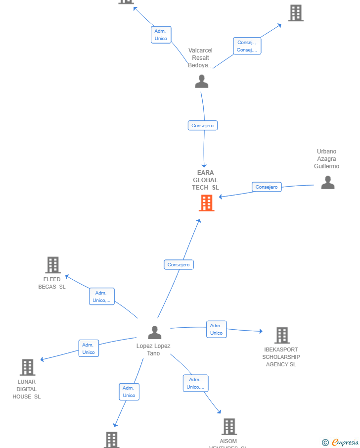
| Entidad | Relación | Entidad/Relación | Desde | Hasta |
|---|---|---|---|---|
| Lopez Lopez Tano | Consej. | Lopez Lopez Tano Consej. | 20/02/2025 | |
| Urbano Azagra Guillermo | Consej. | Urbano Azagra Guillermo Consej. | 20/02/2025 | |
| Valcarcel Resalt Bedoya Cesar Eliseo | Consej. | Valcarcel Resalt Bedoya Cesar Eliseo Consej. | 20/02/2025 |

Resumen cronológico de actos publicados en las ediciones digitales de Boletines Oficiales (BORME, BOE, BOPI) inscritos por EARA GLOBAL TECH SL o en los que participa indirectamente.
Se constituye la empresa con fecha 20 de febrero de 2025 mediante escritura pública. La empresa se crea con un capital social inicial de 20.000,00 Euros e inicia su actividad el 4 de febrero de 2025. El domicilio social en el momento de su constitución se establece en C/ NUÑEZ DE BALBOA 9, 1º DER. (MADRID). La empresa indica que su actividad es Otros servicios relacionados con las tecnologías de la información y la informática.
Publicación en el BORME de los siguientes nombramientos:
| Consejeros |
EARA GLOBAL TECH SL inscrita en el Registro Mercantil de Madrid.
capital social de la empresa es de 20.000,00 euros.