Las actividades propias de la hostelería; la prestación de servicios de alimentación en restaurantes, cafeterías, bares, pubs, tabernas, chocolaterías, heladerías, horchaterías y el servicio de catering, incluyendo el servicio de comida para llevar. Las actividades integrantes del objeto social, po.
no disponible
23/07/2020
4 años
(Extinguida el 13/02/2024)
183.202,00 €
-
Valencia
-
Administradores mancomunados
Información sobre balances y cuentas de resultados de DTY VALENCIA 2020 SL (EXTINGUIDA) depositados en el Registro Mercantil de Valencia en los últimos ejercicios.
| Ejercicio Disponibilidad | 2019 3 horas | 2020 3 horas | Consultar en Axesor | |||
| Consultar en Axesor | ||||||
| Entidad | Relación | Entidad/Relación | Desde | Hasta |
|---|---|---|---|---|
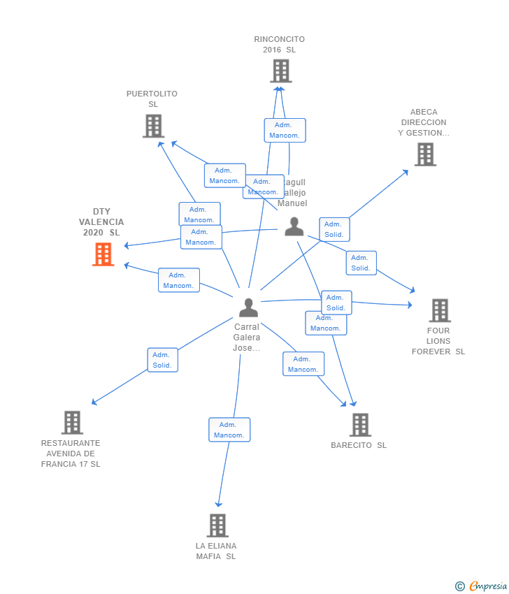
| Ragull Vallejo Manuel | Liq. Mancom. | Ragull Vallejo Manuel Liq. Mancom. | 13/02/2024 | 13/02/2024 |
| Carral Galera Jose Manuel | Liq. Mancom. | Carral Galera Jose Manuel Liq. Mancom. | 13/02/2024 | 13/02/2024 |
| Ragull Vallejo Manuel | Adm. Mancom. | Ragull Vallejo Manuel Adm. Mancom. | 14/08/2020 | 13/02/2024 |
| Carral Galera Jose Manuel | Adm. Mancom. | Carral Galera Jose Manuel Adm. Mancom. | 14/08/2020 | 13/02/2024 |

Resumen cronológico de actos publicados en las ediciones digitales de Boletines Oficiales (BORME, BOE, BOPI) inscritos por DTY VALENCIA 2020 SL (EXTINGUIDA) o en los que participa indirectamente.
Publicación en el BORME de los siguientes ceses-dimisiones:
| Administradores Mancomunados | |
| Liquidadores Mancomunados |
Publicación en el BORME de los siguientes nombramientos:
| Liquidadores Mancomunados |
Cambio del Organo de Administración: Administradores mancomunados a Liquidadores Mancomunados.
El 13 de febrero de 2024 se inscribe en el Registro Mercantil la extinción de la sociedad, dejando de ser sujeto de derechos y obligaciones.
El capital social de la empresa se incrementa en un 5134.34 % (ampliación de 179.702 €). De esta forma, tras la ampliación la sociedad pasa de tener 3.500€ de capital social a 183.202€. Esta ampliación de capital fue inscrita en el Registro Mercantil con fecha 13 de enero de 2021.
| Capital social anterior: | 3.500 € |
| Aumento de capital: | 179.702 € |
| Capital social resultante: | 183.202 € |
| % incremento: | 5134.34 % |
Se constituye la empresa con fecha 14 de agosto de 2020 mediante escritura pública. La empresa se crea con un capital social inicial de 3.500,00 Euros e inicia su actividad el 23 de julio de 2020. El domicilio social en el momento de su constitución se establece en PLAZA DEL AYUNTAMIENTO 16 2 (VALENCIA). La empresa indica que su actividad es Las actividades propias de la hostelería; la prestación de servicios de alimentación en restaurantes, cafeterías, bares, pubs, tabernas, chocolaterías, heladerías, horchaterías y el servicio de catering, incluyendo el servicio de comida para llevar. Las actividades integrantes del objeto social, po.
Publicación en el BORME de los siguientes nombramientos:
| Administradores Mancomunados |
| Informe de Crédito | Informe Mercantil, Incidencias y Vinculaciones | Perfil Comercial de Empresa | |
| Capital social actual y evolución | ![]() | ![]() | ![]() |
| Información mercantil y comercial | ![]() | ![]() | ![]() Básica |
| Administradores y dirigentes | ![]() | ![]() Solo administradores | ![]() Solo dirigentes |
| Empresas relacionadas (accionistas, participadas,…) | ![]() | ![]() | ![]() |
| Incidencias judiciales y procedimientos concursales | ![]() | ![]() | ![]() |
| Impagos en el fichero RAI | ![]() | ![]() | ![]() |
| Impagos en el fichero Asnef Empresas | ![]() | ![]() | ![]() |
| Categoría crediticia y probabilidad de incumplimiento de pago | ![]() | ![]() | ![]() |
| Extracto del balance y cuenta de pérdidas y ganancias | ![]() | ![]() | ![]() |
| Ratios y magnitudes económico-financieras | ![]() | ![]() | ![]() |
| Acceder | Acceder | Acceder |
DTY VALENCIA 2020 SL (EXTINGUIDA) fué una empresa constituida el 23/07/2020 y extinguida el 13/02/2024 inscrita en el Registro Mercantil de Valencia.
capital social de la empresa es de 183.202,00 euros.