C/ CANTALEJO 13 - PISO 2ºK (MADRID). Ver mapa
Comercio al por menor de prendas de vestir en establecimientos especializados.
no disponible
03/11/2023
2 años
17.300,00 €
-
Madrid
-
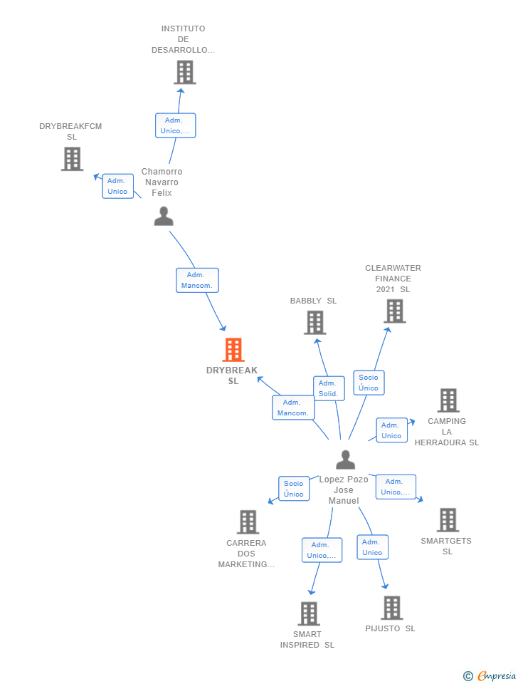
Administradores mancomunados
| Entidad | Relación | Entidad/Relación | Desde | Hasta |
|---|---|---|---|---|
| Chamorro Navarro Felix | Apod. | Chamorro Navarro Felix Apod. | 22/10/2024 | |
| Chamorro Navarro Felix | Adm. Mancom. | Chamorro Navarro Felix Adm. Mancom. | 07/11/2023 | |
| Lopez Pozo Jose Manuel | Adm. Mancom. | Lopez Pozo Jose Manuel Adm. Mancom. | 07/11/2023 |

Resumen cronológico de actos publicados en las ediciones digitales de Boletines Oficiales (BORME, BOE, BOPI) inscritos por DRYBREAK SL o en los que participa indirectamente.
El capital social de la empresa se incrementa en un 11.11 % (ampliación de 1.667 €). De esta forma, tras la ampliación la sociedad pasa de tener 15.000€ de capital social a 16.667€. Esta ampliación de capital fue inscrita en el Registro Mercantil con fecha 22 de octubre de 2024.
| Capital social anterior: | 15.000 € |
| Aumento de capital: | 1.667 € |
| Capital social resultante: | 16.667 € |
| % incremento: | 11.11 % |
Los socios o accionistas de la empresa han ampliado en 633 € el capital social de la sociedad. Esta ampliación incrita en el Registro Mercantil, incrementa el capital social en un 3.80 %, dejando el capital social de la sociedad en 17.300€.
| Capital social anterior: | 16.667 € |
| Aumento de capital: | 633 € |
| Capital social resultante: | 17.300 € |
| % incremento: | 3.80 % |
Se constituye la empresa con fecha 7 de noviembre de 2023 mediante escritura pública. La empresa se crea con un capital social inicial de 15.000,00 Euros e inicia su actividad el 3 de noviembre de 2023. El domicilio social en el momento de su constitución se establece en C/ CANTALEJO 13 - PISO 2ºK (MADRID). La empresa indica que su actividad es Comercio al por menor de prendas de vestir en establecimientos especializados.
Publicación en el BORME de los siguientes nombramientos:
| Administradores Mancomunados |
| Informe de Crédito | Informe Mercantil, Incidencias y Vinculaciones | Perfil Comercial de Empresa | |
| Capital social actual y evolución | ![]() | ![]() | ![]() |
| Información mercantil y comercial | ![]() | ![]() | ![]() Básica |
| Administradores y dirigentes | ![]() | ![]() Solo administradores | ![]() Solo dirigentes |
| Empresas relacionadas (accionistas, participadas,…) | ![]() | ![]() | ![]() |
| Incidencias judiciales y procedimientos concursales | ![]() | ![]() | ![]() |
| Impagos en el fichero RAI | ![]() | ![]() | ![]() |
| Impagos en el fichero Asnef Empresas | ![]() | ![]() | ![]() |
| Categoría crediticia y probabilidad de incumplimiento de pago | ![]() | ![]() | ![]() |
| Extracto del balance y cuenta de pérdidas y ganancias | ![]() | ![]() | ![]() |
| Ratios y magnitudes económico-financieras | ![]() | ![]() | ![]() |
| Acceder | Acceder | Acceder |
DRYBREAK SL inscrita en el Registro Mercantil de Madrid.
capital social de la empresa es de 17.300,00 euros.