C/ ECUADOR 41 ENT (VIGO). Ver mapa
La sociedad tendrá como actividad principal la de "construcción de edificios residenciales" correspondiente con el c.N.A.E. 41.21. Como actividades complementarias, la de "construcción de edificios no residenciales" correspondiente con el cn.A.E. 4122.
no disponible
20/04/2018
8 años
3.000,00 €
0.5M €
Pontevedra
-
Administrador único
Información sobre balances y cuentas de resultados de DROGO MONTAJES INTEGRALES SL depositados en el Registro Mercantil de Pontevedra en los últimos ejercicios.
| Ejercicio Disponibilidad | 2019 Inmediata | 2020 Inmediata | 2021 Inmediata | Consultar en Axesor | ||
| Consultar en Axesor | ||||||
| Entidad | Relación | Entidad/Relación | Desde | Hasta |
|---|---|---|---|---|
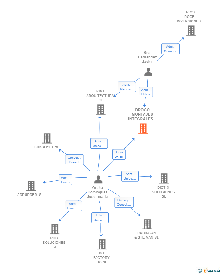
| Graña Dominguez Jose-maria | Socio Único | Graña Dominguez Jose-maria Socio Único | 30/03/2021 | |
| Rios Fernandez Javier | Adm. Unico | Rios Fernandez Javier Adm. Unico | 30/03/2021 | |
| Rios Fernandez Javier | Adm. Mancom. | Rios Fernandez Javier Adm. Mancom. | 03/05/2018 | 30/03/2021 |
| Graña Dominguez Jose-maria | Adm. Mancom. | Graña Dominguez Jose-maria Adm. Mancom. | 03/05/2018 | 30/03/2021 |
| Bao Zhu Wei Liang | Adm. Mancom. | Bao Zhu Wei Liang Adm. Mancom. | 03/05/2018 | 04/03/2020 |

Resumen cronológico de actos publicados en las ediciones digitales de Boletines Oficiales (BORME, BOE, BOPI) inscritos por DROGO MONTAJES INTEGRALES SL o en los que participa indirectamente.
En la inscripción 3ª de la sociedad DROGO MONTAJES INTEGRALES SL el administrador único nombrado por tiempo indefinido es JOSE MARIA GRAÑA DOMINGUEZ con DNI XXXXXXX.
Publicación en el BORME de los siguientes ceses-dimisiones:
| Administradores Mancomunados |
Se constituye la empresa con fecha 3 de mayo de 2018 mediante escritura pública. La empresa se crea con un capital social inicial de 3.000,00 Euros e inicia su actividad el 20 de abril de 2018. El domicilio social en el momento de su constitución se establece en C/ ECUADOR 41 ENT (VIGO). La empresa indica que su actividad es La Sociedad tendrá como actividad principal la de "construcción de edificios residenciales" correspondiente con el C.N.A.E. 41.21. Como actividades complementarias, la de "construcción de edificios no residenciales" correspondiente con el CN.A.E. 4122.
Publicación en el BORME de los siguientes nombramientos:
| Administradores Mancomunados |
| Informe axesor 360º | Informe de Crédito | Perfil Comercial de Empresa | |
| Importe de ventas y número de empleados | ![]() | ![]() | ![]() |
| Información mercantil y comercial | ![]() Completa | ![]() Completa | ![]() Básica |
| Administradores y dirigentes | ![]() | ![]() | ![]() Solo dirigentes |
| Empresas relacionadas (accionistas, participadas,…) | ![]() | ![]() | ![]() |
| Categoría crediticia y probabilidad de incumplimiento de pago | ![]() | ![]() | ![]() |
| Impagos (RAI y Asnef Empresas) e incidencias judiciales | ![]() | ![]() | ![]() |
| Balance y cuenta de pérdidas y ganancias | ![]() Completo | ![]() Extracto | ![]() |
| Ratios y magnitudes económico-financieras | ![]() Completo | ![]() Extracto | ![]() |
| Representación gráfica de empresas relacionadas | ![]() | ![]() | ![]() |
| Comparativa del balance con la media del sector | ![]() | ![]() | ![]() |
| Estado de flujos de efectivo y de cambios en el patrimonio neto | ![]() | ![]() | ![]() |
| Fuentes de financiación y avales | ![]() | ![]() | ![]() |
| Subvenciones, concursos/subastas públicas y marcas | ![]() | ![]() | ![]() |
| Acceder | Acceder | Acceder |
DROGO MONTAJES INTEGRALES SL inscrita en el Registro Mercantil de Pontevedra.
capital social de la empresa es de 3.000,00 euros y tiene una facturación anual inferior a 500.000 euros.