CNAE 6612 - Actividades de intermediación en operaciones con valores y otros activos
A58461294
-
-
2.625.243,75 €
0.5M €
Barcelona
Consejo de administración
Información sobre balances y cuentas de resultados de DRAPSEN SA depositados en el Registro Mercantil de Barcelona en los últimos ejercicios.
| Ejercicio Disponibilidad | 2019 3 horas | 2020 3 horas | 2021 3 horas | 2022 3 horas | 2023 3 horas | Consultar en Axesor |
| Consultar en Axesor | ||||||

Resumen cronológico de actos publicados en las ediciones digitales de Boletines Oficiales (BORME, BOE, BOPI) inscritos por DRAPSEN SA o en los que participa indirectamente.
Publicación en el BORME de los siguientes revocaciones:
| Consejero | |
| Consejero Delegado Mancomunado | |
| Apoderados | |
| Apoderados Solidarios |
Publicación en el BORME de los siguientes nombramientos:
| Consejero | |
| Consejero Delegado Mancomunado | |
| Apoderado Solidario |
Publicación en el BORME de los siguientes nombramientos:
| Apoderados Solidarios |
Publicación en el BORME de los siguientes revocaciones:
| Consejeros Delegados Mancomunados |
Publicación en el BORME de los siguientes nombramientos:
| Presidente | |
| Consejeros | |
| Secretario | |
| Vicesecretario | |
| Consejeros Delegados Mancomunados | |
| Apoderados Solidarios |
Los socios o accionistas de la empresa han reducido en 800.606,25 € el capital social de la sociedad. Esta reducción incrita en el Registro Mercantil, reduce el capital social en un 23.37 %, dejando el capital social de la sociedad en 2.625.243,75€.
| Capital social anterior: | 3.425.850 € |
| Reducción de capital: | 800.606,25 € |
| Capital social resultante: | 2.625.243,75 € |
| % reducción: | 23.37 % |
La Junta General Universal y Extraordinaria de Accionistas celebrada el dia 28 de Septiembre del 2022 acordó reducir el capital social en la cantidad de 800.606,25 euros, mediante la disminución de 10,75 euros en el valor nominal de las acciones actualmente en circulación, restitu... Ver más
|
Publicación en el BORME de los siguientes nombramientos:
| Presidente | |
| Consejero | |
| Secretario | |
| Consejero Delegado Mancomunado | |
| Apoderados Solidarios |
Traslado del domicilio social de la empresa situado en RAMBLA, 173 1. 08202 SABADELL. (BARCELONA) siendo el nuevo domicilio situado en CL TRAVESSERA DE LES CORTS NUM.354 ENTRESUELO PTA. (BARCELONA).
El capital social de la empresa se reduce en un 2.43 % (reducción de 85.330 €). De esta forma, tras la reducción de capital, la sociedad pasa de tener 3.511.180€ de capital social a 3.425.850€. Esta reducción de capital fue inscrita en el Registro Mercantil con fecha 30 de enero de 2018.
| Capital social anterior: | 3.511.180 € |
| Reducción de capital: | 85.330 € |
| Capital social resultante: | 3.425.850 € |
| % reducción: | 2.43 % |
Reducción de capital mediante amortización acciones propias.
Conforme al Art. 319 de la ley de Sociedades de Capital (LSC) se comunica que la Junta General Universal y Extraordinaria de Accionistas, celebrada el día 9 de Octubre de 2017, en el domicilio socia... Ver más
|
Publicación en el BORME de los siguientes nombramientos:
| Apoderados Solidarios |
Publicación en el BORME de los siguientes nombramientos:
| Presidente | |
| Consejero | |
| Secretario | |
| Consejero Delegado Mancomunado | |
| Apoderados Solidarios |
Publicación en el BORME de los siguientes revocaciones:
| Consejero | |
| Consejero Delegado Mancomunado |
Publicación en el BORME de los siguientes nombramientos:
| Presidente | |
| Consejero | |
| Consej. Del. Mancom. | |
| Secretario | |
| Apoderado |
La Junta General Universal de Accionistas celebrada el día 8 de Noviembre del 2004 acordó reducir el capital social en la cantidad de 1.076.253 euros, mediante la disminución de 14,10 euros en el valor nominal de las acciones actualmente en circulación, restituyendo a los socios ... Ver más
|
| Informe axesor 360º | Informe de Crédito | Perfil Comercial de Empresa | |
| Importe de ventas y número de empleados | ![]() | ![]() | ![]() |
| Información mercantil y comercial | ![]() Completa | ![]() Completa | ![]() Básica |
| Administradores y dirigentes | ![]() | ![]() | ![]() Solo dirigentes |
| Empresas relacionadas (accionistas, participadas,…) | ![]() | ![]() | ![]() |
| Categoría crediticia y probabilidad de incumplimiento de pago | ![]() | ![]() | ![]() |
| Impagos (RAI y Asnef Empresas) e incidencias judiciales | ![]() | ![]() | ![]() |
| Balance y cuenta de pérdidas y ganancias | ![]() Completo | ![]() Extracto | ![]() |
| Ratios y magnitudes económico-financieras | ![]() Completo | ![]() Extracto | ![]() |
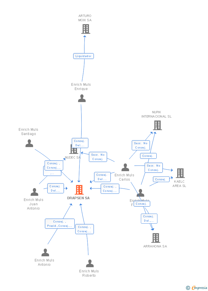
| Representación gráfica de empresas relacionadas | ![]() | ![]() | ![]() |
| Comparativa del balance con la media del sector | ![]() | ![]() | ![]() |
| Estado de flujos de efectivo y de cambios en el patrimonio neto | ![]() | ![]() | ![]() |
| Fuentes de financiación y avales | ![]() | ![]() | ![]() |
| Subvenciones, concursos/subastas públicas y marcas | ![]() | ![]() | ![]() |
| Acceder | Acceder | Acceder |
DRAPSEN SA es una empresa inscrita en el Registro Mercantil de Barcelona. y con domicilio en SabadellSu clasificación nacional de actividades económicas es Actividades de intermediación en operaciones con valores y otros activos.
capital social de la empresa es de 2.625.243,75 euros y tiene una facturación anual inferior a 500.000 euros.
DRAPSEN SA tiene 32 cargos directivos en activo y 2 cargos directivos históricos.