C/ DE LA PAZ 1 3 (OURENSE). Ver mapa
Alojamientos turísticos y servicios relacionados con el turismo. Cnae de la actividad principal 5520.
no disponible
26/04/2019
7 años
3.000,00 €
0.5M €
Ourense
-
Administrador único
Información sobre balances y cuentas de resultados de DOLCEVITAPISO SL depositados en el Registro Mercantil de Ourense en los últimos ejercicios.
| Ejercicio Disponibilidad | 2019 3 horas | 2020 3 horas | 2021 3 horas | 2022 3 horas | Consultar en Axesor | |
| Consultar en Axesor | ||||||
| Entidad | Relación | Entidad/Relación | Desde | Hasta |
|---|---|---|---|---|
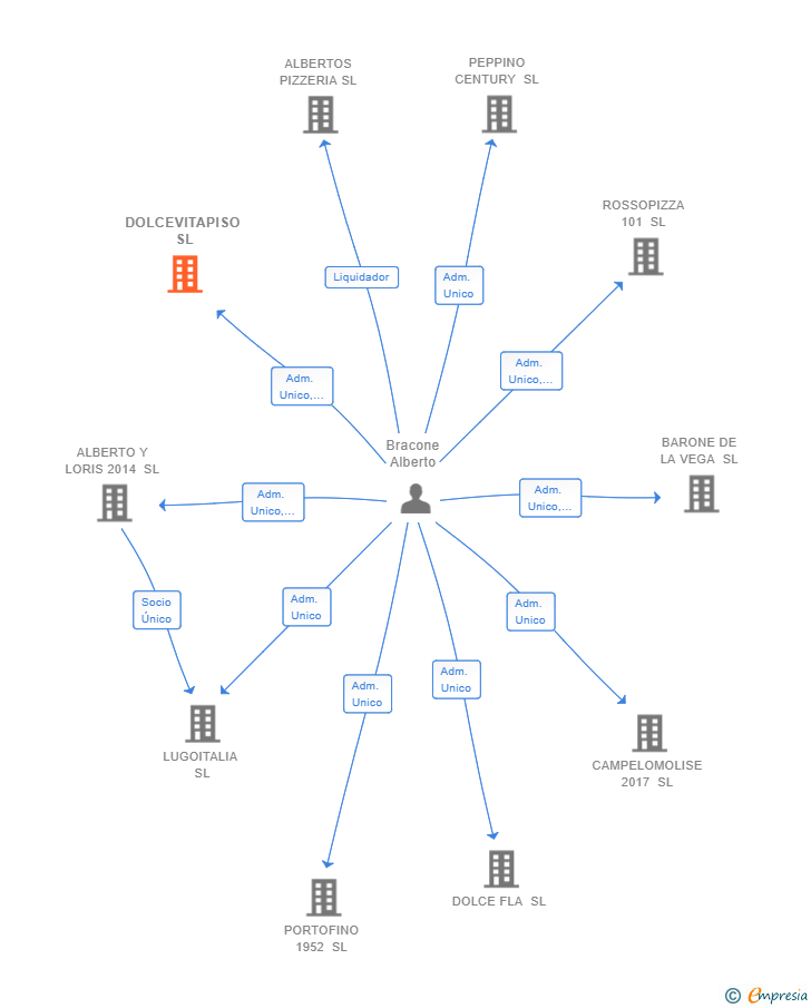
| Bracone Alberto | Socio Único | Bracone Alberto Socio Único | 21/05/2019 | |
| Bracone Alberto | Adm. Unico | Bracone Alberto Adm. Unico | 21/05/2019 |

Resumen cronológico de actos publicados en las ediciones digitales de Boletines Oficiales (BORME, BOE, BOPI) inscritos por DOLCEVITAPISO SL o en los que participa indirectamente.
Se constituye la empresa con fecha 21 de mayo de 2019 mediante escritura pública. La empresa se crea con un capital social inicial de 3.000,00 Euros e inicia su actividad el 26 de abril de 2019. El domicilio social en el momento de su constitución se establece en C/ DE LA PAZ 1 3 (OURENSE). La empresa indica que su actividad es Alojamientos turísticos y servicios relacionados con el turismo. CNAE de la actividad principal 5520.
| Informe de Crédito | Informe Mercantil, Incidencias y Vinculaciones | Perfil Comercial de Empresa | |
| Capital social actual y evolución | ![]() | ![]() | ![]() |
| Información mercantil y comercial | ![]() | ![]() | ![]() Básica |
| Administradores y dirigentes | ![]() | ![]() Solo administradores | ![]() Solo dirigentes |
| Empresas relacionadas (accionistas, participadas,…) | ![]() | ![]() | ![]() |
| Incidencias judiciales y procedimientos concursales | ![]() | ![]() | ![]() |
| Impagos en el fichero RAI | ![]() | ![]() | ![]() |
| Impagos en el fichero Asnef Empresas | ![]() | ![]() | ![]() |
| Categoría crediticia y probabilidad de incumplimiento de pago | ![]() | ![]() | ![]() |
| Extracto del balance y cuenta de pérdidas y ganancias | ![]() | ![]() | ![]() |
| Ratios y magnitudes económico-financieras | ![]() | ![]() | ![]() |
| Acceder | Acceder | Acceder |
DOLCEVITAPISO SL inscrita en el Registro Mercantil de Ourense.
capital social de la empresa es de 3.000,00 euros y tiene una facturación anual inferior a 500.000 euros.