C/ APOSTOLES 5 BAJO (MURCIA). Ver mapa
A) LA PROMOCION, ADQUISICION, ADMINISTRACION, MANTENIMIENTO, REHABILITACION, ASESORAMIENTO, DIRECCION, SUPERVISION Y ACONDICIONAMIENTO DE TODO TIPO DE NEGOCIOS INMOBILIARIOS Y ENERGETICOS, TANTO EN SU VERTIENTE URBANISTI
CNAE 6832 - Gestión y administración de la propiedad inmobiliaria
B73556110
24/12/2007
18 años
-
0.5M €
Murcia
1
Administrador único
Información sobre balances y cuentas de resultados de D'MARKA BIG BUSSINES SL depositados en el Registro Mercantil de Murcia en los últimos ejercicios.
| Ejercicio Disponibilidad | 2019 3 horas | 2020 3 horas | 2021 3 horas | 2022 3 horas | 2023 3 horas | Consultar en Axesor |
| Consultar en Axesor | ||||||

Resumen cronológico de actos publicados en las ediciones digitales de Boletines Oficiales (BORME, BOE, BOPI) inscritos por D'MARKA BIG BUSSINES SL o en los que participa indirectamente.
Publicación en el BORME de los siguientes ceses-dimisiones:
| Presidente | |
| Vicepresidente | |
| Consejeros | |
| Secretario |
Traslado del domicilio social de la empresa situado en AVDA ALFONSO X EL SABIO 14 BAJA (MURCIA). siendo el nuevo domicilio situado en C/ APOSTOLES 5 BAJO (MURCIA)..
| Informe axesor 360º | Informe de Crédito | Perfil Comercial de Empresa | |
| Importe de ventas y número de empleados | ![]() | ![]() | ![]() |
| Información mercantil y comercial | ![]() Completa | ![]() Completa | ![]() Básica |
| Administradores y dirigentes | ![]() | ![]() | ![]() Solo dirigentes |
| Empresas relacionadas (accionistas, participadas,…) | ![]() | ![]() | ![]() |
| Categoría crediticia y probabilidad de incumplimiento de pago | ![]() | ![]() | ![]() |
| Impagos (RAI y Asnef Empresas) e incidencias judiciales | ![]() | ![]() | ![]() |
| Balance y cuenta de pérdidas y ganancias | ![]() Completo | ![]() Extracto | ![]() |
| Ratios y magnitudes económico-financieras | ![]() Completo | ![]() Extracto | ![]() |
| Representación gráfica de empresas relacionadas | ![]() | ![]() | ![]() |
| Comparativa del balance con la media del sector | ![]() | ![]() | ![]() |
| Estado de flujos de efectivo y de cambios en el patrimonio neto | ![]() | ![]() | ![]() |
| Fuentes de financiación y avales | ![]() | ![]() | ![]() |
| Subvenciones, concursos/subastas públicas y marcas | ![]() | ![]() | ![]() |
| Acceder | Acceder | Acceder |
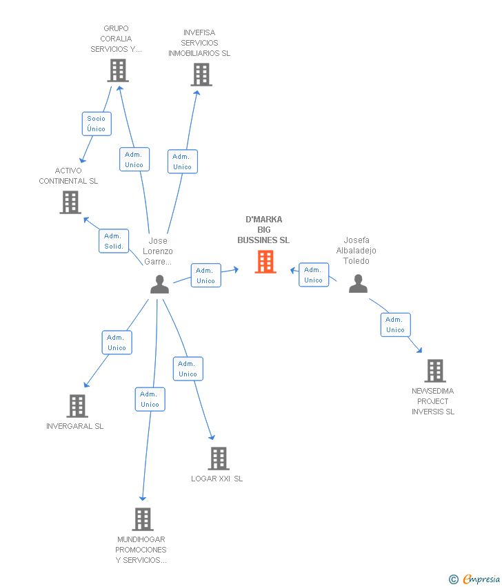
D'MARKA BIG BUSSINES SL inscrita en el Registro Mercantil de Murcia. y con domicilio en MurciaSu clasificación nacional de actividades económicas es Gestión y administración de la propiedad inmobiliaria.
La empresa tiene una facturación anual inferior a 500.000 euros.
D'MARKA BIG BUSSINES SL tiene 2 cargos directivos en activo y 4 cargos directivos históricos.