La captacion de fondos, bienes o derechos del publico para gestionarlos e invertirlos en bienes, derechos, valores u otros instumentos financieros, siempre que el rendimiento del inversor se establezca en funcion de los resultados colectivos.
CNAE 6430 - Inversión colectiva, fondos y entidades financieras similares
A82412412
-
-
(Extinguida el 24/06/2021)
-
0.5M €
Madrid
Consejo de administración
Información sobre balances y cuentas de resultados de DINERCARTERA SICAV SA depositados en el Registro Mercantil de Madrid en los últimos ejercicios.
| Ejercicio Disponibilidad | 2019 Inmediata | Consultar en Axesor | ||||
| Consultar en Axesor | ||||||

Resumen cronológico de actos publicados en las ediciones digitales de Boletines Oficiales (BORME, BOE, BOPI) inscritos por DINERCARTERA SICAV SA o en los que participa indirectamente.
Publicación en el BORME de los siguientes ceses-dimisiones:
| Presidente | |
| Entidad Gestora | |
| Entidad Depositaria | |
| Consejero | |
| Secretario | |
| Vicesecretario No Consejero |
Se disuelve la sociedad voluntariamente.
Traslado del domicilio social de la empresa situado en C/ PRINCIPE DE VERGARA 112 - 6ª PLANTA (MADRID) siendo el nuevo domicilio situado en C/ JUAN IGNACIO LUCA DE TENA 11 (MADRID).
Publicación en el BORME de los siguientes ceses-dimisiones:
| Entidad Gestora | |
| Entidad Depositaria | |
| Consejero |
Publicación en el BORME de los siguientes nombramientos:
| Entidad Depositaria | |
| Entidad Gestora | |
| Consejero |
| Se aprueba un nuevo texto de estatutos sociales para que se incluya la sustitución de depositario, el traslado de domicilio y la remuneración del Consejo de Administración. |
Publicación en el BORME de los siguientes ceses-dimisiones:
| Consejero | |
| Secretario |
Publicación en el BORME de los siguientes nombramientos:
| Consejero | |
| Secretario |
Publicación en el BORME de los siguientes ceses-dimisiones:
| Consejero | |
| Consejero Delegado Solidario |
Publicación en el BORME de los siguientes reelecciones:
| Presidente | |
| Consejeros | |
| Secretario |
Publicación en el BORME de los siguientes ceses-dimisiones:
| Consejero | |
| Consejero Delegado Solidario |
Por acuerdo del Consejo de Administración se convoca a los señores accionistas a la Junta General Ordinaria y Extraordinaria que tendrá lugar en Madrid, calle Serrano, 88, a las catorce horas del día 26 de junio de 2013, en primera convocatoria, y en el mismo lugar y hora el día s... Ver más
|
Publicación en el BORME de los siguientes nombramientos:
| Consejeros Delegados Solidarios |
Publicación en el BORME de los siguientes reelecciones:
| Presidente | |
| Consejeros | |
| Secretario |
Por acuerdo del Consejo de Administración se convoca a los señores accionistas a la Junta General Ordinaria y Extraordinaria que tendrá lugar en Madrid, calle Serrano, 88, a las dieciocho horas del día 26 de junio de 2012, en primera convocatoria, y en el mismo lugar y hora el día... Ver más
|
Por acuerdo del Consejo de Administración se convoca a los señores accionistas a la Junta General Ordinaria y Extraordinaria que tendrá lugar en Madrid, calle Serrano, 88, a las dieciséis horas del día 29 de junio de 2011, en primera convocatoria, y en el mismo lugar y hora el día... Ver más
|
| Informe axesor 360º | Informe de Crédito | Perfil Comercial de Empresa | |
| Importe de ventas y número de empleados | ![]() | ![]() | ![]() |
| Información mercantil y comercial | ![]() Completa | ![]() Completa | ![]() Básica |
| Administradores y dirigentes | ![]() | ![]() | ![]() Solo dirigentes |
| Empresas relacionadas (accionistas, participadas,…) | ![]() | ![]() | ![]() |
| Categoría crediticia y probabilidad de incumplimiento de pago | ![]() | ![]() | ![]() |
| Impagos (RAI y Asnef Empresas) e incidencias judiciales | ![]() | ![]() | ![]() |
| Balance y cuenta de pérdidas y ganancias | ![]() Completo | ![]() Extracto | ![]() |
| Ratios y magnitudes económico-financieras | ![]() Completo | ![]() Extracto | ![]() |
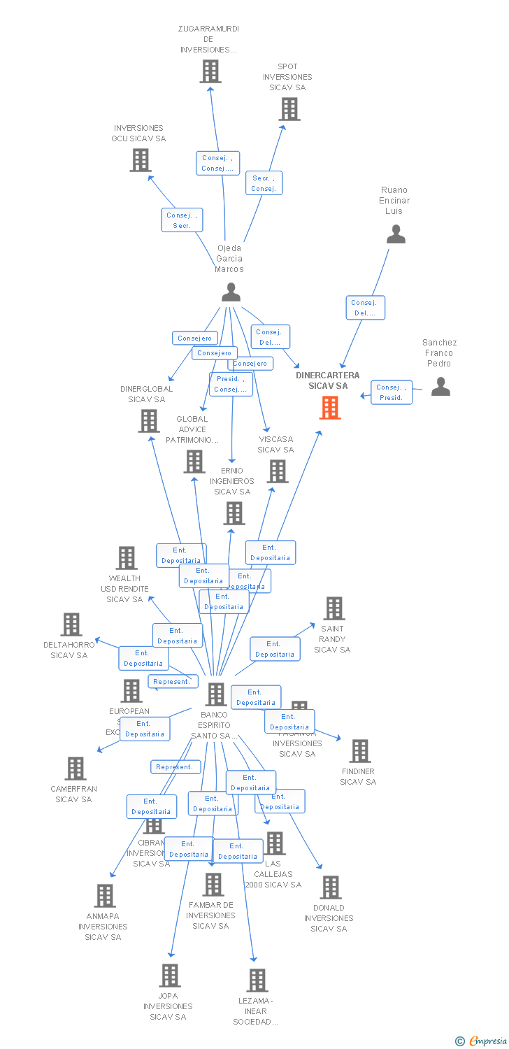
| Representación gráfica de empresas relacionadas | ![]() | ![]() | ![]() |
| Comparativa del balance con la media del sector | ![]() | ![]() | ![]() |
| Estado de flujos de efectivo y de cambios en el patrimonio neto | ![]() | ![]() | ![]() |
| Fuentes de financiación y avales | ![]() | ![]() | ![]() |
| Subvenciones, concursos/subastas públicas y marcas | ![]() | ![]() | ![]() |
| Acceder | Acceder | Acceder |
DINERCARTERA SICAV SA inscrita en el Registro Mercantil de Madrid. y con domicilio en MadridSu clasificación nacional de actividades económicas era Inversión colectiva, fondos y entidades financieras similares.
La empresa tenia un rango de facturación anual inferior a 500.000 euros.
DINERCARTERA SICAV SA tiene 6 cargos directivos en activo y 3 cargos directivos históricos.
La empresa está auditada por LASEMER AUDITORES SL.