C/ PRINCIPE DE VERGARA 108 - PLANTA 12 (MADRID). Ver mapa
Cnae 3519. El desarrollo y-o explotación de plantas e instalaciones energéticas de origen renovable, especialmente fotovoltaicas.
no disponible
17/08/2021
4 años
3.010,00 €
-
Zaragoza
-
Administrador único
Información sobre balances y cuentas de resultados de DESTIERRACO2 SL depositados en el Registro Mercantil de Zaragoza en los últimos ejercicios.
| Ejercicio Disponibilidad | 2019 3 horas | 2020 3 horas | 2021 3 horas | 2022 3 horas | Consultar en Axesor | |
| Consultar en Axesor | ||||||
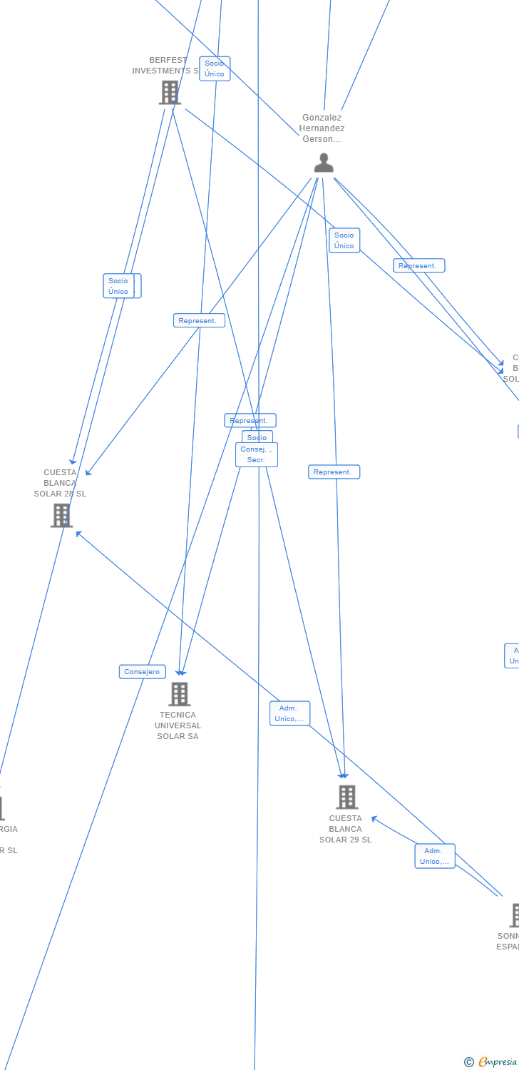
| Entidad | Relación | Entidad/Relación | Desde | Hasta |
|---|---|---|---|---|
| Trapero Soleto Pablo | Apod. | Trapero Soleto Pablo Apod. | 27/11/2025 | |
| Alvarez Alonzo Anakary | Apod. | Alvarez Alonzo Anakary Apod. | 27/11/2025 | |
| Fernandez Fernandez Juan Manuel | Apod. | Fernandez Fernandez Juan Manuel Apod. | 04/04/2023 | |
| Garcia Mascuñan Miguel Angel | Apod. | Garcia Mascuñan Miguel Angel Apod. | 04/04/2023 | |
| Gonzalez Hernandez Gerson Jose | Represent. | Gonzalez Hernandez Gerson Jose Represent. | 04/04/2023 | |
| SONNEDIX ESPAÑA SOLAR ENERGY SL | Socio Único | SONNEDIX ESPAÑA SOLAR ENERGY SL Socio Único | 21/03/2023 | |
| SONNEDIX ESPAÑA SOLAR ENERGY SL | Adm. Unico | SONNEDIX ESPAÑA SOLAR ENERGY SL Adm. Unico | 21/03/2023 | |
| AMDA ENERGIA SA | Adm. Unico | AMDA ENERGIA SA Adm. Unico | 24/08/2021 | 21/03/2023 |
| AMDA ENERGIA SA | Socio Único | AMDA ENERGIA SA Socio Único | 24/08/2021 |

Resumen cronológico de actos publicados en las ediciones digitales de Boletines Oficiales (BORME, BOE, BOPI) inscritos por DESTIERRACO2 SL o en los que participa indirectamente.
Publicación en el BORME de los siguientes nombramientos:
| Apoderados |
Se omitió por error en la inscripción 2ª inscrita en el registro mercantil de Zaragoza, la publicación del nombramiento del representante GONZALEZ HERNANDEZ GERSON JOSE.
Traslado del domicilio social de la empresa situado en AVDA GOMEZ LAGUNA 25 - PLANTA 4ª (ZARAGOZA) siendo el nuevo domicilio situado en C/ PRINCIPE DE VERGARA 108 - PLANTA 12 (MADRID).
Publicación en el BORME de los siguientes nombramientos:
| Apoderados |
Se constituye la empresa con fecha 24 de agosto de 2021 mediante escritura pública. La empresa se crea con un capital social inicial de 3.010,00 Euros e inicia su actividad el 17 de agosto de 2021. El domicilio social en el momento de su constitución se establece en AVDA GOMEZ LAGUNA 25 - PLANTA 4ª (ZARAGOZA). La empresa indica que su actividad es CNAE 3519. El desarrollo y-o explotación de plantas e instalaciones energéticas de origen renovable, especialmente fotovoltaicas.
| Informe de Crédito | Informe Mercantil, Incidencias y Vinculaciones | Perfil Comercial de Empresa | |
| Capital social actual y evolución | ![]() | ![]() | ![]() |
| Información mercantil y comercial | ![]() | ![]() | ![]() Básica |
| Administradores y dirigentes | ![]() | ![]() Solo administradores | ![]() Solo dirigentes |
| Empresas relacionadas (accionistas, participadas,…) | ![]() | ![]() | ![]() |
| Incidencias judiciales y procedimientos concursales | ![]() | ![]() | ![]() |
| Impagos en el fichero RAI | ![]() | ![]() | ![]() |
| Impagos en el fichero Asnef Empresas | ![]() | ![]() | ![]() |
| Categoría crediticia y probabilidad de incumplimiento de pago | ![]() | ![]() | ![]() |
| Extracto del balance y cuenta de pérdidas y ganancias | ![]() | ![]() | ![]() |
| Ratios y magnitudes económico-financieras | ![]() | ![]() | ![]() |
| Acceder | Acceder | Acceder |
DESTIERRACO2 SL inscrita en el Registro Mercantil de Zaragoza.
capital social de la empresa es de 3.010,00 euros.