AVDA DE PIO XII 49 - LOFT NUMERO 1 (MADRID). Ver mapa
La gestión. Compraventa, comercialización, representación, distribución y explotación en cualquier forma, de establecimientos dedicados al comercio de productos para la construcción, y la decoración.
no disponible
01/01/2019
7 años
3.005,00 €
0.5M €
Madrid
-
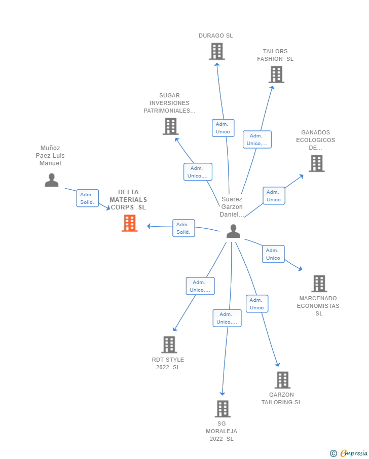
Administradores solidarios
| Entidad | Relación | Entidad/Relación | Desde | Hasta |
|---|---|---|---|---|
| Suarez Garzon Daniel Antonio | Adm. Solid. | Suarez Garzon Daniel Antonio Adm. Solid. | 25/03/2019 | |
| Muñoz Paez Luis Manuel | Adm. Solid. | Muñoz Paez Luis Manuel Adm. Solid. | 25/03/2019 |

Resumen cronológico de actos publicados en las ediciones digitales de Boletines Oficiales (BORME, BOE, BOPI) inscritos por DELTA MATERIALS CORPS SL o en los que participa indirectamente.
Se constituye la empresa con fecha 25 de marzo de 2019 mediante escritura pública. La empresa se crea con un capital social inicial de 3.005,00 Euros e inicia su actividad el 1 de enero de 2019. El domicilio social en el momento de su constitución se establece en AVDA DE PIO XII 49 - LOFT NUMERO 1 (MADRID). La empresa indica que su actividad es La gestión. compraventa, comercialización, representación, distribución y explotación en cualquier forma, de establecimientos dedicados al comercio de productos para la construcción, y la decoración.
Publicación en el BORME de los siguientes nombramientos:
| Administradores Solidarios |
| Informe de Crédito | Predicción y Calificación | Perfil Comercial de Empresa | |
| Categoría crediticia y probabilidad de incumplimiento de pago | ![]() | ![]() | ![]() |
| Crédito recomendado | ![]() | ![]() | ![]() |
| Importe de ventas y número de empleados | ![]() | ![]() | ![]() |
| Información mercantil y comercial | ![]() | ![]() | ![]() Básica |
| Administradores y dirigentes | ![]() | ![]() | ![]() Solo dirigentes |
| Incidencias judiciales y procedimientos concursales | ![]() | ![]() | ![]() |
| Impagos en el fichero RAI | ![]() | ![]() | ![]() |
| Impagos en el fichero Asnef Empresas | ![]() | ![]() | ![]() |
| Extracto del balance y cuenta de pérdidas y ganancias | ![]() | ![]() | ![]() |
| Ratios y magnitudes económico-financieras | ![]() | ![]() | ![]() |
| Acceder | Acceder | Acceder |
DELTA MATERIALS CORPS SL inscrita en el Registro Mercantil de Madrid.
capital social de la empresa es de 3.005,00 euros y tiene una facturación anual inferior a 500.000 euros.