CL ARIBAU Num.162 ESC. P.EN PTA.M (BARCELONA). Ver mapa
Construccion, instalaciones y mantenimiento. Comercio al por mayor y al por menor. Distribucion comercial. Importacion y exportacion. Actividades inmobiliarias. Industrias manufactureras y textiles. Etc.
no disponible
08/03/2017
9 años
1.000.000,00 €
-
Barcelona
-
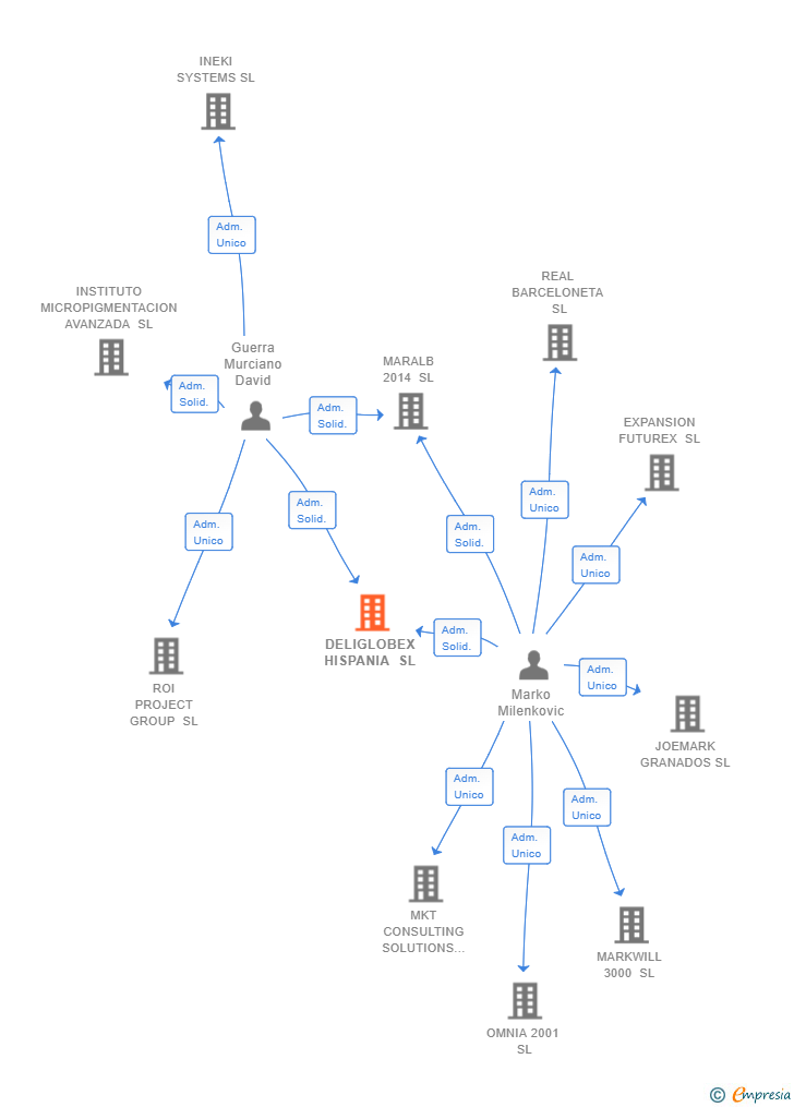
Administradores solidarios
| Entidad | Relación | Entidad/Relación | Desde | Hasta |
|---|---|---|---|---|
| Marko Milenkovic | Adm. Solid. | Marko Milenkovic Adm. Solid. | 16/03/2017 | |
| Guerra Murciano David | Adm. Solid. | Guerra Murciano David Adm. Solid. | 16/03/2017 |

Resumen cronológico de actos publicados en las ediciones digitales de Boletines Oficiales (BORME, BOE, BOPI) inscritos por DELIGLOBEX HISPANIA SL o en los que participa indirectamente.
Se constituye la empresa con fecha 16 de marzo de 2017 mediante escritura pública. La empresa se crea con un capital social inicial de 1.000.000,00 Euros e inicia su actividad el 8 de marzo de 2017. El domicilio social en el momento de su constitución se establece en CL ARIBAU Num.162 ESC. P.EN PTA.M (BARCELONA). La empresa indica que su actividad es CONSTRUCCION, INSTALACIONES Y MANTENIMIENTO. COMERCIO AL POR MAYOR Y AL POR MENOR. DISTRIBUCION COMERCIAL. IMPORTACION Y EXPORTACION. ACTIVIDADES INMOBILIARIAS. INDUSTRIAS MANUFACTURERAS Y TEXTILES. ETC.
Publicación en el BORME de los siguientes nombramientos:
| Administradores Solidarios |
| Informe de Crédito | Informe Mercantil, Incidencias y Vinculaciones | Perfil Comercial de Empresa | |
| Capital social actual y evolución | ![]() | ![]() | ![]() |
| Información mercantil y comercial | ![]() | ![]() | ![]() Básica |
| Administradores y dirigentes | ![]() | ![]() Solo administradores | ![]() Solo dirigentes |
| Empresas relacionadas (accionistas, participadas,…) | ![]() | ![]() | ![]() |
| Incidencias judiciales y procedimientos concursales | ![]() | ![]() | ![]() |
| Impagos en el fichero RAI | ![]() | ![]() | ![]() |
| Impagos en el fichero Asnef Empresas | ![]() | ![]() | ![]() |
| Categoría crediticia y probabilidad de incumplimiento de pago | ![]() | ![]() | ![]() |
| Extracto del balance y cuenta de pérdidas y ganancias | ![]() | ![]() | ![]() |
| Ratios y magnitudes económico-financieras | ![]() | ![]() | ![]() |
| Acceder | Acceder | Acceder |
DELIGLOBEX HISPANIA SL inscrita en el Registro Mercantil de Barcelona.
capital social de la empresa es de 1.000.000,00 euros.
DELIGLOBEX HISPANIA SL tiene 2 cargos directivos en activo y 0 cargos directivos históricos.