CL COMTE URGELL NUM.154 P.EN PTA.6 (BARCELONA). Ver mapa
El desarrollo y la distribucion de aplicaciones y programas de software para la gestion de dichos productos. La produccion, importacion, exportacion y distribucion de productos electricos (dispositivos de iot).
no disponible
28/07/2021
5 años
3.000,00 €
-
Barcelona
-
Administradores solidarios
Información sobre balances y cuentas de resultados de DEFINICS SL depositados en el Registro Mercantil de Barcelona en los últimos ejercicios.
| Ejercicio Disponibilidad | 2019 3 horas | 2020 3 horas | 2021 3 horas | 2022 3 horas | Consultar en Axesor | |
| Consultar en Axesor | ||||||
| Entidad | Relación | Entidad/Relación | Desde | Hasta |
|---|---|---|---|---|
| BLACKSTRAT SL | Adm. Solid. | BLACKSTRAT SL Adm. Solid. | 27/11/2024 | |
| Salicru Fito Jordi | Represent.143 RRM | Salicru Fito Jordi Represent.143 RRM | 27/11/2024 | |
| BOUTIQUE CONSULTING GROUP SL | Adm. Solid. | BOUTIQUE CONSULTING GROUP SL Adm. Solid. | 27/11/2024 | |
| BOUTIQUE CONSULTING GROUP SL | Adm. Unico | BOUTIQUE CONSULTING GROUP SL Adm. Unico | 20/09/2021 | 27/11/2024 |
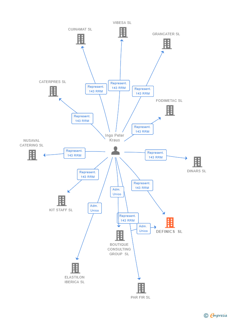
| Ingo Peter Kraus | Represent.143 RRM | Ingo Peter Kraus Represent.143 RRM | 20/09/2021 |

Resumen cronológico de actos publicados en las ediciones digitales de Boletines Oficiales (BORME, BOE, BOPI) inscritos por DEFINICS SL o en los que participa indirectamente.
Publicación en el BORME de los siguientes revocaciones:
| Administrador Único | |
| Representante 143 RRM |
Publicación en el BORME de los siguientes nombramientos:
| Administrador Solidario | |
| Representante 143 RRM |
Se constituye la empresa con fecha 20 de septiembre de 2021 mediante escritura pública. La empresa se crea con un capital social inicial de 3.000,00 Euros e inicia su actividad el 28 de julio de 2021. El domicilio social en el momento de su constitución se establece en CL COMTE URGELL NUM.154 P.EN PTA.6 (BARCELONA). La empresa indica que su actividad es EL DESARROLLO Y LA DISTRIBUCION DE APLICACIONES Y PROGRAMAS DE SOFTWARE PARA LA GESTION DE DICHOS PRODUCTOS. LA PRODUCCION, IMPORTACION, EXPORTACION Y DISTRIBUCION DE PRODUCTOS ELECTRICOS (DISPOSITIVOS DE IOT).
Publicación en el BORME de los siguientes nombramientos:
| Administrador Único | |
| Representante 143 RRM |
| Informe de Crédito | Informe Mercantil, Incidencias y Vinculaciones | Perfil Comercial de Empresa | |
| Capital social actual y evolución | ![]() | ![]() | ![]() |
| Información mercantil y comercial | ![]() | ![]() | ![]() Básica |
| Administradores y dirigentes | ![]() | ![]() Solo administradores | ![]() Solo dirigentes |
| Empresas relacionadas (accionistas, participadas,…) | ![]() | ![]() | ![]() |
| Incidencias judiciales y procedimientos concursales | ![]() | ![]() | ![]() |
| Impagos en el fichero RAI | ![]() | ![]() | ![]() |
| Impagos en el fichero Asnef Empresas | ![]() | ![]() | ![]() |
| Categoría crediticia y probabilidad de incumplimiento de pago | ![]() | ![]() | ![]() |
| Extracto del balance y cuenta de pérdidas y ganancias | ![]() | ![]() | ![]() |
| Ratios y magnitudes económico-financieras | ![]() | ![]() | ![]() |
| Acceder | Acceder | Acceder |
DEFINICS SL inscrita en el Registro Mercantil de Barcelona.
capital social de la empresa es de 3.000,00 euros.