AVDA DIEGO MARTINEZ BARRIO 10 - EDIFICIO INSUR, 2ª (SEVILLA). Ver mapa
La adquisición de inmuebles para el desarrollo de proyectos hoteleros, de apartamentos o complejos turísticos y/o vacacionales en la ciudad de granada. Código cnae 6810.-
no disponible
09/08/2019
7 años
3.000,00 €
0.5M €
Sevilla
-
Administradores solidarios
Información sobre balances y cuentas de resultados de DEBLA CENTRO GRANADA SL depositados en el Registro Mercantil de Sevilla en los últimos ejercicios.
| Ejercicio Disponibilidad | 2019 3 horas | 2020 Inmediata | 2021 Inmediata | 2022 3 horas | Consultar en Axesor | |
| Consultar en Axesor | ||||||

Resumen cronológico de actos publicados en las ediciones digitales de Boletines Oficiales (BORME, BOE, BOPI) inscritos por DEBLA CENTRO GRANADA SL o en los que participa indirectamente.
Publicación en el BORME de los siguientes ceses-dimisiones:
| Administradores Mancomunados |
Publicación en el BORME de los siguientes nombramientos:
| Administradores Solidarios |
| Artículo de los estatutos: Artículo 3º.- Domicilio social. Página Web.-. |
Traslado del domicilio social de la empresa situado en C/ FERNANDEZ Y GONZALEZ 2 - PLANTA 2º, OFICINA 2, (SEVILLA) siendo el nuevo domicilio situado en AVDA DIEGO MARTINEZ BARRIO 10 - EDIFICIO INSUR, 2ª (SEVILLA).
Publicación en el BORME de los siguientes reelecciones:
| Administradores Mancomunados |
Publicación en el BORME de los siguientes nombramientos:
| Administradores Mancomunados |
| Artículo de los estatutos: 3. Domicilio social y web corporativa.-. |
Traslado del domicilio social de la empresa situado en PLAZA DE CUBA 4 - ACCESORIO, CP 41011 (SEVILLA) siendo el nuevo domicilio situado en C/ FERNANDEZ Y GONZALEZ 2 - PLANTA 2º, OFICINA 2, (SEVILLA).
Se constituye la empresa con fecha 3 de septiembre de 2019 mediante escritura pública. La empresa se crea con un capital social inicial de 3.000,00 Euros e inicia su actividad el 9 de agosto de 2019. El domicilio social en el momento de su constitución se establece en PLAZA DE CUBA 4 - ACCESORIO, CP 41011 (SEVILLA). La empresa indica que su actividad es La adquisición de inmuebles para el desarrollo de proyectos hoteleros, de apartamentos o complejos turísticos y/o vacacionales en la ciudad de Granada. Código CNAE 6810.
| Informe axesor 360º | Informe de Crédito | Perfil Comercial de Empresa | |
| Importe de ventas y número de empleados | ![]() | ![]() | ![]() |
| Información mercantil y comercial | ![]() Completa | ![]() Completa | ![]() Básica |
| Administradores y dirigentes | ![]() | ![]() | ![]() Solo dirigentes |
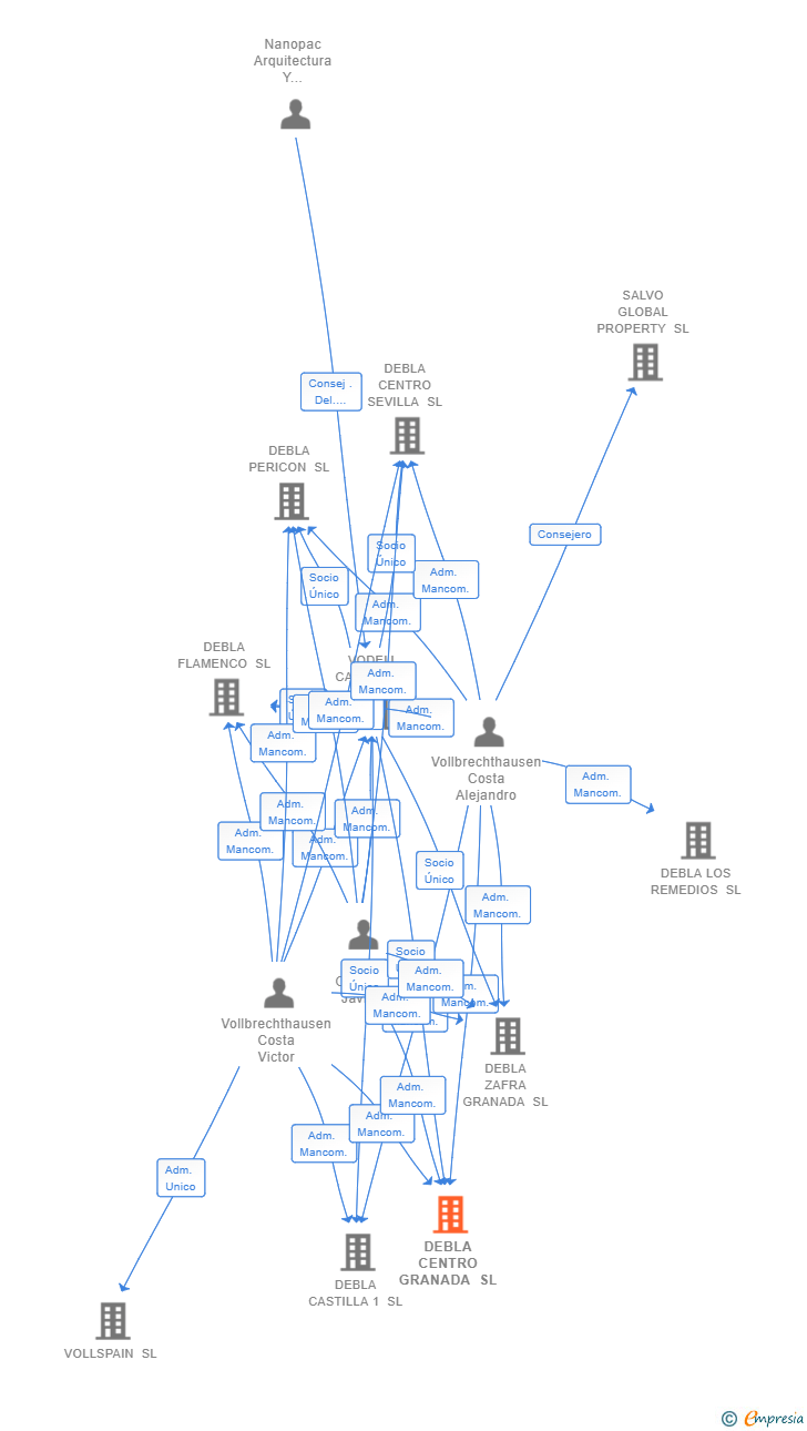
| Empresas relacionadas (accionistas, participadas,…) | ![]() | ![]() | ![]() |
| Categoría crediticia y probabilidad de incumplimiento de pago | ![]() | ![]() | ![]() |
| Impagos (RAI y Asnef Empresas) e incidencias judiciales | ![]() | ![]() | ![]() |
| Balance y cuenta de pérdidas y ganancias | ![]() Completo | ![]() Extracto | ![]() |
| Ratios y magnitudes económico-financieras | ![]() Completo | ![]() Extracto | ![]() |
| Representación gráfica de empresas relacionadas | ![]() | ![]() | ![]() |
| Comparativa del balance con la media del sector | ![]() | ![]() | ![]() |
| Estado de flujos de efectivo y de cambios en el patrimonio neto | ![]() | ![]() | ![]() |
| Fuentes de financiación y avales | ![]() | ![]() | ![]() |
| Subvenciones, concursos/subastas públicas y marcas | ![]() | ![]() | ![]() |
| Acceder | Acceder | Acceder |
DEBLA CENTRO GRANADA SL inscrita en el Registro Mercantil de Sevilla.
capital social de la empresa es de 3.000,00 euros y tiene una facturación anual inferior a 500.000 euros.