AVDA DEL CARMEN 13 - EDIF. PUERTOSOL (ESTEPONA). Ver mapa
Promoción inmobiliaria.
no disponible
26/05/2022
4 años
3.000,00 €
-
Málaga
-
Administradores solidarios
Información sobre balances y cuentas de resultados de DAMARO CAPITAL SL depositados en el Registro Mercantil de Málaga en los últimos ejercicios.
| Ejercicio Disponibilidad | 2019 3 horas | 2020 3 horas | 2021 3 horas | 2022 3 horas | Consultar en Axesor | |
| Consultar en Axesor | ||||||
| Entidad | Relación | Entidad/Relación | Desde | Hasta |
|---|---|---|---|---|
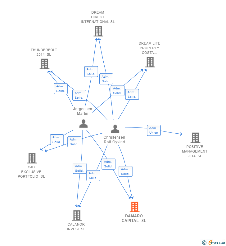
| Christensen Rolf Oyvind | Adm. Solid. | Christensen Rolf Oyvind Adm. Solid. | 26/05/2022 | |
| Jorgensen Martin | Adm. Solid. | Jorgensen Martin Adm. Solid. | 26/05/2022 |

Resumen cronológico de actos publicados en las ediciones digitales de Boletines Oficiales (BORME, BOE, BOPI) inscritos por DAMARO CAPITAL SL o en los que participa indirectamente.
Se constituye la empresa con fecha 26 de mayo de 2022 mediante escritura pública. La empresa se crea con un capital social inicial de 3.000,00 Euros e inicia su actividad el 26 de mayo de 2022. El domicilio social en el momento de su constitución se establece en AVDA DEL CARMEN 13 - EDIF. PUERTOSOL (ESTEPONA). La empresa indica que su actividad es Promoción inmobiliaria.
Publicación en el BORME de los siguientes nombramientos:
| Administradores Solidarios |
| Informe de Crédito | Predicción y Calificación | Perfil Comercial de Empresa | |
| Categoría crediticia y probabilidad de incumplimiento de pago | ![]() | ![]() | ![]() |
| Crédito recomendado | ![]() | ![]() | ![]() |
| Importe de ventas y número de empleados | ![]() | ![]() | ![]() |
| Información mercantil y comercial | ![]() | ![]() | ![]() Básica |
| Administradores y dirigentes | ![]() | ![]() | ![]() Solo dirigentes |
| Incidencias judiciales y procedimientos concursales | ![]() | ![]() | ![]() |
| Impagos en el fichero RAI | ![]() | ![]() | ![]() |
| Impagos en el fichero Asnef Empresas | ![]() | ![]() | ![]() |
| Extracto del balance y cuenta de pérdidas y ganancias | ![]() | ![]() | ![]() |
| Ratios y magnitudes económico-financieras | ![]() | ![]() | ![]() |
| Acceder | Acceder | Acceder |
DAMARO CAPITAL SL inscrita en el Registro Mercantil de Málaga.
capital social de la empresa es de 3.000,00 euros.