C/ SERRANO 162 - LOCAL 1 (MADRID). Ver mapa
La prestación de servicios de asesoría en materia de gestión, ventas, marketing, cadena de proveedores, cadena de distribución, organización. La recogida, admisión, clasificación, tratamiento, transporte, distribución y entrega de envíos, y la prestación de servicios de mensajería en general así co.
no disponible
06/09/2017
8 años
3.000,00 €
0.5M €
Madrid
Administradores solidarios
Información sobre balances y cuentas de resultados de CYA CONSULTORES SL depositados en el Registro Mercantil de Madrid en los últimos ejercicios.
| Ejercicio Disponibilidad | 2019 Inmediata | 2020 Inmediata | 2021 3 horas | 2022 3 horas | 2023 3 horas | Consultar en Axesor |
| Consultar en Axesor | ||||||
| Entidad | Relación | Entidad/Relación | Desde | Hasta |
|---|---|---|---|---|
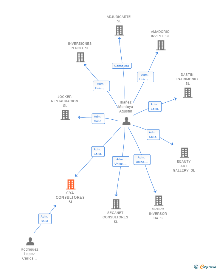
| Ibañez Montoya Agustin | Adm. Solid. | Ibañez Montoya Agustin Adm. Solid. | 31/05/2021 | |
| Rodriguez Lopez Carlos Alfonso | Adm. Solid. | Rodriguez Lopez Carlos Alfonso Adm. Solid. | 31/05/2021 | |
| Rodriguez Lopez Carlos Alfonso | Adm. Mancom. | Rodriguez Lopez Carlos Alfonso Adm. Mancom. | 26/09/2017 | 31/05/2021 |
| Ibañez Montoya Agustin | Adm. Mancom. | Ibañez Montoya Agustin Adm. Mancom. | 26/09/2017 | 31/05/2021 |

Resumen cronológico de actos publicados en las ediciones digitales de Boletines Oficiales (BORME, BOE, BOPI) inscritos por CYA CONSULTORES SL o en los que participa indirectamente.
Publicación en el BORME de los siguientes ceses-dimisiones:
| Administradores Mancomunados |
Publicación en el BORME de los siguientes nombramientos:
| Administradores Solidarios |
Cambio del Organo de Administración: Administradores mancomunados a Administradores solidarios.
Traslado del domicilio social de la empresa situado en C/ GALILEO 1 - CENTRO DE EMPRESAS GALILEO I, PLANT (COSLADA) siendo el nuevo domicilio situado en C/ SERRANO 162 - LOCAL 1 (MADRID).
Traslado del domicilio social de la empresa situado en CTRA DE VILLAVERDE A VALLECAS Km 265 - EDIFICIO HO (MADRID) siendo el nuevo domicilio situado en C/ GALILEO 1 - CENTRO DE EMPRESAS GALILEO I, PLANT (COSLADA).
Traslado del domicilio social de la empresa situado en C/ LA SOLANA NUMERO 17 (TORREJON DE ARDOZ) siendo el nuevo domicilio situado en CTRA DE VILLAVERDE A VALLECAS Km 265 - EDIFICIO HO (MADRID).
Se constituye la empresa con fecha 26 de septiembre de 2017 mediante escritura pública. La empresa se crea con un capital social inicial de 3.000,00 Euros e inicia su actividad el 6 de septiembre de 2017. El domicilio social en el momento de su constitución se establece en C/ LA SOLANA NUMERO 17 (TORREJON DE ARDOZ). La empresa indica que su actividad es La prestación de servicios de asesoría en materia de Gestión, Ventas, Marketing, Cadena de Proveedores, Cadena de Distribución, Organización. La recogida, admisión, clasificación, tratamiento, transporte, distribución y entrega de envíos, y la prestación de servicios de mensajería en general así co.
Publicación en el BORME de los siguientes nombramientos:
| Administradores Mancomunados |
| Informe axesor 360º | Informe de Crédito | Perfil Comercial de Empresa | |
| Importe de ventas y número de empleados | ![]() | ![]() | ![]() |
| Información mercantil y comercial | ![]() Completa | ![]() Completa | ![]() Básica |
| Administradores y dirigentes | ![]() | ![]() | ![]() Solo dirigentes |
| Empresas relacionadas (accionistas, participadas,…) | ![]() | ![]() | ![]() |
| Categoría crediticia y probabilidad de incumplimiento de pago | ![]() | ![]() | ![]() |
| Impagos (RAI y Asnef Empresas) e incidencias judiciales | ![]() | ![]() | ![]() |
| Balance y cuenta de pérdidas y ganancias | ![]() Completo | ![]() Extracto | ![]() |
| Ratios y magnitudes económico-financieras | ![]() Completo | ![]() Extracto | ![]() |
| Representación gráfica de empresas relacionadas | ![]() | ![]() | ![]() |
| Comparativa del balance con la media del sector | ![]() | ![]() | ![]() |
| Estado de flujos de efectivo y de cambios en el patrimonio neto | ![]() | ![]() | ![]() |
| Fuentes de financiación y avales | ![]() | ![]() | ![]() |
| Subvenciones, concursos/subastas públicas y marcas | ![]() | ![]() | ![]() |
| Acceder | Acceder | Acceder |
CYA CONSULTORES SL inscrita en el Registro Mercantil de Madrid.
capital social de la empresa es de 3.000,00 euros y tiene una facturación anual entre 500.000 y 1.000.000 euros.
CYA CONSULTORES SL tiene 2 cargos directivos en activo y 0 cargos directivos históricos.