AV RIUS I TAULET, NUM.29-31, LOCAL 3 (SANT CUGAT DEL VALLES). Ver mapa
Todo tipo de servicios relativos a la propiedad inmobiliaria e industrial, comprendiendo la intermediacion en la compra venta o arrendamiento (no financiero), tanto de terrenos como de inmuebles o parte de ellos, etc.
no disponible
16/11/2023
2 años
3.500,00 €
-
Barcelona
-
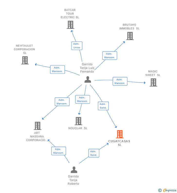
Administradores solidarios
| Entidad | Relación | Entidad/Relación | Desde | Hasta |
|---|---|---|---|---|
| Susin Alpañez Montserrat | Apod. Solid. | Susin Alpañez Montserrat Apod. Solid. | 10/10/2024 | |
| Garrido Torija Luis Fernando | Adm. Solid. | Garrido Torija Luis Fernando Adm. Solid. | 14/12/2023 | |
| Garrido Torija Roberto | Adm. Solid. | Garrido Torija Roberto Adm. Solid. | 14/12/2023 |

Resumen cronológico de actos publicados en las ediciones digitales de Boletines Oficiales (BORME, BOE, BOPI) inscritos por CUGATCASAS SL o en los que participa indirectamente.
Traslado del domicilio social de la empresa situado en CL JOSEP ANSELM CLAVE NUM.22 (SANT CUGAT DEL VALLES) siendo el nuevo domicilio situado en AV RIUS I TAULET, NUM.29-31, LOCAL 3 (SANT CUGAT DEL VALLES).
Se constituye la empresa con fecha 14 de diciembre de 2023 mediante escritura pública. La empresa se crea con un capital social inicial de 3.500,00 Euros e inicia su actividad el 16 de noviembre de 2023. El domicilio social en el momento de su constitución se establece en CL JOSEP ANSELM CLAVE NUM.22 (SANT CUGAT DEL VALLES). La empresa indica que su actividad es TODO TIPO DE SERVICIOS RELATIVOS A LA PROPIEDAD INMOBILIARIA E INDUSTRIAL, COMPRENDIENDO LA INTERMEDIACION EN LA COMPRA VENTA O ARRENDAMIENTO (NO FINANCIERO), TANTO DE TERRENOS COMO DE INMUEBLES O PARTE DE ELLOS, ETC.
Publicación en el BORME de los siguientes nombramientos:
| Administradores Solidarios |
| Informe de Crédito | Informe Mercantil, Incidencias y Vinculaciones | Perfil Comercial de Empresa | |
| Capital social actual y evolución | ![]() | ![]() | ![]() |
| Información mercantil y comercial | ![]() | ![]() | ![]() Básica |
| Administradores y dirigentes | ![]() | ![]() Solo administradores | ![]() Solo dirigentes |
| Empresas relacionadas (accionistas, participadas,…) | ![]() | ![]() | ![]() |
| Incidencias judiciales y procedimientos concursales | ![]() | ![]() | ![]() |
| Impagos en el fichero RAI | ![]() | ![]() | ![]() |
| Impagos en el fichero Asnef Empresas | ![]() | ![]() | ![]() |
| Categoría crediticia y probabilidad de incumplimiento de pago | ![]() | ![]() | ![]() |
| Extracto del balance y cuenta de pérdidas y ganancias | ![]() | ![]() | ![]() |
| Ratios y magnitudes económico-financieras | ![]() | ![]() | ![]() |
| Acceder | Acceder | Acceder |
CUGATCASAS SL inscrita en el Registro Mercantil de Barcelona.
capital social de la empresa es de 3.500,00 euros.