AUTOV MADRID-CADIZ Km 400 (CORDOBA). Ver mapa
Comercio al mayor de hierros y metales. Compraventa de paneles sandwich y sus complementos. Suministro al mayor de productos para las cubiertas. Suministro al mayor de policarbonatos. Compraventa de estructuras metálicas y productos para las cubiertas metalúrgicas. Montaje de cubiertas, estructuras.
no disponible
27/10/2020
5 años
50.000,00 €
-
Córdoba
-
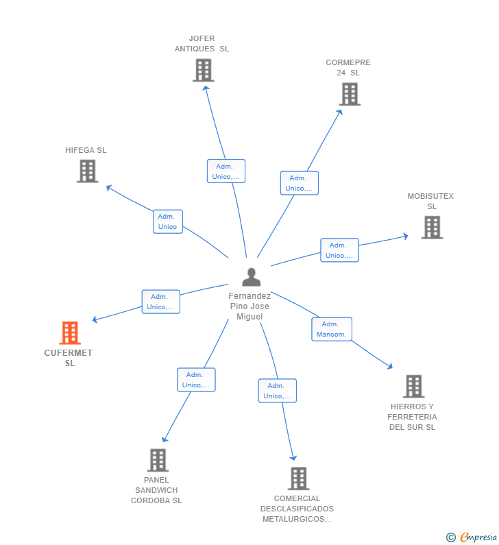
Administrador único
| Entidad | Relación | Entidad/Relación | Desde | Hasta |
|---|---|---|---|---|
| Fernandez Pino Jose Miguel | Socio Único | Fernandez Pino Jose Miguel Socio Único | 24/11/2020 | |
| Fernandez Pino Jose Miguel | Adm. Unico | Fernandez Pino Jose Miguel Adm. Unico | 24/11/2020 |

Resumen cronológico de actos publicados en las ediciones digitales de Boletines Oficiales (BORME, BOE, BOPI) inscritos por CUFERMET SL o en los que participa indirectamente.
Se constituye la empresa con fecha 24 de noviembre de 2020 mediante escritura pública. La empresa se crea con un capital social inicial de 50.000,00 Euros e inicia su actividad el 27 de octubre de 2020. El domicilio social en el momento de su constitución se establece en AUTOV MADRID-CADIZ Km 400 (CORDOBA). La empresa indica que su actividad es Comercio al mayor de hierros y metales. Compraventa de paneles Sandwich y sus complementos. Suministro al mayor de productos para las cubiertas. Suministro al mayor de policarbonatos. Compraventa de estructuras metálicas y productos para las cubiertas metalúrgicas. Montaje de cubiertas, estructuras.
| Informe de Crédito | Informe Mercantil, Incidencias y Vinculaciones | Perfil Comercial de Empresa | |
| Capital social actual y evolución | ![]() | ![]() | ![]() |
| Información mercantil y comercial | ![]() | ![]() | ![]() Básica |
| Administradores y dirigentes | ![]() | ![]() Solo administradores | ![]() Solo dirigentes |
| Empresas relacionadas (accionistas, participadas,…) | ![]() | ![]() | ![]() |
| Incidencias judiciales y procedimientos concursales | ![]() | ![]() | ![]() |
| Impagos en el fichero RAI | ![]() | ![]() | ![]() |
| Impagos en el fichero Asnef Empresas | ![]() | ![]() | ![]() |
| Categoría crediticia y probabilidad de incumplimiento de pago | ![]() | ![]() | ![]() |
| Extracto del balance y cuenta de pérdidas y ganancias | ![]() | ![]() | ![]() |
| Ratios y magnitudes económico-financieras | ![]() | ![]() | ![]() |
| Acceder | Acceder | Acceder |
CUFERMET SL inscrita en el Registro Mercantil de Córdoba.
capital social de la empresa es de 50.000,00 euros.