CNAE 6820 - Alquiler de bienes inmobiliarios por cuenta propia
B48796825
01/01/1996
26 años
(Extinguida el 09/11/2021)
-
0.5M €
Vizcaya-Bizkaia
Información sobre balances y cuentas de resultados de CROMODURO INVERSIONES SL depositados en el Registro Mercantil de Vizcaya-Bizkaia en los últimos ejercicios.
| Ejercicio Disponibilidad | Consultar en Axesor | |||||
| Consultar en Axesor | ||||||
| Entidad | Relación | Entidad/Relación | Desde | Hasta |
|---|---|---|---|---|
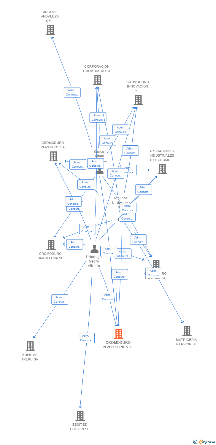
| Molinos Undurraga Javier | Adm. Concurs. | Molinos Undurraga Javier Adm. Concurs. | 14/03/2011 | 09/11/2021 |
| Urbaneja Negro Alberto | Adm. Concurs. | Urbaneja Negro Alberto Adm. Concurs. | 14/03/2011 | 09/11/2021 |
| Banco Bilbao Vizcaya Argentaria Sociedad Anonima | Adm. Concurs. | Banco Bilbao Vizcaya Argentaria Sociedad Anonima Adm. Concurs. | 14/03/2011 | 09/11/2021 |
| Corporacion Cromoduro Sociedad Limitada En Liquida | Adm. Unico | Corporacion Cromoduro Sociedad Limitada En Liquida Adm. Unico | 02/03/2012 | |
| Lopez Morgaechevarria Joseba Iñaki | Apod. | Lopez Morgaechevarria Joseba Iñaki Apod. | 16/01/2009 | 12/12/2011 |
| Retolaza Gaviña Miguel | Apod. Solid. | Retolaza Gaviña Miguel Apod. Solid. | 12/12/2011 | |
| Retolaza Gaviña Gorka | Apod. Solid. | Retolaza Gaviña Gorka Apod. Solid. | 12/12/2011 |

Resumen cronológico de actos publicados en las ediciones digitales de Boletines Oficiales (BORME, BOE, BOPI) inscritos por CROMODURO INVERSIONES SL o en los que participa indirectamente.
| Procedimiento concursal | 69/11 |
| FIRME | Si, |
| Fecha de resolución | 15/10/2021 |
| Descripcion | Auto de conclusión del concurso. Insuficiencia de la masa activa |
| Juzgado | num. 0 JUZGADO DE LO MERCANTIL NUMERO 2 DE BILBAO |
| Resoluciones | CONCLUSION DE CONCURSO |
| Procedimiento concursal | 69/11 |
| Fecha de resolución | 27/01/2011 |
| Descripcion | Revocación de administradores concursales |
| Juzgado | num. 2 JUZGADO DE LO MERCANTIL DE BILBAO |
| Adm. Concurs. | Molinos Undurraga Javier |
| Procedimiento concursal | 69/11 |
| Fecha de resolución | 27/01/2011 |
| Descripcion | Revocación de administradores concursales |
| Juzgado | num. 2 JUZGADO DE LO MERCANTIL DE BILBAO |
| Adm. Concurs. | Urbaneja Negro Alberto |
| Procedimiento concursal | 69/11 |
| Fecha de resolución | 27/01/2011 |
| Descripcion | Revocación de administradores concursales |
| Juzgado | num. 2 JUZGADO DE LO MERCANTIL DE BILBAO |
| Adm. Concurs. | Banco Bilbao Vizcaya Argentaria Sociedad Anonima |
| Procedimiento concursal | 69/11 |
| FIRME | Si, |
| Fecha de resolución | 15/10/2021 |
| Descripcion | Cese de las limitaciones de las facultades de administración |
| Juzgado | num. 0 JUZGADO DE LO MERCANTIL NUMERO 2 DE BILBAO |
| Resoluciones | Cese de las limitaciones sobre las facultades de administración y de disposición de la concursada que estuvieran subsistentes, salvo las que se contengan en la.sentencia firme de calificación |
| Procedimiento concursal | 69/11. |
| FIRME | Si, |
| Fecha de resolución | 20/02/2011 |
| Descripcion | Auto de apertura de la fase de liquidación. |
| Juzgado | num. 2 JUZGADO DE LO MERCANTIL DE BILBAO. |
| Procedimiento concursal | 69/11. |
| FIRME | Si, |
| Fecha de resolución | 20/02/2011 |
| Descripcion | Auto de aprobación del plan de liquidación. |
| Juzgado | num. 2 JUZGADO DE LO MERCANTIL DE BILBAO. |
Publicación en el BORME de los siguientes revocaciones:
| Apoderados Solidarios | |
| Apoderado |
| Procedimiento concursal | 69/11. |
| FIRME | No, |
| Fecha de resolución | 27/01/2011 |
| Descripcion | Auto de declaración de concurso. Voluntario. |
| Juzgado | num. 2 JUZGADO DE LO MERCANTIL DE BILBAO. |
| Procedimiento concursal | 69/11. |
| Fecha de resolución | 27/01/2011 |
| Descripcion | Nombramiento de administradores. |
| Juzgado | num. 2 JUZGADO DE LO MERCANTIL DE BILBAO. |
| Adm. Concurs. | Molinos Undurraga Javier |
| Procedimiento concursal | 69/11. |
| Fecha de resolución | 27/01/2011 |
| Descripcion | Nombramiento de administradores. |
| Juzgado | num. 2 JUZGADO DE LO MERCANTIL DE BILBAO. |
| Adm. Concurs. | Urbaneja Negro Alberto |
| Procedimiento concursal | 69/11. |
| Fecha de resolución | 27/01/2011 |
| Descripcion | Nombramiento de administradores. |
| Juzgado | num. 2 JUZGADO DE LO MERCANTIL DE BILBAO. |
| Adm. Concurs. | Banco Bilbao Vizcaya Argentaria Sociedad Anonima |
| Procedimiento concursal | 69/11. |
| FIRME | No, |
| Fecha de resolución | 27/01/2011 |
| Descripcion | Resoluciones acordando la intervención o suspensión de las factultades de administración y disposición del concursado. |
| Juzgado | num. 2 JUZGADO DE LO MERCANTIL DE BILBAO. |
| Informe axesor 360º | Informe de Crédito | Perfil Comercial de Empresa | |
| Importe de ventas y número de empleados | ![]() | ![]() | ![]() |
| Información mercantil y comercial | ![]() Completa | ![]() Completa | ![]() Básica |
| Administradores y dirigentes | ![]() | ![]() | ![]() Solo dirigentes |
| Empresas relacionadas (accionistas, participadas,…) | ![]() | ![]() | ![]() |
| Categoría crediticia y probabilidad de incumplimiento de pago | ![]() | ![]() | ![]() |
| Impagos (RAI y Asnef Empresas) e incidencias judiciales | ![]() | ![]() | ![]() |
| Balance y cuenta de pérdidas y ganancias | ![]() Completo | ![]() Extracto | ![]() |
| Ratios y magnitudes económico-financieras | ![]() Completo | ![]() Extracto | ![]() |
| Representación gráfica de empresas relacionadas | ![]() | ![]() | ![]() |
| Comparativa del balance con la media del sector | ![]() | ![]() | ![]() |
| Estado de flujos de efectivo y de cambios en el patrimonio neto | ![]() | ![]() | ![]() |
| Fuentes de financiación y avales | ![]() | ![]() | ![]() |
| Subvenciones, concursos/subastas públicas y marcas | ![]() | ![]() | ![]() |
| Acceder | Acceder | Acceder |
CROMODURO INVERSIONES SL fué una empresa constituida el 01/01/1996 y extinguida el 09/11/2021 inscrita en el Registro Mercantil de Vizcaya-Bizkaia. y con domicilio en BilbaoSu clasificación nacional de actividades económicas era Alquiler de bienes inmobiliarios por cuenta propia.
La empresa tenia un rango de facturación anual inferior a 500.000 euros.
CROMODURO INVERSIONES SL tiene 3 cargos directivos en activo y 4 cargos directivos históricos.