C/ FRANCESC MACI., 22 BAJOS 17480 (ROSES). Ver mapa
1. Explotación de bares, restaurantes, tabernas y demás establecimientos asimilables a los mismos. 2. Dirigir y administrar la participación de la sociedad en el capital social de otras entidades, mediante la correspondiente organización de medios personales y materiales.
no disponible
08/02/2024
2 años
5.000,00 €
-
Girona
-
Administrador único
| Entidad | Relación | Entidad/Relación | Desde | Hasta |
|---|---|---|---|---|
| Josep Vila Pairet | Apod. Solid. | Josep Vila Pairet Apod. Solid. | 20/11/2025 | |
| Carmel Isern Sala | Apod. Solid. | Carmel Isern Sala Apod. Solid. | 20/11/2025 | |
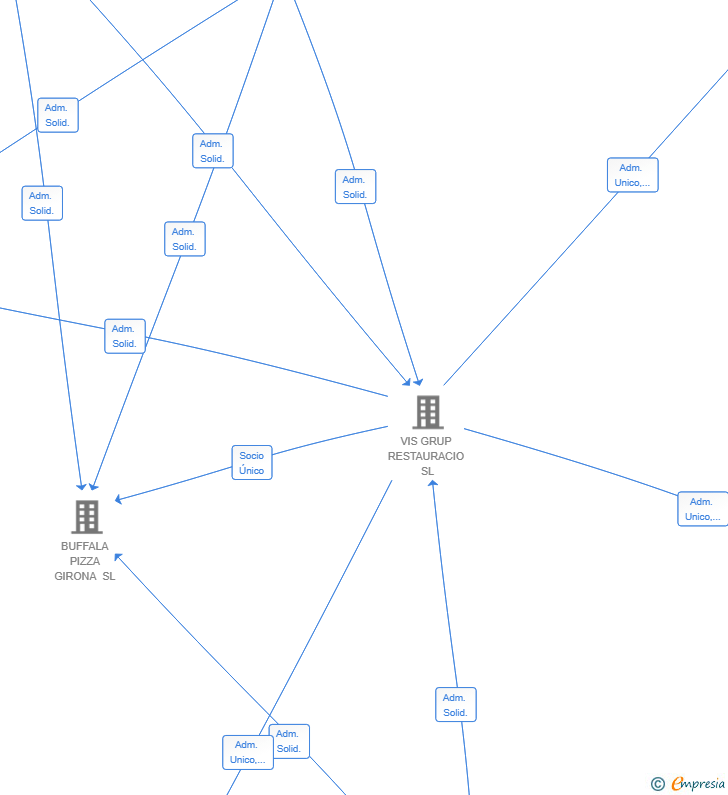
| VIS GRUP RESTAURACIO SL | Socio Único | VIS GRUP RESTAURACIO SL Socio Único | 01/03/2024 | |
| VIS GRUP RESTAURACIO SL | Adm. Unico | VIS GRUP RESTAURACIO SL Adm. Unico | 01/03/2024 |

Resumen cronológico de actos publicados en las ediciones digitales de Boletines Oficiales (BORME, BOE, BOPI) inscritos por CROAKS VIC SL o en los que participa indirectamente.
Publicación en el BORME de los siguientes nombramientos:
| Apoderados Solidarios |
Se constituye la empresa con fecha 1 de marzo de 2024 mediante escritura pública. La empresa se crea con un capital social inicial de 5.000,00 Euros e inicia su actividad el 8 de febrero de 2024. El domicilio social en el momento de su constitución se establece en C/ FRANCESC MACI., 22 BAJOS 17480 (ROSES). La empresa indica que su actividad es 1. Explotación de bares, restaurantes, tabernas y demás establecimientos asimilables a los mismos. 2. Dirigir y administrar la participación de la sociedad en el capital social de otras entidades, mediante la correspondiente organización de medios personales y materiales.
| Informe de Crédito | Informe Mercantil, Incidencias y Vinculaciones | Perfil Comercial de Empresa | |
| Capital social actual y evolución | ![]() | ![]() | ![]() |
| Información mercantil y comercial | ![]() | ![]() | ![]() Básica |
| Administradores y dirigentes | ![]() | ![]() Solo administradores | ![]() Solo dirigentes |
| Empresas relacionadas (accionistas, participadas,…) | ![]() | ![]() | ![]() |
| Incidencias judiciales y procedimientos concursales | ![]() | ![]() | ![]() |
| Impagos en el fichero RAI | ![]() | ![]() | ![]() |
| Impagos en el fichero Asnef Empresas | ![]() | ![]() | ![]() |
| Categoría crediticia y probabilidad de incumplimiento de pago | ![]() | ![]() | ![]() |
| Extracto del balance y cuenta de pérdidas y ganancias | ![]() | ![]() | ![]() |
| Ratios y magnitudes económico-financieras | ![]() | ![]() | ![]() |
| Acceder | Acceder | Acceder |
CROAKS VIC SL inscrita en el Registro Mercantil de Girona.
capital social de la empresa es de 5.000,00 euros.