AVDA SOMOSIERRA 12 Ptl.A - OFICINA PRIMERO D DESP (SAN SEBASTIAN DE LOS REYES. Ver mapa
La intermediación comercial en la compraventa de cualquier clase de productos y maquinaria que puedan comercializarse y cuya compraventa no esté prohibida por la legislación vigente. La fabricación, comercio e intermediación de productos químicos y sintéticos, plásticos, pasta papelera, papel, cart.
no disponible
18/03/2021
5 años
3.000,00 €
-
Madrid
-
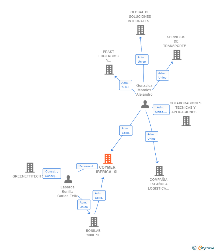
Administradores solidarios
Información sobre balances y cuentas de resultados de COYMER IBERICA SL depositados en el Registro Mercantil de Madrid en los últimos ejercicios.
| Ejercicio Disponibilidad | 2019 3 horas | 2020 3 horas | 2021 3 horas | 2022 3 horas | Consultar en Axesor | |
| Consultar en Axesor | ||||||
| Entidad | Relación | Entidad/Relación | Desde | Hasta |
|---|---|---|---|---|
| Laborda Bonilla Carlos Felix | Represent. | Laborda Bonilla Carlos Felix Represent. | 07/04/2021 | |
| Gonzalez Morales Alejandro | Adm. Solid. | Gonzalez Morales Alejandro Adm. Solid. | 07/04/2021 | |
| BONILAB 3000 SL | Adm. Solid. | BONILAB 3000 SL Adm. Solid. | 07/04/2021 |

Resumen cronológico de actos publicados en las ediciones digitales de Boletines Oficiales (BORME, BOE, BOPI) inscritos por COYMER IBERICA SL o en los que participa indirectamente.
Se constituye la empresa con fecha 7 de abril de 2021 mediante escritura pública. La empresa se crea con un capital social inicial de 3.000,00 Euros e inicia su actividad el 18 de marzo de 2021. El domicilio social en el momento de su constitución se establece en AVDA SOMOSIERRA 12 Ptl.A - OFICINA PRIMERO D DESP (SAN SEBASTIAN DE LOS REYES. La empresa indica que su actividad es La intermediación comercial en la compraventa de cualquier clase de productos y maquinaria que puedan comercializarse y cuya compraventa no esté prohibida por la legislación vigente. La fabricación, comercio e intermediación de productos químicos y sintéticos, plásticos, pasta papelera, papel, cart.
Publicación en el BORME de los siguientes nombramientos:
| Administradores Solidarios | |
| Representante |
| Informe de Crédito | Informe Mercantil, Incidencias y Vinculaciones | Perfil Comercial de Empresa | |
| Capital social actual y evolución | ![]() | ![]() | ![]() |
| Información mercantil y comercial | ![]() | ![]() | ![]() Básica |
| Administradores y dirigentes | ![]() | ![]() Solo administradores | ![]() Solo dirigentes |
| Empresas relacionadas (accionistas, participadas,…) | ![]() | ![]() | ![]() |
| Incidencias judiciales y procedimientos concursales | ![]() | ![]() | ![]() |
| Impagos en el fichero RAI | ![]() | ![]() | ![]() |
| Impagos en el fichero Asnef Empresas | ![]() | ![]() | ![]() |
| Categoría crediticia y probabilidad de incumplimiento de pago | ![]() | ![]() | ![]() |
| Extracto del balance y cuenta de pérdidas y ganancias | ![]() | ![]() | ![]() |
| Ratios y magnitudes económico-financieras | ![]() | ![]() | ![]() |
| Acceder | Acceder | Acceder |
COYMER IBERICA SL inscrita en el Registro Mercantil de Madrid.
capital social de la empresa es de 3.000,00 euros.