PLAZA ESPAÑA 18 - 14º PUERTA 2 (MADRID). Ver mapa
Los servicios de asesoramiento, orientación y asistencia prestados a las empresas y otras organizaciones en materia de administración, como la planificación organizativa y estratégica de la empresa, reingeniería de procesos empresariales, gestión de cambios en la empresa, reducción de costes....
no disponible
01/03/2021
5 años
3.010,00 €
-
Madrid
-
Administrador único
PARAPERALTA SL
Información sobre balances y cuentas de resultados de COTERILLO COACHING INTERNACIONAL SL depositados en el Registro Mercantil de Madrid en los últimos ejercicios.
| Ejercicio Disponibilidad | 2019 3 horas | 2020 3 horas | 2021 3 horas | 2022 3 horas | 2023 3 horas | Consultar en Axesor |
| Consultar en Axesor | ||||||
| Entidad | Relación | Entidad/Relación | Desde | Hasta |
|---|---|---|---|---|
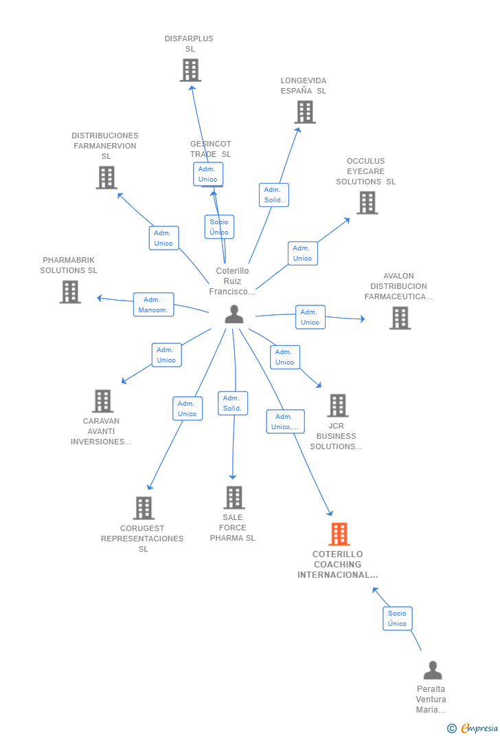
| Coterillo Ruiz Francisco Javier | Socio Único | Coterillo Ruiz Francisco Javier Socio Único | 14/10/2022 | |
| Coterillo Ruiz Francisco Javier | Adm. Unico | Coterillo Ruiz Francisco Javier Adm. Unico | 14/10/2022 | |
| Peralta Ventura Maria Mercedes | Adm. Unico | Peralta Ventura Maria Mercedes Adm. Unico | 08/04/2021 | 14/10/2022 |
| Peralta Ventura Maria Mercedes | Socio Único | Peralta Ventura Maria Mercedes Socio Único | 08/04/2021 |

Resumen cronológico de actos publicados en las ediciones digitales de Boletines Oficiales (BORME, BOE, BOPI) inscritos por COTERILLO COACHING INTERNACIONAL SL o en los que participa indirectamente.
La sociedad cambia su denominación social PARAPERALTA SL a la denominación COTERILLO COACHING INTERNACIONAL SL
Traslado del domicilio social de la empresa situado en C/ PARROCO DON EMILIO FRANCO - Nº 53, 2 ºB (MADRID) siendo el nuevo domicilio situado en PLAZA ESPAÑA 18 - 14º PUERTA 2 (MADRID).
La sociedad cambia su actividad pasando a ser la nueva actividad o actividades de la empresa:
Los servicios de asesoramiento, orientación y asistencia prestados a las empresas y otras organizaciones en materia de administración, como la planificación organizativa y estratégica de la empresa, reingeniería de procesos empresariales, gestión de cambios en la empresa, reducción de costes...
El anterior objeto social de la sociedad era el siguiente:
Los servicios de asesoramiento, orientación y asistencia prestados a las empresas y otras organizaciones en materia de administración, como la planificación organizativa y estratégica de la empresa, reingeniería de procesos empresariales, gestión de cambios en la empresa, reducción de costes...
Se constituye la empresa con fecha 8 de abril de 2021 mediante escritura pública. La empresa se crea con un capital social inicial de 3.010,00 Euros e inicia su actividad el 1 de marzo de 2021. El domicilio social en el momento de su constitución se establece en C/ PARROCO DON EMILIO FRANCO - Nº 53, 2 ºB (MADRID). La empresa indica que su actividad es Compraventa de productos higiénicos, de parafarmacia y farmacia. Diseño gráfico. Servicios técnicos de arquitectura.
| Informe de Crédito | Informe Mercantil, Incidencias y Vinculaciones | Perfil Comercial de Empresa | |
| Capital social actual y evolución | ![]() | ![]() | ![]() |
| Información mercantil y comercial | ![]() | ![]() | ![]() Básica |
| Administradores y dirigentes | ![]() | ![]() Solo administradores | ![]() Solo dirigentes |
| Empresas relacionadas (accionistas, participadas,…) | ![]() | ![]() | ![]() |
| Incidencias judiciales y procedimientos concursales | ![]() | ![]() | ![]() |
| Impagos en el fichero RAI | ![]() | ![]() | ![]() |
| Impagos en el fichero Asnef Empresas | ![]() | ![]() | ![]() |
| Categoría crediticia y probabilidad de incumplimiento de pago | ![]() | ![]() | ![]() |
| Extracto del balance y cuenta de pérdidas y ganancias | ![]() | ![]() | ![]() |
| Ratios y magnitudes económico-financieras | ![]() | ![]() | ![]() |
| Acceder | Acceder | Acceder |
COTERILLO COACHING INTERNACIONAL SL anteriormente denominada PARAPERALTA SL inscrita en el Registro Mercantil de Madrid.
capital social de la empresa es de 3.010,00 euros.