CNAE 0150 - Producción agrícola combinada con la producción ganadera
B80558984
10/02/1970
56 años
685.842,20 €
0.5M €
Madrid
3
Consejo de administración
Información sobre balances y cuentas de resultados de CORTE GRANDE SA depositados en el Registro Mercantil de Madrid en los últimos ejercicios.
| Ejercicio Disponibilidad | Consultar en Axesor | |||||
| Consultar en Axesor | ||||||

Resumen cronológico de actos publicados en las ediciones digitales de Boletines Oficiales (BORME, BOE, BOPI) inscritos por CORTE GRANDE SA o en los que participa indirectamente.
Los socios o accionistas de la empresa han ampliado en 44.933,05 € el capital social de la sociedad. Esta ampliación incrita en el Registro Mercantil, incrementa el capital social en un 7.53 %, dejando el capital social de la sociedad en 641.513,40€.
| Capital social anterior: | 596.580,35 € |
| Aumento de capital: | 44.933,05 € |
| Capital social resultante: | 641.513,40 € |
| % incremento: | 7.53 % |
Los socios o accionistas de la empresa han ampliado en 44.328,80 € el capital social de la sociedad. Esta ampliación incrita en el Registro Mercantil, incrementa el capital social en un 6.91 %, dejando el capital social de la sociedad en 685.842,20€.
| Capital social anterior: | 641.513,40 € |
| Aumento de capital: | 44.328,80 € |
| Capital social resultante: | 685.842,20 € |
| % incremento: | 6.91 % |
Publicación en el BORME de los siguientes nombramientos:
| Consejero | |
| Representante |
Publicación en el BORME de los siguientes reelecciones:
| Presidente | |
| Consejeros |
Publicación en el BORME de los siguientes nombramientos:
| Apoderados Solidarios |
El capital social de la empresa se incrementa en un 10.19 % (ampliación de 55.168,39 €). De esta forma, tras la ampliación la sociedad pasa de tener 541.411,96€ de capital social a 596.580,35€. Esta ampliación de capital fue inscrita en el Registro Mercantil con fecha 3 de marzo de 2022.
| Capital social anterior: | 541.411,96 € |
| Aumento de capital: | 55.168,39 € |
| Capital social resultante: | 596.580,35 € |
| % incremento: | 10.19 % |
Los socios o accionistas de la empresa han ampliado en 60.002,26 € el capital social de la sociedad. Esta ampliación incrita en el Registro Mercantil, incrementa el capital social en un 12.46 %, dejando el capital social de la sociedad en 541.411,96€.
| Capital social anterior: | 481.409,70 € |
| Aumento de capital: | 60.002,26 € |
| Capital social resultante: | 541.411,96 € |
| % incremento: | 12.46 % |
Publicación en el BORME de los siguientes reelecciones:
| Presidente | |
| Consejero | |
| Consejeros |
Publicación en el BORME de los siguientes revocaciones:
| Apoderados |
Publicación en el BORME de los siguientes nombramientos:
| Apoderados Mancomunados/Solidarios |
El capital social de la empresa se incrementa en un 9.06 % (ampliación de 40.007,62 €). De esta forma, tras la ampliación la sociedad pasa de tener 441.402,08€ de capital social a 481.409,70€. Esta ampliación de capital fue inscrita en el Registro Mercantil con fecha 6 de febrero de 2018.
| Capital social anterior: | 441.402,08 € |
| Aumento de capital: | 40.007,62 € |
| Capital social resultante: | 481.409,70 € |
| % incremento: | 9.06 % |
Con fecha 8 de febrero de 2016, mediante la correspondiente escritura ha quedado incrito en el Registro Mercantil la ampliación de 40.007,62 € del capital social de la empresa. Esta ampliación representa un 9.97 % de incremento del capital, quedando un capital social resultante de 441.402,08€.
| Capital social anterior: | 401.394,46 € |
| Aumento de capital: | 40.007,62 € |
| Capital social resultante: | 441.402,08 € |
| % incremento: | 9.97 % |
Los socios o accionistas de la empresa han ampliado en 40.007,61 € el capital social de la sociedad. Esta ampliación incrita en el Registro Mercantil, incrementa el capital social en un 11.07 %, dejando el capital social de la sociedad en 401.394,46€.
| Capital social anterior: | 361.386,85 € |
| Aumento de capital: | 40.007,61 € |
| Capital social resultante: | 401.394,46 € |
| % incremento: | 11.07 % |
Publicación en el BORME de los siguientes nombramientos:
| Apoderados |
Publicación en el BORME de los siguientes ceses-dimisiones:
| Presidente | |
| Consejeros | |
| Consejero |
Publicación en el BORME de los siguientes nombramientos:
| Presidente | |
| Consejero | |
| Consejeros |
Los socios o accionistas de la empresa han ampliado en 59.983,96 € el capital social de la sociedad. Esta ampliación incrita en el Registro Mercantil, incrementa el capital social en un 19.90 %, dejando el capital social de la sociedad en 361.386,85€.
| Capital social anterior: | 301.402,89 € |
| Aumento de capital: | 59.983,96 € |
| Capital social resultante: | 361.386,85 € |
| % incremento: | 19.90 % |
Por acuerdo del Consejo de Administración, se convoca Junta general ordinaria de la sociedad "Corte Grande, S.A.", que tendrá lugar en Madrid, calle Núñez de Balboa, n.º 54, 1.º, el día 7 de mayo de 2013 a las 17:00 horas en primera convocatoria, y en su caso, en segunda co... Ver más
El capital social de la empresa se incrementa en un 7.14 % (ampliación de 20.086,19 €). De esta forma, tras la ampliación la sociedad pasa de tener 281.316,70€ de capital social a 301.402,89€. Esta ampliación de capital fue inscrita en el Registro Mercantil con fecha 28 de noviembre de 2012.
| Capital social anterior: | 281.316,70 € |
| Aumento de capital: | 20.086,19 € |
| Capital social resultante: | 301.402,89 € |
| % incremento: | 7.14 % |
Por acuerdo del Consejo de Administración, se convoca Junta General Ordinaria de la sociedad "Corte Grande, S.A.", que tendrá lugar en Madrid, calle Núñez de Balboa, n.º 54-1.º, el día 17 de julio de 2012, a las 17:30 horas, en primera convocatoria y, en su caso, en segunda... Ver más
| Informe axesor 360º | Informe de Crédito | Perfil Comercial de Empresa | |
| Importe de ventas y número de empleados | ![]() | ![]() | ![]() |
| Información mercantil y comercial | ![]() Completa | ![]() Completa | ![]() Básica |
| Administradores y dirigentes | ![]() | ![]() | ![]() Solo dirigentes |
| Empresas relacionadas (accionistas, participadas,…) | ![]() | ![]() | ![]() |
| Categoría crediticia y probabilidad de incumplimiento de pago | ![]() | ![]() | ![]() |
| Impagos (RAI y Asnef Empresas) e incidencias judiciales | ![]() | ![]() | ![]() |
| Balance y cuenta de pérdidas y ganancias | ![]() Completo | ![]() Extracto | ![]() |
| Ratios y magnitudes económico-financieras | ![]() Completo | ![]() Extracto | ![]() |
| Representación gráfica de empresas relacionadas | ![]() | ![]() | ![]() |
| Comparativa del balance con la media del sector | ![]() | ![]() | ![]() |
| Estado de flujos de efectivo y de cambios en el patrimonio neto | ![]() | ![]() | ![]() |
| Fuentes de financiación y avales | ![]() | ![]() | ![]() |
| Subvenciones, concursos/subastas públicas y marcas | ![]() | ![]() | ![]() |
| Acceder | Acceder | Acceder |
CORTE GRANDE SA inscrita en el Registro Mercantil de Madrid. y con domicilio en MadridSu clasificación nacional de actividades económicas es Producción agrícola combinada con la producción ganadera.
capital social de la empresa es de 685.842,20 euros y tiene una facturación anual inferior a 500.000 euros.
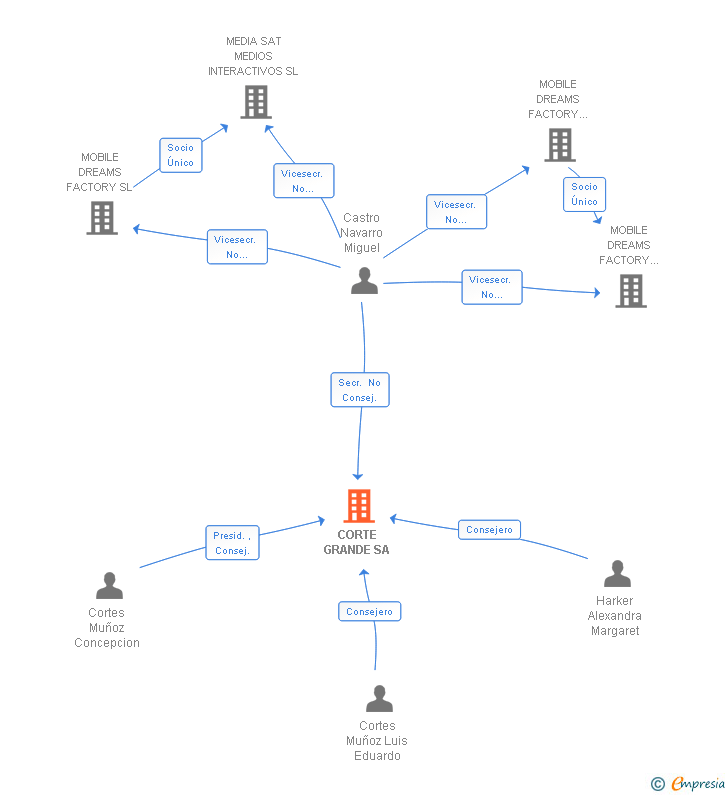
CORTE GRANDE SA tiene 8 cargos directivos en activo y 8 cargos directivos históricos.
La empresa está auditada por Aparicio Cristino Maria Teresa De Jesus.