CNAE 4110 - Promoción inmobiliaria
B62577564
20/04/2001
15 años
(Extinguida el 07/10/2016)
-
2.5M €
Barcelona
Información sobre balances y cuentas de resultados de CORPORACION EDIFICATIVA CATALANA SL depositados en el Registro Mercantil de Barcelona en los últimos ejercicios.
| Ejercicio Disponibilidad | Consultar en Axesor | |||||
| Consultar en Axesor | ||||||
| Entidad | Relación | Entidad/Relación | Desde | Hasta |
|---|---|---|---|---|
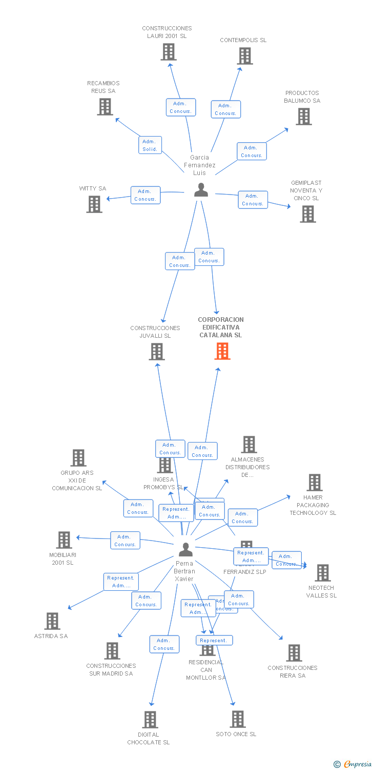
| Garcia Fernandez Luis | Adm. Concurs. | Garcia Fernandez Luis Adm. Concurs. | 22/12/2010 | 07/10/2016 |
| Perna Bertran Xavier | Adm. Concurs. | Perna Bertran Xavier Adm. Concurs. | 22/12/2010 | 07/10/2016 |
| AGRUPACION DE PROMOTORES GRUP SATORSA SL | Adm. Unico | AGRUPACION DE PROMOTORES GRUP SATORSA SL Adm. Unico | 01/07/2011 | |
| Jimenez Lopez Torcuato | Represent.143 RRM | Jimenez Lopez Torcuato Represent.143 RRM | 01/07/2011 | |
| Perez Fernandez Francisco | Apod. | Perez Fernandez Francisco Apod. | 14/09/2009 | |
| Jimenez Peña David | Apod. | Jimenez Peña David Apod. | 29/04/2009 |

Resumen cronológico de actos publicados en las ediciones digitales de Boletines Oficiales (BORME, BOE, BOPI) inscritos por CORPORACION EDIFICATIVA CATALANA SL o en los que participa indirectamente.
Publicación en el BORME de los siguientes revocaciones:
| Administradores Concursales |
JUZGADO MERCANTIL 6 DE BARCELONA, PROCEDIMIENTO CONCURSO VOLUNTARIO 710/2010, AUTO FIRME DE FECHA 12/03/2015, CONCLUSION DEL CONCURSO VOLUNTARIO DE LA SOCIEDAD.
Publicación en el BORME de los siguientes revocaciones:
| Administrador Único | |
| Representante 143 RRM |
JUZGADO MERCANTIL 6 DE BARCELONA, PROCEDIMIENTO CONCURSO VOLUNTARIO 710/2010, AUTO FIRME DE FECHA 26/04/2011, APERTURA DE LA FASE DE LIQUIDACION.
Traslado del domicilio social de la empresa situado en VALLDEMOSSA, 36 08016 BARCELONA. (BARCELONA). siendo el nuevo domicilio situado en CL VALLDEMOSSA Num.36 (BARCELONA)..
Publicación en el BORME de los siguientes nombramientos:
| Administradores Concursales |
JUZGADO MERCANTIL 6 BARCELONA, PROCEDIMIENTO CONCURSO VOLUNTARIO 710/2010-B SECCION PRIMERA, AUTO FIRME DE FECHA 21 DE SEPTIEMBRE DE 2010, DECLARACION DE CONCURSO VOLUNTARIO DE LASOCIEDAD.
| Informe axesor 360º | Informe de Crédito | Perfil Comercial de Empresa | |
| Importe de ventas y número de empleados | ![]() | ![]() | ![]() |
| Información mercantil y comercial | ![]() Completa | ![]() Completa | ![]() Básica |
| Administradores y dirigentes | ![]() | ![]() | ![]() Solo dirigentes |
| Empresas relacionadas (accionistas, participadas,…) | ![]() | ![]() | ![]() |
| Categoría crediticia y probabilidad de incumplimiento de pago | ![]() | ![]() | ![]() |
| Impagos (RAI y Asnef Empresas) e incidencias judiciales | ![]() | ![]() | ![]() |
| Balance y cuenta de pérdidas y ganancias | ![]() Completo | ![]() Extracto | ![]() |
| Ratios y magnitudes económico-financieras | ![]() Completo | ![]() Extracto | ![]() |
| Representación gráfica de empresas relacionadas | ![]() | ![]() | ![]() |
| Comparativa del balance con la media del sector | ![]() | ![]() | ![]() |
| Estado de flujos de efectivo y de cambios en el patrimonio neto | ![]() | ![]() | ![]() |
| Fuentes de financiación y avales | ![]() | ![]() | ![]() |
| Subvenciones, concursos/subastas públicas y marcas | ![]() | ![]() | ![]() |
| Acceder | Acceder | Acceder |
CORPORACION EDIFICATIVA CATALANA SL fué una empresa constituida el 20/04/2001 y extinguida el 07/10/2016 inscrita en el Registro Mercantil de Barcelona. y con domicilio en BarcelonaSu clasificación nacional de actividades económicas era Promoción inmobiliaria.
La empresa tenia un rango de facturación anual superior a 2.500.000 euros.
CORPORACION EDIFICATIVA CATALANA SL tiene 0 cargos directivos en activo y 5 cargos directivos históricos.
La empresa está auditada por ASESORAMIENTO Y CONSULTING RESTINGO SA.