LA REALIZACION DE EXCAVACIONES Y DESMONTES, ALQUILER DE CONTENEDORES PARA LA RETIRADA DE ESCOMBROS Y CHATARRA, Y SU TRANSPORTE.
CNAE 4941 - Transporte de mercancías por carretera
B07636269
05/11/1993
32 años
3.006,00 €
0.5M €
Illes Balears
Consejo de administración
Información sobre balances y cuentas de resultados de CONTAINERS LLEVANT SL depositados en el Registro Mercantil de Illes Balears en los últimos ejercicios.
| Ejercicio Disponibilidad | 2019 3 horas | 2020 3 horas | Consultar en Axesor | |||
| Consultar en Axesor | ||||||
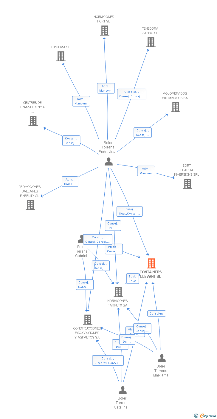
| Entidad | Relación | Entidad/Relación | Desde | Hasta |
|---|---|---|---|---|
| HORMIGONES FARRUTX SA | Socio Único | HORMIGONES FARRUTX SA Socio Único | 16/12/2009 | |
| Soler Torrens Gabriel | Consej. | Soler Torrens Gabriel Consej. | 16/12/2009 | |
| Soler Torrens Catalina Margarita | Consej. | Soler Torrens Catalina Margarita Consej. | 16/12/2009 | |
| Soler Torrens Pedro Juan | Consej. | Soler Torrens Pedro Juan Consej. | 16/12/2009 | |
| Soler Torrens Margarita | Consej. | Soler Torrens Margarita Consej. | 16/12/2009 | |
| Soler Torrens Gabriel | Presid. | Soler Torrens Gabriel Presid. | 16/12/2009 | |
| Soler Torrens Catalina Margarita | Vicepres. | Soler Torrens Catalina Margarita Vicepres. | 16/12/2009 | |
| Soler Torrens Pedro Juan | Secr. | Soler Torrens Pedro Juan Secr. | 16/12/2009 | |
| Soler Torrens Gabriel | Consej. Del. Solid. | Soler Torrens Gabriel Consej. Del. Solid. | 16/12/2009 | |
| Soler Torrens Pedro Juan | Consej. Del. Solid. | Soler Torrens Pedro Juan Consej. Del. Solid. | 16/12/2009 | |
| Soler Cladera Gabriel | Adm. Unico | Soler Cladera Gabriel Adm. Unico | 16/12/2009 |

Resumen cronológico de actos publicados en las ediciones digitales de Boletines Oficiales (BORME, BOE, BOPI) inscritos por CONTAINERS LLEVANT SL o en los que participa indirectamente.
Publicación en el BORME de los siguientes nombramientos:
| Presidente | |
| Vicepresidente | |
| Consejeros | |
| Consejeros Delegados Solidarios | |
| Secretario |
Los socios o accionistas de la empresa han ampliado en ,94 € el capital social de la sociedad. Esta ampliación incrita en el Registro Mercantil, incrementa el capital social en un 0.03 %, dejando el capital social de la sociedad en 3.006€.
| Capital social anterior: | 3.005,06 € |
| Aumento de capital: | ,94 € |
| Capital social resultante: | 3.006 € |
| % incremento: | 0.03 % |
| Órgano social anterior | Administrador único |
| Nuevo órgano social | Consejo de administración |
| Informe axesor 360º | Informe de Crédito | Perfil Comercial de Empresa | |
| Importe de ventas y número de empleados | ![]() | ![]() | ![]() |
| Información mercantil y comercial | ![]() Completa | ![]() Completa | ![]() Básica |
| Administradores y dirigentes | ![]() | ![]() | ![]() Solo dirigentes |
| Empresas relacionadas (accionistas, participadas,…) | ![]() | ![]() | ![]() |
| Categoría crediticia y probabilidad de incumplimiento de pago | ![]() | ![]() | ![]() |
| Impagos (RAI y Asnef Empresas) e incidencias judiciales | ![]() | ![]() | ![]() |
| Balance y cuenta de pérdidas y ganancias | ![]() Completo | ![]() Extracto | ![]() |
| Ratios y magnitudes económico-financieras | ![]() Completo | ![]() Extracto | ![]() |
| Representación gráfica de empresas relacionadas | ![]() | ![]() | ![]() |
| Comparativa del balance con la media del sector | ![]() | ![]() | ![]() |
| Estado de flujos de efectivo y de cambios en el patrimonio neto | ![]() | ![]() | ![]() |
| Fuentes de financiación y avales | ![]() | ![]() | ![]() |
| Subvenciones, concursos/subastas públicas y marcas | ![]() | ![]() | ![]() |
| Acceder | Acceder | Acceder |
CONTAINERS LLEVANT SL inscrita en el Registro Mercantil de Illes Balears. y con domicilio en ArtàSu clasificación nacional de actividades económicas es Transporte de mercancías por carretera.
capital social de la empresa es de 3.006,00 euros y tiene una facturación anual inferior a 500.000 euros.
CONTAINERS LLEVANT SL tiene 9 cargos directivos en activo y 1 cargos directivos históricos.