AVDA ALCALDE MANUEL FLORES S/N (AYAMONTE). Ver mapa
Intermediarios del comercio de productos alimenticios, bebidas y tabaco. Cnae 4617. Otras actividades. Intermediarios del comercio especializado en la venta de otros productos específicos -cnae 4618-; agentes de la propiedad inmobiliaria -cnae 6831-; servicios administrativos combinados -cnae 8211-
no disponible
12/12/2022
3 años
3.000,00 €
-
Huelva
-
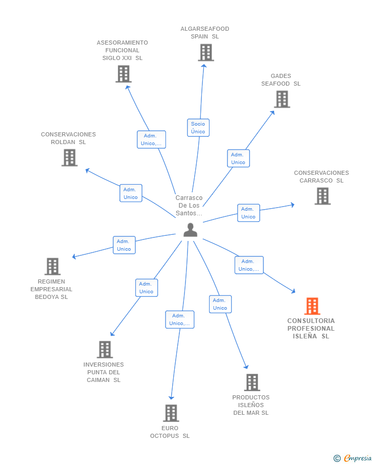
Administrador único
| Entidad | Relación | Entidad/Relación | Desde | Hasta |
|---|---|---|---|---|
| Carrasco De Los Santos Manuel | Socio Único | Carrasco De Los Santos Manuel Socio Único | 15/12/2022 | |
| Carrasco De Los Santos Manuel | Adm. Unico | Carrasco De Los Santos Manuel Adm. Unico | 15/12/2022 |

Resumen cronológico de actos publicados en las ediciones digitales de Boletines Oficiales (BORME, BOE, BOPI) inscritos por CONSULTORIA PROFESIONAL ISLEÑA SL o en los que participa indirectamente.
Se constituye la empresa con fecha 15 de diciembre de 2022 mediante escritura pública. La empresa se crea con un capital social inicial de 3.000,00 Euros e inicia su actividad el 12 de diciembre de 2022. El domicilio social en el momento de su constitución se establece en AVDA ALCALDE MANUEL FLORES S/N (AYAMONTE). La empresa indica que su actividad es Intermediarios del comercio de productos alimenticios, bebidas y tabaco. CNAE 4617. Otras actividades. Intermediarios del comercio especializado en la venta de otros productos específicos -CNAE 4618-; agentes de la propiedad inmobiliaria -CNAE 6831-; servicios administrativos combinados -CNAE 8211.
| Informe de Crédito | Informe Mercantil, Incidencias y Vinculaciones | Perfil Comercial de Empresa | |
| Capital social actual y evolución | ![]() | ![]() | ![]() |
| Información mercantil y comercial | ![]() | ![]() | ![]() Básica |
| Administradores y dirigentes | ![]() | ![]() Solo administradores | ![]() Solo dirigentes |
| Empresas relacionadas (accionistas, participadas,…) | ![]() | ![]() | ![]() |
| Incidencias judiciales y procedimientos concursales | ![]() | ![]() | ![]() |
| Impagos en el fichero RAI | ![]() | ![]() | ![]() |
| Impagos en el fichero Asnef Empresas | ![]() | ![]() | ![]() |
| Categoría crediticia y probabilidad de incumplimiento de pago | ![]() | ![]() | ![]() |
| Extracto del balance y cuenta de pérdidas y ganancias | ![]() | ![]() | ![]() |
| Ratios y magnitudes económico-financieras | ![]() | ![]() | ![]() |
| Acceder | Acceder | Acceder |
CONSULTORIA PROFESIONAL ISLEÑA SL inscrita en el Registro Mercantil de Huelva.
capital social de la empresa es de 3.000,00 euros.