LA CONSTRUCCION EN GENERAL DE TODO TIPO DE OBRAS, TANTO DE EDIFICACION COMO DE OBRAS PUBLICAS. EJECUCION DE URBANIZACIONES Y SU MANTENIMIENTO. INSTALACIONES EN GENERAL DE: ELECTRICIDAD, TELECOMUNICACIONES E INSTALACIONES
CNAE 4211 - Construcción de carreteras y autopistas
B36052702
05/02/1988
38 años
(Extinguida el 09/02/2026)
600.409,11 €
1M €
Pontevedra
36
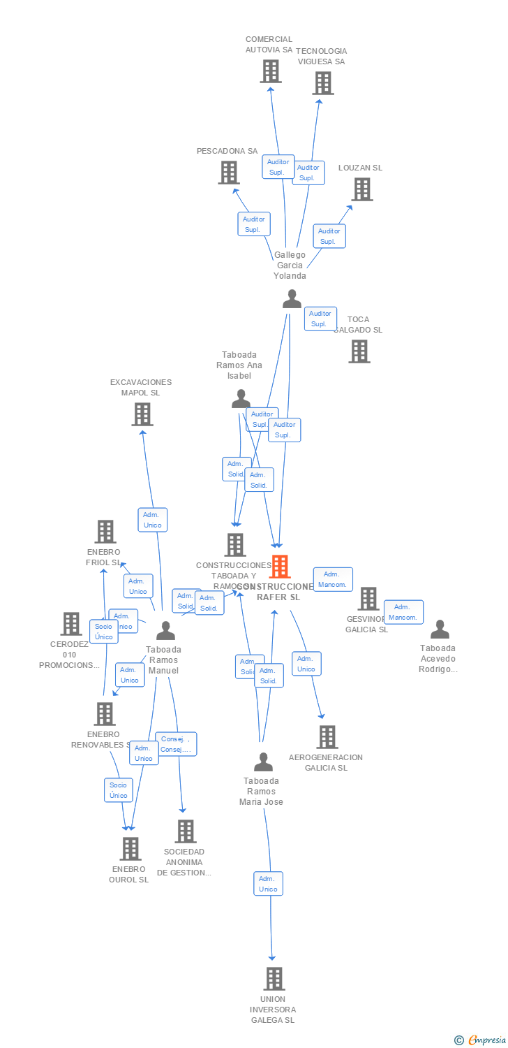
Administradores solidarios
Información sobre balances y cuentas de resultados de CONSTRUCCIONES RAFER SL (EXTINGUIDA) depositados en el Registro Mercantil de Pontevedra en los últimos ejercicios.
| Ejercicio Disponibilidad | 2019 Inmediata | 2020 Inmediata | 2021 Inmediata | 2022 Inmediata | 2023 Inmediata | Consultar en Axesor |
| Consultar en Axesor | ||||||
| Entidad | Relación | Entidad/Relación | Desde | Hasta |
|---|---|---|---|---|
| Gomez Fernandez Felix | Apod. | Gomez Fernandez Felix Apod. | 17/03/2022 | 09/02/2026 |
| AUDITA 2 PRADILLA SLP | Auditor Supl. | AUDITA 2 PRADILLA SLP Auditor Supl. | 02/01/2019 | 09/02/2026 |
| Gallego Garcia Yolanda | Auditor Supl. | Gallego Garcia Yolanda Auditor Supl. | 07/08/2013 | 09/02/2026 |
| Taboada Ramos Maria Jose | Adm. Solid. | Taboada Ramos Maria Jose Adm. Solid. | 12/01/2009 | 09/02/2026 |
| Taboada Ramos Manuel | Adm. Solid. | Taboada Ramos Manuel Adm. Solid. | 12/01/2009 | 09/02/2026 |
| Taboada Ramos Ana Isabel | Adm. Solid. | Taboada Ramos Ana Isabel Adm. Solid. | 12/01/2009 | 09/02/2026 |
| Taboada Gomez Manuel | Apod. | Taboada Gomez Manuel Apod. | 17/02/2015 | |
| Matanzas Sanchez Jose Manuel | Apod. | Matanzas Sanchez Jose Manuel Apod. | 17/02/2015 | |
| Taboada Gomez Manuel | Apod. | Taboada Gomez Manuel Apod. | 17/02/2015 | |
| Taboada Ramos Maria Jose | Adm. Unico | Taboada Ramos Maria Jose Adm. Unico | 12/01/2009 |

Resumen cronológico de actos publicados en las ediciones digitales de Boletines Oficiales (BORME, BOE, BOPI) inscritos por CONSTRUCCIONES RAFER SL (EXTINGUIDA) o en los que participa indirectamente.
Con fecha 9 de febrero de 2026, la sociedad CONSTRUCCIONES RAFER SL ha sido absorbida por la sociedad GRUPO TABORAM SL .
El 9 de febrero de 2026 se inscribe en el Registro Mercantil la extinción de la sociedad, dejando de ser sujeto de derechos y obligaciones.
De conformidad con lo dispuesto en el artículo 10 del Real Decreto Ley 5/2023, de 28 de junio, por el que se adoptan y prorrogan determinadas medidas de respuesta a las consecuencias económicas y sociales de la Guerra de Ucrania, de apoyo a la reconstrucción de la isla de La Palma... Ver más
| Absorbente | |
| Absorbida |
|
Publicación en el BORME de los siguientes ceses-dimisiones:
| Presidente | |
| Consejeros |
|
| Secretario No Consejero | |
| Consejeros Delegados Mancomunados |
Con fecha 27 de diciembre de 2024, mediante la correspondiente escritura ha quedado incrito en el Registro Mercantil la reducción de 601,01 € del capital social de la empresa. Esta reducción representa un 0.10 % de reducción del capital, quedando un capital social resultante de 600.409,11€.
| Capital social anterior: | 601.010,12 € |
| Reducción de capital: | 601,01 € |
| Capital social resultante: | 600.409,11 € |
| % reducción: | 0.10 % |
Publicación en el BORME de los siguientes ceses-dimisiones:
| Consejeros Delegados Mancomunados |
|
| Consejero Delegado Mancomunado/Solidario |
Publicación en el BORME de los siguientes cancelaciones-de-oficio-de-nombramientos:
| Presidente | |
| Consejeros |
|
| Consejero |
Publicación en el BORME de los siguientes nombramientos:
| Presidente | |
| Consejeros |
|
| Secretario | |
| Consejero Delegado Mancomunado |
Publicación en el BORME de los siguientes reelecciones:
| Auditor | |
| Auditor Suplente |
Publicación en el BORME de los siguientes nombramientos:
| Auditor | |
| Auditor Suplente |
Publicación en el BORME de los siguientes nombramientos:
| Presidente | |
| Consejero |
|
| Consejero Delegado Mancomunado/Solidario | |
| Consejero Delegado Mancomunado |
|
Se adiciona el artículo 23 bis a los Estatutos Sociales, que corresponde a la retribución del cargo de Administrador.
Publicación en el BORME de los siguientes reelecciones:
| Auditor | |
| Auditor Suplente |
Publicación en el BORME de los siguientes revocaciones:
| Apoderados |
Los socios o accionistas de la empresa han ampliado en 595.000 € el capital social de la sociedad. Esta ampliación incrita en el Registro Mercantil, incrementa el capital social en un 9899.97 %, dejando el capital social de la sociedad en 601.010,12€.
| Capital social anterior: | 6.010,12 € |
| Aumento de capital: | 595.000 € |
| Capital social resultante: | 601.010,12 € |
| % incremento: | 9899.97 % |
Publicación en el BORME de los siguientes nombramientos:
| Auditor | |
| Auditor Suplente |
Publicación en el BORME de los siguientes nombramientos:
| Administradores Solidarios |
| Nuevo órgano social | Administradores solidarios |
| Informe axesor 360º | Informe de Crédito | Perfil Comercial de Empresa | |
| Importe de ventas y número de empleados | ![]() | ![]() | ![]() |
| Información mercantil y comercial | ![]() Completa | ![]() Completa | ![]() Básica |
| Administradores y dirigentes | ![]() | ![]() | ![]() Solo dirigentes |
| Empresas relacionadas (accionistas, participadas,…) | ![]() | ![]() | ![]() |
| Categoría crediticia y probabilidad de incumplimiento de pago | ![]() | ![]() | ![]() |
| Impagos (RAI y Asnef Empresas) e incidencias judiciales | ![]() | ![]() | ![]() |
| Balance y cuenta de pérdidas y ganancias | ![]() Completo | ![]() Extracto | ![]() |
| Ratios y magnitudes económico-financieras | ![]() Completo | ![]() Extracto | ![]() |
| Representación gráfica de empresas relacionadas | ![]() | ![]() | ![]() |
| Comparativa del balance con la media del sector | ![]() | ![]() | ![]() |
| Estado de flujos de efectivo y de cambios en el patrimonio neto | ![]() | ![]() | ![]() |
| Fuentes de financiación y avales | ![]() | ![]() | ![]() |
| Subvenciones, concursos/subastas públicas y marcas | ![]() | ![]() | ![]() |
| Acceder | Acceder | Acceder |
CONSTRUCCIONES RAFER SL (EXTINGUIDA) fué una empresa constituida el 05/02/1988 y extinguida el 09/02/2026 inscrita en el Registro Mercantil de Pontevedra. y con domicilio en LalínSu clasificación nacional de actividades económicas era Construcción de carreteras y autopistas.
capital social de la empresa es de 600.409,11 euros y tiene una facturación anual entre 1.000.000 y 2.500.000 euros.
CONSTRUCCIONES RAFER SL (EXTINGUIDA) tiene 4 cargos directivos en activo y 4 cargos directivos históricos.
La empresa está auditada por De La Cruz De La Rosa Margarita.