CNAE 4110 - Promoción inmobiliaria
B03926672
14/03/1994
32 años
-
0.5M €
Alicante
Información sobre balances y cuentas de resultados de CONSTRUCCIONES LARAFA SL depositados en el Registro Mercantil de Alicante en los últimos ejercicios.
| Ejercicio Disponibilidad | Consultar en Axesor | |||||
| Consultar en Axesor | ||||||
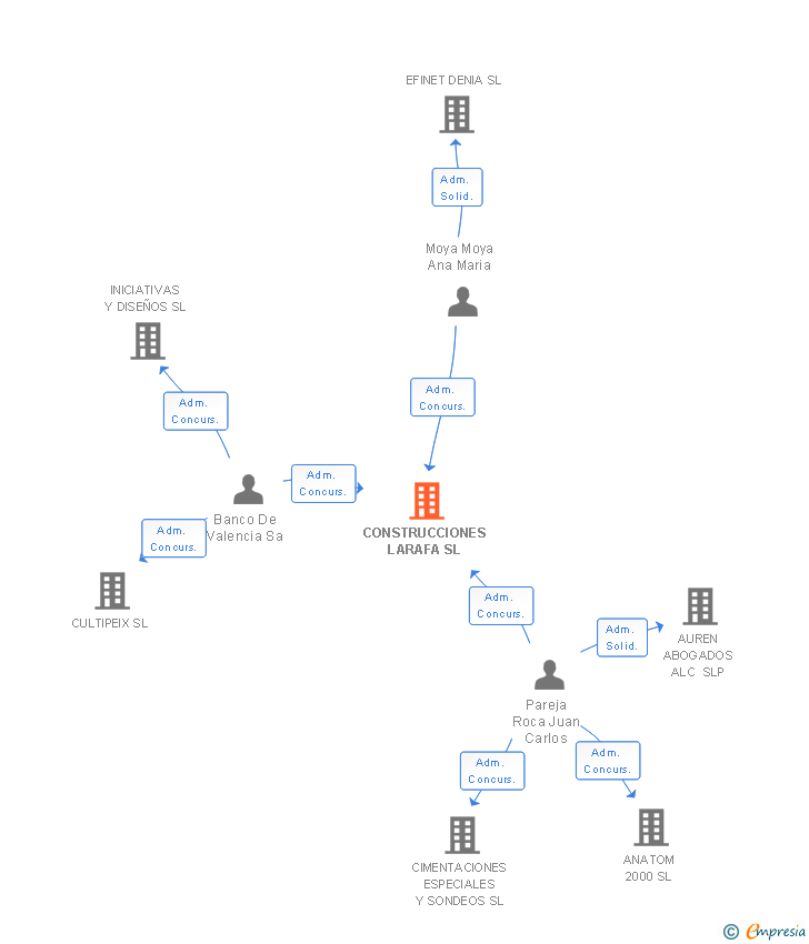
| Entidad | Relación | Entidad/Relación | Desde | Hasta |
|---|---|---|---|---|
| Montoya Jimenez Francisco Jose | Adm. Unico | Montoya Jimenez Francisco Jose Adm. Unico | 15/03/2011 | |
| Montoya Cañaveras Quintin | Apod. | Montoya Cañaveras Quintin Apod. | 15/03/2011 | |
| Banco De Valencia Sa | Adm. Concurs. | Banco De Valencia Sa Adm. Concurs. | 02/11/2009 | |
| Moya Moya Ana Maria | Adm. Concurs. | Moya Moya Ana Maria Adm. Concurs. | 20/05/2009 | |
| Pareja Roca Juan Carlos | Adm. Concurs. | Pareja Roca Juan Carlos Adm. Concurs. | 20/05/2009 |

Resumen cronológico de actos publicados en las ediciones digitales de Boletines Oficiales (BORME, BOE, BOPI) inscritos por CONSTRUCCIONES LARAFA SL o en los que participa indirectamente.
La Agencia Estatal de la Administración Tributaria ha dictado baja provisional en el óndice de entidades porqué los débitos tributarios de la entidad con la Hacienda pública del Estado han sido declarados fallidos o no haber presentado la declaración del impuesto de sociedades correspondiente a tres períodos impositivos consecutivos. Se cierra la hoja registral de la sociedad no pudióndose practicar ninguna inscripción.
Edicto.
Doña Cristina Cifo González, Secretario Judicial del Juzgado de lo Mercantil núm. 1 de Alicante, por el presente,
Hago saber: Que en fecha 13 de junio de 2014 se ha dictado auto de conclusión del presente concurso que se tramita ... Ver más
| Empresa |
|
| Procedimiento concursal | 498/2008. |
| FIRME | No, |
| Fecha de resolución | 24/01/2011 |
| Descripcion | Auto de apertura de la fase de liquidación. |
| Juzgado | num. 1 JUZGADO DE LO MERCANTIL DE ALICANTE. |
D./dña. Virginio Sánchez Barberan, Secretario Judicial del Juzgado de lo Mercantil número 1 de Alicante, por el presente, hago saber que en fecha 24 de enero de 2011 se ha dictado auto de fin de la fase de convenio y apertura de la de liquidación de la mercantil Construcciones Lar... Ver más
| Empresa |
|
| Procedimiento concursal | 498/2008. |
| FIRME | Si, |
| Fecha de resolución | 2/11/2010 |
| Descripcion | Auto de apertura de la fase de convenio. |
| Juzgado | num. 1 JUZGADO DE LO MERCANTIL DE ALICANTE. |
Edicto.
Don Virginio Sánchez Barberán, Secretario Judicial del Juzgado de lo Mercantil número 1 de Alicante,
Por el presente hago saber: que en fecha 2 de noviembre de 2010 se ha dictado auto de fin de la fase común y apertura de conveni... Ver más
| Empresa |
|
| Procedimiento concursal | 498/2008. |
| Fecha de resolución | 30/01/2009 |
| Descripcion | Nombramiento de administradores. |
| Juzgado | num. 1 JUZGADO DE LO MERCANTIL DE ALICANTE. |
| Adm. Concurs. | Banco De Valencia Sa |
El Juzgado de lo Mercantil número 1 de Alicante, anuncia:
1.- De conformidad con el artículo 75 de la Ley Concursal y de conforme al artículo 23, 95 y 96 Ley Concursal, se dicta en presente edicto al objeto de dar publicidad a la presentación del informe por ... Ver más
| Empresa |
|
| Procedimiento concursal | 498/2008. |
| FIRME | Si, |
| Fecha de resolución | 20/10/2008 |
| Descripcion | Auto de declaración de concurso. Voluntario. |
| Juzgado | num. 1 JUZGADO DE LO MERCANTIL DE ALICANTE. |
| Procedimiento concursal | 498/2008. |
| Fecha de resolución | 20/10/2008 |
| Descripcion | Nombramiento de administradores. |
| Juzgado | num. 1 JUZGADO DE LO MERCANTIL DE ALICANTE. |
| Adm. Concurs. | Moya Moya Ana Maria |
| Procedimiento concursal | 498/2008. |
| Fecha de resolución | 20/10/2008 |
| Descripcion | Nombramiento de administradores. |
| Juzgado | num. 1 JUZGADO DE LO MERCANTIL DE ALICANTE. |
| Adm. Concurs. | Pareja Roca Juan Carlos |
| Procedimiento concursal | 498/2008. |
| FIRME | Si, |
| Fecha de resolución | 20/10/2008 |
| Descripcion | Resoluciones acordando la intervención o suspensión de las factultades de administración y disposición del concursado. |
| Juzgado | num. 1 JUZGADO DE LO MERCANTIL DE ALICANTE. |
Don Virginio Sánchez Barberán, Secretario del Juzgado de lo Mercantil número 1 de Alicante dictó, de conformidad con el artículo 21 y 23 de la Ley Concursal, el presente edicto al objeto de dar publicidad al auto de declaración de concurso Dictado por este Juzgado:
| Informe axesor 360º | Informe de Crédito | Perfil Comercial de Empresa | |
| Importe de ventas y número de empleados | ![]() | ![]() | ![]() |
| Información mercantil y comercial | ![]() Completa | ![]() Completa | ![]() Básica |
| Administradores y dirigentes | ![]() | ![]() | ![]() Solo dirigentes |
| Empresas relacionadas (accionistas, participadas,…) | ![]() | ![]() | ![]() |
| Categoría crediticia y probabilidad de incumplimiento de pago | ![]() | ![]() | ![]() |
| Impagos (RAI y Asnef Empresas) e incidencias judiciales | ![]() | ![]() | ![]() |
| Balance y cuenta de pérdidas y ganancias | ![]() Completo | ![]() Extracto | ![]() |
| Ratios y magnitudes económico-financieras | ![]() Completo | ![]() Extracto | ![]() |
| Representación gráfica de empresas relacionadas | ![]() | ![]() | ![]() |
| Comparativa del balance con la media del sector | ![]() | ![]() | ![]() |
| Estado de flujos de efectivo y de cambios en el patrimonio neto | ![]() | ![]() | ![]() |
| Fuentes de financiación y avales | ![]() | ![]() | ![]() |
| Subvenciones, concursos/subastas públicas y marcas | ![]() | ![]() | ![]() |
| Acceder | Acceder | Acceder |
CONSTRUCCIONES LARAFA SL inscrita en el Registro Mercantil de Alicante. y con domicilio en Elche/ElxSu clasificación nacional de actividades económicas es Promoción inmobiliaria.
La empresa tiene una facturación anual inferior a 500.000 euros.
CONSTRUCCIONES LARAFA SL tiene 3 cargos directivos en activo y 2 cargos directivos históricos.