C/ POLEO DE LA SIERREZUELA 9 (MIJAS). Ver mapa
El negocio de toda clase de establecimientos de hostelería, con o sin música en vivo, servicios de catering, comida para llevar y el servicio de venta a domicilio.
no disponible
14/11/2022
3 años
3.000,00 €
-
Málaga
-
Administradores mancomunados
Información sobre balances y cuentas de resultados de CONCHA BEACH CLUB SL depositados en el Registro Mercantil de Málaga en los últimos ejercicios.
| Ejercicio Disponibilidad | 2019 3 horas | 2020 3 horas | 2021 3 horas | 2022 3 horas | Consultar en Axesor | |
| Consultar en Axesor | ||||||
| Entidad | Relación | Entidad/Relación | Desde | Hasta |
|---|---|---|---|---|
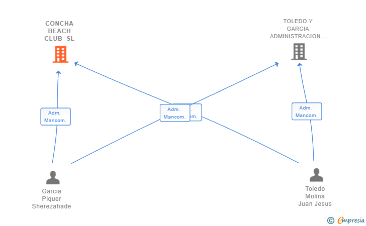
| Toledo Molina Juan Jesus | Adm. Mancom. | Toledo Molina Juan Jesus Adm. Mancom. | 22/11/2022 | |
| Garcia Piquer Sherezahade | Adm. Mancom. | Garcia Piquer Sherezahade Adm. Mancom. | 22/11/2022 |

Resumen cronológico de actos publicados en las ediciones digitales de Boletines Oficiales (BORME, BOE, BOPI) inscritos por CONCHA BEACH CLUB SL o en los que participa indirectamente.
Se constituye la empresa con fecha 22 de noviembre de 2022 mediante escritura pública. La empresa se crea con un capital social inicial de 3.000,00 Euros e inicia su actividad el 14 de noviembre de 2022. El domicilio social en el momento de su constitución se establece en C/ POLEO DE LA SIERREZUELA 9 (MIJAS). La empresa indica que su actividad es El negocio de toda clase de establecimientos de hostelería, con o sin música en vivo, servicios de catering, comida para llevar y el servicio de venta a domicilio.
Publicación en el BORME de los siguientes nombramientos:
| Administradores Mancomunados |
| Informe de Crédito | Informe Mercantil, Incidencias y Vinculaciones | Perfil Comercial de Empresa | |
| Capital social actual y evolución | ![]() | ![]() | ![]() |
| Información mercantil y comercial | ![]() | ![]() | ![]() Básica |
| Administradores y dirigentes | ![]() | ![]() Solo administradores | ![]() Solo dirigentes |
| Empresas relacionadas (accionistas, participadas,…) | ![]() | ![]() | ![]() |
| Incidencias judiciales y procedimientos concursales | ![]() | ![]() | ![]() |
| Impagos en el fichero RAI | ![]() | ![]() | ![]() |
| Impagos en el fichero Asnef Empresas | ![]() | ![]() | ![]() |
| Categoría crediticia y probabilidad de incumplimiento de pago | ![]() | ![]() | ![]() |
| Extracto del balance y cuenta de pérdidas y ganancias | ![]() | ![]() | ![]() |
| Ratios y magnitudes económico-financieras | ![]() | ![]() | ![]() |
| Acceder | Acceder | Acceder |
CONCHA BEACH CLUB SL inscrita en el Registro Mercantil de Málaga.
capital social de la empresa es de 3.000,00 euros.