COMPRA VENTA, INDUSTRIALIZACION Y COMERCIALIZACION DE PESCADOS Y MARISCOS, UTILIZANDO PARA ELLO PUESTOS PROPIOS EN CONCESION A ARRENDADOS.
CNAE 4638 - Comercio al por mayor de pescados y mariscos y otros productos alimenticios
A15023583
10/11/1975
46 años
(Extinguida el 01/02/2022)
-
2.5M €
Madrid
25
Administrador único
Información sobre balances y cuentas de resultados de COMERCIO INTERNACIONAL DE ALIMENTOS DEL MAR SA depositados en el Registro Mercantil de Madrid en los últimos ejercicios.
| Ejercicio Disponibilidad | Consultar en Axesor | |||||
| Consultar en Axesor | ||||||


Resumen cronológico de actos publicados en las ediciones digitales de Boletines Oficiales (BORME, BOE, BOPI) inscritos por COMERCIO INTERNACIONAL DE ALIMENTOS DEL MAR SA o en los que participa indirectamente.
| Procedimiento concursal | 510/2017 |
| FIRME | Si, |
| Fecha de resolución | 14/01/2022 |
| Descripcion | Auto de conclusión del concurso. Insuficiencia de la masa activa |
| Juzgado | num. 0 JUZGADO DE LO MERCANTIL NUMERO 8 DE MADRID |
| Resoluciones | CESE de las limitaciones a las facultades de administración y disposición del deudor que estuvieran subsistentes |
| Procedimiento concursal | 510/2017 |
| Fecha de resolución | 12/06/2017 |
| Descripcion | Revocación de administradores concursales |
| Juzgado | num. 8 MERCANTIL MADRID |
| Adm. Concurs. | De Valle Abogados Y Economistas Slp |
| Procedimiento concursal | 510/2017 |
| FIRME | Si, |
| Fecha de resolución | 6/07/2017 |
| Descripcion | Auto de apertura de la fase de liquidación |
| Juzgado | num. 8 MERCANTIL MADRID |
| Resoluciones | Mandamiento expedido el día 13.12.17 ordenando la conversión de la anotación en.inscripción del auto de apertura de la fase de liquidación |
| Procedimiento concursal | 510/2017 |
| FIRME | No, |
| Fecha de resolución | 10/10/2017 |
| Descripcion | Auto de aprobación del plan de liquidación |
| Juzgado | num. 8 MERCANTIL MADRID |
| Resoluciones | Se aprueba el plan de liquidacion |
| Procedimiento concursal | 510/2017 |
| FIRME | No, |
| Fecha de resolución | 10/10/2017 |
| Descripcion | Auto de formación de la sección de calificación |
| Juzgado | num. 8 MERCANTIL MADRID |
| Resoluciones | Apertura de la seccion sexta de calificacion |
| Procedimiento concursal | 510/2017 |
| FIRME | Si, |
| Fecha de resolución | 7/09/2017 |
| Descripcion | Auto de declaración de concurso. Voluntario |
| Juzgado | num. 8 MERCANTIL MADRID |
| Procedimiento concursal | 510/2017 |
| FIRME | No, |
| Fecha de resolución | 6/07/2017 |
| Descripcion | Auto de apertura de la fase de liquidación |
| Juzgado | num. 8 MERCANTIL MADRID |
| Resoluciones | ANOTACION PREVENTIVA |
| Procedimiento concursal | 510/2017 |
| FIRME | No, |
| Fecha de resolución | 12/06/2017 |
| Descripcion | Auto de declaración de concurso. Voluntario |
| Juzgado | num. 8 MERCANTIL MADRID |
| Resoluciones | En auto de fecha 12 de junio de 2017, se declara el concurso voluntario y abreviado de la sociedad "COMERCIO INTERNACIONAL DE ALIMENTOS DEL MAR, S.A." |
| Procedimiento concursal | 510/2017 |
| Fecha de resolución | 12/06/2017 |
| Descripcion | Nombramiento de administradores |
| Juzgado | num. 8 MERCANTIL MADRID |
| Adm. Concurs. | Sanchez Pintado Y Nuñez Estudio Concursal Slp |
| Procedimiento concursal | 510/2017 |
| FIRME | No, |
| Fecha de resolución | 12/06/2017 |
| Descripcion | Resoluciones acordando la intervención o suspensión de las factultades de administración y disposición del concursado |
| Juzgado | num. 8 MERCANTIL MADRID |
| Resoluciones | Las facultades de administración y disposición sobre su patrimonio del deudor quedan intervenidas por la Administración concursal que se designará al efecto, mediante su autorización o conformidad |
EDICTO
Dª Verónica Calvo Moreno, Letrada de la Administración de Justicia del Juzgado de lo Mercantil nº 8 de Madrid, en cumplimiento de lo dispuesto en el art. 23 de la Ley Concursal (LC), anuncia:
1º.- Que en el procedimiento número 51... Ver más
| Empresa |
|
Traslado del domicilio social de la empresa situado en PUERTO, 38 1. 15160 SADA. (CORU siendo el nuevo domicilio situado en C/ PARCELA C, 1ºA DE MERCAMADRID (MADRID).
Publicación en el BORME de los siguientes ceses-dimisiones:
| Presidente | |
| Consejero | |
| Secretario | |
| Consejero Delegado |
Cambio del Organo de Administración: Consejo de administración a Administrador único. SE MODIFICA Y REFUNDE EL TEXTO DE LOS ESTATUTOS SOCIALES AJUSTANDOLOS A LA NUEVA ESTRUCTURA DEL ORGANO DE ADMINISTRACION Y A LAS MODIFICACIONES OPERADAS EN LA VIGENTE LEY DE SOCIEDADES DE CAPITAL.
Por acuerdo del órgano de administración de la entidad se convoca Junta General Extraordinaria que tendrá lugar en la Avenida Barrié de la Maza, 9, 15160 Sada, Restaurante El Sabor Extremeño, el próximo día 16 de febrero de 2017, a las 14,00 horas y, si procediere, en segunda conv... Ver más
|
Publicación en el BORME de los siguientes ceses-dimisiones:
| Vicepresidente | |
| Consejero |
El Consejo de Administración de la compañía, en sesión del 31 de marzo de 2016, ha tomado el acuerdo de convocar a los socios a la Junta General de accionistas que, con el carácter de Ordinaria, se celebrará en las oficinas sitas en la calle Bergondo, 1 1.º B de la localidad de Sa... Ver más
|
El Consejo de Administración de la compañía, en sesión del 13 de octubre de 2015, ha tomado el acuerdo de convocar a los socios a la Junta General de accionistas que, con el carácter de Ordinaria, se celebrará en las oficinas sitas en la calle Bergondo, 1, 1º B, de la localidad de... Ver más
|
El Consejo de Administración de la compañía, en sesión de 28 de julio de 2014, ha tomado el acuerdo de convocar a los socios a la Junta General de accionistas que, con el carácter de Ordinaria, se celebrará en el local de Asuntos Sociales del Ayuntamiento de Sada, sito en c... Ver más
| Informe axesor 360º | Informe de Crédito | Perfil Comercial de Empresa | |
| Importe de ventas y número de empleados | ![]() | ![]() | ![]() |
| Información mercantil y comercial | ![]() Completa | ![]() Completa | ![]() Básica |
| Administradores y dirigentes | ![]() | ![]() | ![]() Solo dirigentes |
| Empresas relacionadas (accionistas, participadas,…) | ![]() | ![]() | ![]() |
| Categoría crediticia y probabilidad de incumplimiento de pago | ![]() | ![]() | ![]() |
| Impagos (RAI y Asnef Empresas) e incidencias judiciales | ![]() | ![]() | ![]() |
| Balance y cuenta de pérdidas y ganancias | ![]() Completo | ![]() Extracto | ![]() |
| Ratios y magnitudes económico-financieras | ![]() Completo | ![]() Extracto | ![]() |
| Representación gráfica de empresas relacionadas | ![]() | ![]() | ![]() |
| Comparativa del balance con la media del sector | ![]() | ![]() | ![]() |
| Estado de flujos de efectivo y de cambios en el patrimonio neto | ![]() | ![]() | ![]() |
| Fuentes de financiación y avales | ![]() | ![]() | ![]() |
| Subvenciones, concursos/subastas públicas y marcas | ![]() | ![]() | ![]() |
| Acceder | Acceder | Acceder |
COMERCIO INTERNACIONAL DE ALIMENTOS DEL MAR SA fué una empresa constituida el 10/11/1975 y extinguida el 01/02/2022 inscrita en el Registro Mercantil de Madrid. y con domicilio en SadaSu clasificación nacional de actividades económicas era Comercio al por mayor de pescados y mariscos y otros productos alimenticios.
La empresa tenia un rango de facturación anual superior a 2.500.000 euros.
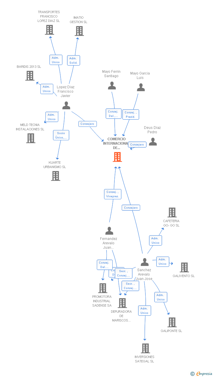
COMERCIO INTERNACIONAL DE ALIMENTOS DEL MAR SA tiene 4 cargos directivos en activo y 20 cargos directivos históricos.
La empresa está auditada por AUDITORIA Y DIAGNOSTICO EMPRESARIAL SA.