VENTA DISTRIBUCION Y COMERCIALIZACION DE BEBIDAS CARBONICAS EN GENERAL LA REALIZACION DE DICHAS ACTIVIDADES RESPECTO DE CUALQUIER PRODUCTO DEL RAMO DE LA ALIMENTACION O DE LA HOSTELERIA
CNAE 4634 - Comercio al por mayor de bebidas
A25055492
07/01/1987
39 años
-
1M €
Lleida
6
Consejo de administración
Información sobre balances y cuentas de resultados de COMERCIAL VALLE DE ARAN SA depositados en el Registro Mercantil de Lleida en los últimos ejercicios.
| Ejercicio Disponibilidad | 2019 Inmediata | 2020 Inmediata | 2021 Inmediata | 2022 Inmediata | 2023 Inmediata | Consultar en Axesor |
| Consultar en Axesor | ||||||

Resumen cronológico de actos publicados en las ediciones digitales de Boletines Oficiales (BORME, BOE, BOPI) inscritos por COMERCIAL VALLE DE ARAN SA o en los que participa indirectamente.
Publicación en el BORME de los siguientes ceses-dimisiones:
| Presidente | |
| Consejeros | |
| Secretario | |
| Vicesecretario | |
| Consejero Delegado |
Publicación en el BORME de los siguientes nombramientos:
| Presidente | |
| Consejeros | |
| Secretario | |
| Vicesecretario | |
| Consejero Delegado |
Publicación en el BORME de los siguientes ceses-dimisiones:
| Presidente | |
| Vicepresidente | |
| Vicesecretario | |
| Consejero Delegado | |
| Consejero Delegado Solidario |
Publicación en el BORME de los siguientes nombramientos:
| Presidente | |
| Vicesecretario | |
| Consejero Delegado |
Publicación en el BORME de los siguientes reelecciones:
| Consejeros |
Publicación en el BORME de los siguientes ceses-dimisiones:
| Consejero Delegado Solidario | |
| Consejero | |
| Secretario |
Publicación en el BORME de los siguientes nombramientos:
| Consejero Delegado | |
| Secretario |
| Modificación del artículo 12º de los estatutos sociales. . |
Publicación en el BORME de los siguientes ceses-dimisiones:
| Presidente | |
| Vicepresidente | |
| Consejero | |
| Consejero Delegado Solidario | |
| Secretario |
Publicación en el BORME de los siguientes nombramientos:
| Presidente | |
| Vicepresidente | |
| Vicesecretario | |
| Consejeros | |
| Consejeros Delegados Solidarios | |
| Secretario |
| 12. Administración y Representacion.-. 14. Administración y Representacion.-. |
Amplian a cuatro el número de miembros del Consejo de Administración.
| Informe axesor 360º | Informe de Crédito | Perfil Comercial de Empresa | |
| Importe de ventas y número de empleados | ![]() | ![]() | ![]() |
| Información mercantil y comercial | ![]() Completa | ![]() Completa | ![]() Básica |
| Administradores y dirigentes | ![]() | ![]() | ![]() Solo dirigentes |
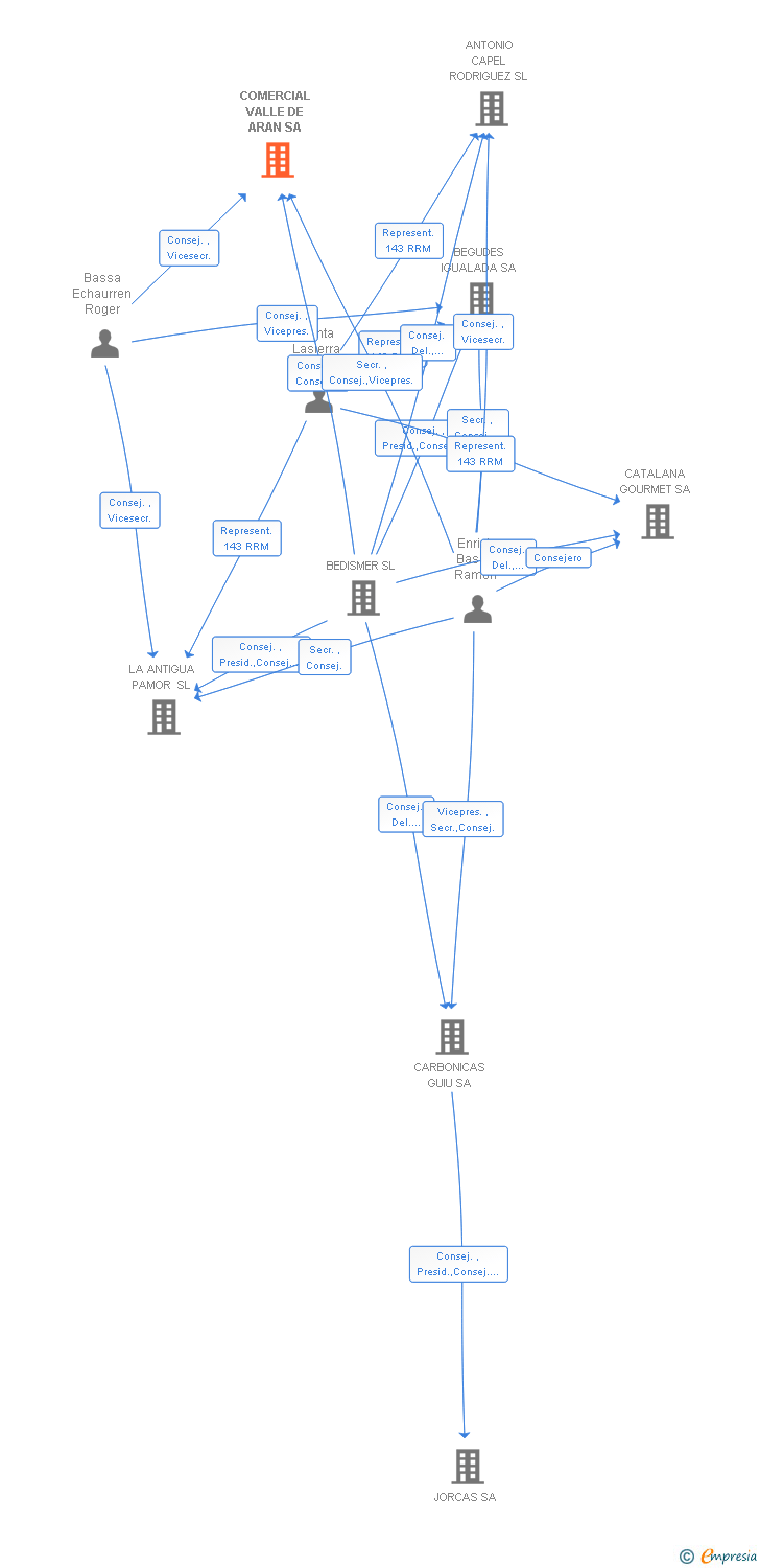
| Empresas relacionadas (accionistas, participadas,…) | ![]() | ![]() | ![]() |
| Categoría crediticia y probabilidad de incumplimiento de pago | ![]() | ![]() | ![]() |
| Impagos (RAI y Asnef Empresas) e incidencias judiciales | ![]() | ![]() | ![]() |
| Balance y cuenta de pérdidas y ganancias | ![]() Completo | ![]() Extracto | ![]() |
| Ratios y magnitudes económico-financieras | ![]() Completo | ![]() Extracto | ![]() |
| Representación gráfica de empresas relacionadas | ![]() | ![]() | ![]() |
| Comparativa del balance con la media del sector | ![]() | ![]() | ![]() |
| Estado de flujos de efectivo y de cambios en el patrimonio neto | ![]() | ![]() | ![]() |
| Fuentes de financiación y avales | ![]() | ![]() | ![]() |
| Subvenciones, concursos/subastas públicas y marcas | ![]() | ![]() | ![]() |
| Acceder | Acceder | Acceder |
COMERCIAL VALLE DE ARAN SA inscrita en el Registro Mercantil de Lleida. y con domicilio en LesSu clasificación nacional de actividades económicas es Comercio al por mayor de bebidas.
La empresa tiene una facturación anual entre 1.000.000 y 2.500.000 euros.
COMERCIAL VALLE DE ARAN SA tiene 7 cargos directivos en activo y 9 cargos directivos históricos.