FABRICACION Y VENTA DE SOLERIAS DE TERRAZO, PREFABRICADOS DE HORMIGON, AZULEJOS Y DEMAS ELEMENTOS PARA LA CONSTRUCCION.
CNAE 4613 - Intermediarios del comercio de la madera y materiales de construcción
B41278953
-
-
(Extinguida el 24/01/2020)
-
0.5M €
Sevilla
Consejo de administración
Información sobre balances y cuentas de resultados de COMERCIAL SANCHEZ HARO SL depositados en el Registro Mercantil de Sevilla en los últimos ejercicios.
| Ejercicio Disponibilidad | Consultar en Axesor | |||||
| Consultar en Axesor | ||||||

Resumen cronológico de actos publicados en las ediciones digitales de Boletines Oficiales (BORME, BOE, BOPI) inscritos por COMERCIAL SANCHEZ HARO SL o en los que participa indirectamente.
Publicación en el BORME de los siguientes revocaciones:
| Apoderados Solidarios |
| Procedimiento concursal | 620/2018 |
| FIRME | Si, |
| Fecha de resolución | 12/12/2020 |
| Descripcion | Auto de conclusión del concurso. Cumplimiento de convenio |
| Juzgado | num. 0 JUZGADO DE LO MERCANTIL NUMERO 2 DE SEVILLA |
| Procedimiento concursal | 620/2018 |
| Fecha de resolución | 21/06/2018 |
| Descripcion | Revocación de administradores concursales |
| Juzgado | num. 0 JUZGADO DE LO MERCANTIL NUMERO 2 DE SEVILLA |
| Adm. Concurs. | Galvez Saez Alberto |
| Procedimiento concursal | 620/2018 |
| FIRME | Si, |
| Fecha de resolución | 12/12/2020 |
| Descripcion | Cese de las limitaciones de las facultades de administración |
| Juzgado | num. 0 JUZGADO DE LO MERCANTIL NUMERO 2 DE SEVILLA |
| Procedimiento concursal | 620/2018 |
| FIRME | Si, |
| Fecha de resolución | 4/12/2018 |
| Descripcion | Auto de aprobación del plan de liquidación |
| Juzgado | num. 0 JUZGADO DE LO MERCANTIL NUMERO 2 DE SEVILLA |
| Procedimiento concursal | 620/2018 |
| FIRME | Si, |
| Fecha de resolución | 21/06/2018 |
| Descripcion | Auto de declaración de concurso. Voluntario |
| Juzgado | num. 0 JUZGADO DE LO MERCANTIL NUMERO 2 DE SEVILLA |
| Resoluciones | PRACTICADO, con esta fecha, asiento de INSCRIPCION de la DECLARACION DE CONCURSO VOLUNTARIO Y NOMBRAMIENTO DE ADMINISTRADOR CONCURSAL Y SU ACEPTACION, |
| Procedimiento concursal | 620/2018 |
| Fecha de resolución | 21/06/2018 |
| Descripcion | Nombramiento de administradores |
| Juzgado | num. 0 JUZGADO DE LO MERCANTIL NUMERO 2 DE SEVILLA |
| Adm. Concurs. | Galvez Saez Alberto |
| Procedimiento concursal | 620/2018 |
| FIRME | Si, |
| Fecha de resolución | 21/06/2018 |
| Descripcion | Resoluciones acordando la intervención o suspensión de las factultades de administración y disposición del concursado |
| Juzgado | num. 0 JUZGADO DE LO MERCANTIL NUMERO 2 DE SEVILLA |
| Resoluciones | INTERVENCION |
Publicación en el BORME de los siguientes ceses-dimisiones:
| Presidente | |
| Vicepresidente | |
| Consejeros | |
| Secretario | |
| Vicesecretario |
| Procedimiento concursal | 620/2018 |
| FIRME | Si, |
| Fecha de resolución | 21/09/2018 |
| Descripcion | Auto de apertura de la fase de liquidación |
| Juzgado | num. 0 JUZGADO DE LO MERCANTIL NUMERO 2 DE SEVILLA |
| Resoluciones | PRACTICADO, con esta fecha, asiento de INSCRIPCION de la APERTURA DE LA FASE DE LIQUIDACION, FORMACION DE LA SECCION QUINTA, LA SUSPENSION DE LAS FACULTADES DE ADMINISTRACION, DISOLUCION Y CESE DE ADMINISTRADORES |
Edicto
El Juzgado de lo Mercantil número dos de Sevilla, en cumplimiento de lo dispuesto en el art. 23 de la Ley Concursal,
Anuncia
1.º- Que en el procedimiento número 620/2018, con NIG 4109142120180001014, por Auto... Ver más
| Empresa |
|
Publicación en el BORME de los siguientes reelecciones:
| Presidente | |
| Vicepres. | |
| Vicesecr. | |
| Consejero | |
| Secretario |
| Informe axesor 360º | Informe de Crédito | Perfil Comercial de Empresa | |
| Importe de ventas y número de empleados | ![]() | ![]() | ![]() |
| Información mercantil y comercial | ![]() Completa | ![]() Completa | ![]() Básica |
| Administradores y dirigentes | ![]() | ![]() | ![]() Solo dirigentes |
| Empresas relacionadas (accionistas, participadas,…) | ![]() | ![]() | ![]() |
| Categoría crediticia y probabilidad de incumplimiento de pago | ![]() | ![]() | ![]() |
| Impagos (RAI y Asnef Empresas) e incidencias judiciales | ![]() | ![]() | ![]() |
| Balance y cuenta de pérdidas y ganancias | ![]() Completo | ![]() Extracto | ![]() |
| Ratios y magnitudes económico-financieras | ![]() Completo | ![]() Extracto | ![]() |
| Representación gráfica de empresas relacionadas | ![]() | ![]() | ![]() |
| Comparativa del balance con la media del sector | ![]() | ![]() | ![]() |
| Estado de flujos de efectivo y de cambios en el patrimonio neto | ![]() | ![]() | ![]() |
| Fuentes de financiación y avales | ![]() | ![]() | ![]() |
| Subvenciones, concursos/subastas públicas y marcas | ![]() | ![]() | ![]() |
| Acceder | Acceder | Acceder |
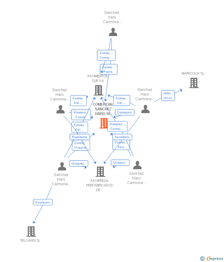
COMERCIAL SANCHEZ HARO SL inscrita en el Registro Mercantil de Sevilla. y con domicilio en Alcalá de GuadaíraSu clasificación nacional de actividades económicas era Intermediarios del comercio de la madera y materiales de construcción.
La empresa tenia un rango de facturación anual inferior a 500.000 euros.
COMERCIAL SANCHEZ HARO SL tiene 9 cargos directivos en activo y 0 cargos directivos históricos.