VENTA AL POR MAYOR Y AL POR MENOR, IMPORTACION Y REPARACION DE TODO TIPO DE MATERIALES, PRODUCTOS, APARATOS E INSTRUMENTOS EMPLEADOS EN LOS LABORATORIOS, CUALQUIERA QUE SEA LA ESPECIALIDAD DE ESTOS.
CNAE 4690 - Comercio al por mayor no especializado
B50045988
15/05/1978
48 años
102.921,25 €
2.5M €
Zaragoza
40
Información sobre balances y cuentas de resultados de COMERCIAL RAFER SL depositados en el Registro Mercantil de Zaragoza en los últimos ejercicios.
| Ejercicio Disponibilidad | 2019 Inmediata | 2020 Inmediata | Consultar en Axesor | |||
| Consultar en Axesor | ||||||

Resumen cronológico de actos publicados en las ediciones digitales de Boletines Oficiales (BORME, BOE, BOPI) inscritos por COMERCIAL RAFER SL o en los que participa indirectamente.
Con fecha 23 de febrero de 2022, la sociedad COMERCIAL RAFER SL ha sido absorbida por la sociedad PALEX MEDICAL SA .
Anuncio de fusión por absorción.
De conformidad con el artículo 43 de la Ley 3/2009, de 3 de abril, sobre Modificaciones Estructurales de las Sociedades Mercantiles ("LME"), se hace público que el socio único de la sociedad "Palex Medical, S.A. Unipersonal", ... Ver más
| Absorbente | |
| Absorbida |
|
Publicación en el BORME de los siguientes nombramientos:
| Apoderados Solidarios |
Publicación en el BORME de los siguientes ceses-dimisiones:
| Administradores Solidarios |
Cambio del Organo de Administración: Administradores solidarios a Administrador único.
Publicación en el BORME de los siguientes revocaciones:
| Apoderados Solidarios | |
| Apoderados |
Publicación en el BORME de los siguientes nombramientos:
| Apoderados Mancomunados/Solidarios | |
| Apoderado Mancomunado |
Publicación en el BORME de los siguientes ceses-dimisiones:
| Presidente | |
| Consejeros | |
| Secretario |
|
| Consejero Delegado |
Los socios o accionistas de la empresa han ampliado en 3.756,25 € el capital social de la sociedad. Esta ampliación incrita en el Registro Mercantil, incrementa el capital social en un 3.79 %, dejando el capital social de la sociedad en 102.921,25€.
| Capital social anterior: | 99.165 € |
| Aumento de capital: | 3.756,25 € |
| Capital social resultante: | 102.921,25 € |
| % incremento: | 3.79 % |
Con fecha 2 de octubre de 2015, la sociedad FARA SALDUIE SL ha sido absorbida por la sociedad COMERCIAL RAFER SL .
En cumplimiento de lo previsto en el artículo 43.1 de la Ley 3/2009, de 3 de abril, sobre modificaciones estructurales de las sociedades mercantiles (la "Ley") se hace público que, en el día de hoy, 26 de junio de 2015, la Junta general de socios de la sociedad absorbente y el soc... Ver más
| Absorbente |
|
| Absorbida |
Publicación en el BORME de los siguientes nombramientos:
| Presidente | |
| Consejeros | |
| Secretario |
|
Publicación en el BORME de los siguientes revocaciones:
| Auditor |
Publicación en el BORME de los siguientes ceses-dimisiones:
| Presidente | |
| Consejeros | |
| Secretario |
Publicación en el BORME de los siguientes nombramientos:
| Administradores Solidarios |
| Nuevo órgano social | Administradores solidarios |
Publicación en el BORME de los siguientes reelecciones:
| Auditor | |
| Auditor Suplente |
| Informe axesor 360º | Informe de Crédito | Perfil Comercial de Empresa | |
| Importe de ventas y número de empleados | ![]() | ![]() | ![]() |
| Información mercantil y comercial | ![]() Completa | ![]() Completa | ![]() Básica |
| Administradores y dirigentes | ![]() | ![]() | ![]() Solo dirigentes |
| Empresas relacionadas (accionistas, participadas,…) | ![]() | ![]() | ![]() |
| Categoría crediticia y probabilidad de incumplimiento de pago | ![]() | ![]() | ![]() |
| Impagos (RAI y Asnef Empresas) e incidencias judiciales | ![]() | ![]() | ![]() |
| Balance y cuenta de pérdidas y ganancias | ![]() Completo | ![]() Extracto | ![]() |
| Ratios y magnitudes económico-financieras | ![]() Completo | ![]() Extracto | ![]() |
| Representación gráfica de empresas relacionadas | ![]() | ![]() | ![]() |
| Comparativa del balance con la media del sector | ![]() | ![]() | ![]() |
| Estado de flujos de efectivo y de cambios en el patrimonio neto | ![]() | ![]() | ![]() |
| Fuentes de financiación y avales | ![]() | ![]() | ![]() |
| Subvenciones, concursos/subastas públicas y marcas | ![]() | ![]() | ![]() |
| Acceder | Acceder | Acceder |
COMERCIAL RAFER SL inscrita en el Registro Mercantil de Zaragoza. y con domicilio en ZaragozaSu clasificación nacional de actividades económicas es Comercio al por mayor no especializado.
capital social de la empresa es de 102.921,25 euros y tiene una facturación anual superior a 2.500.000 euros.
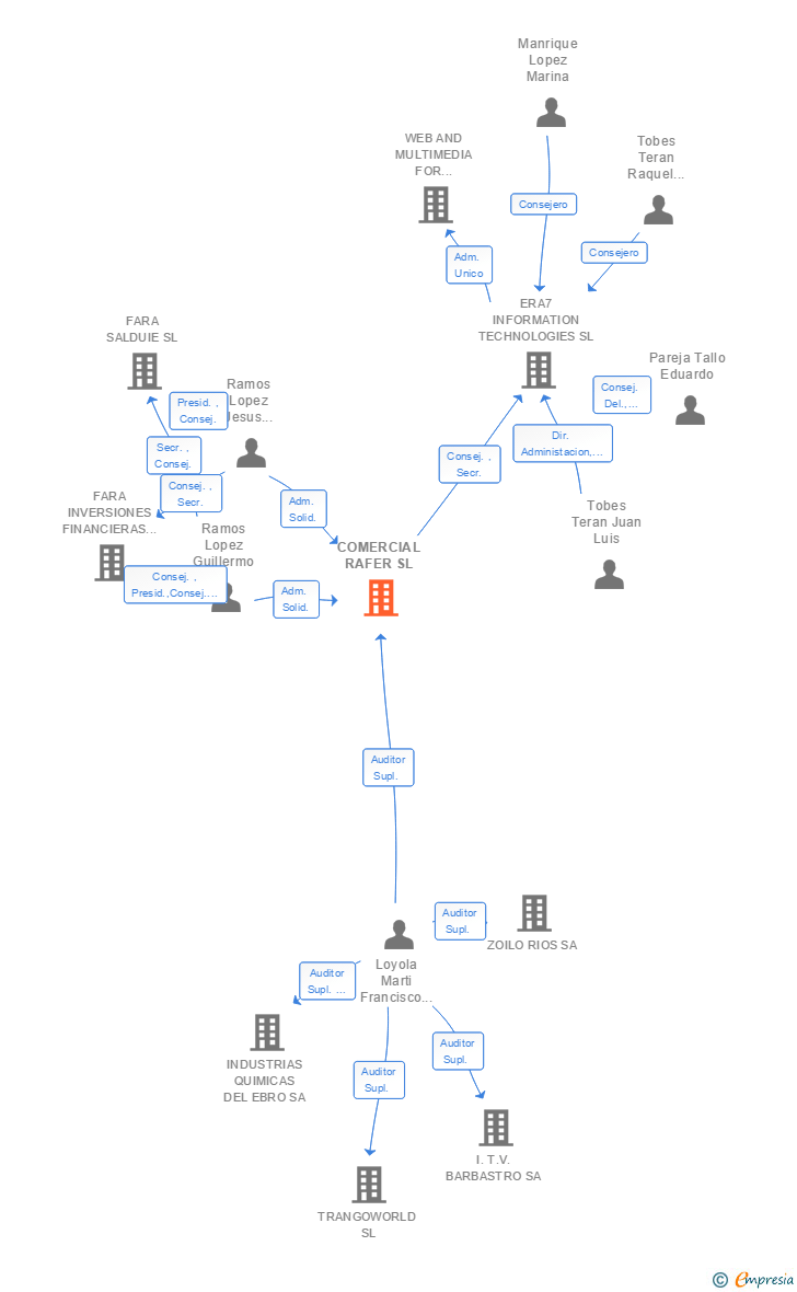
COMERCIAL RAFER SL tiene 4 cargos directivos en activo y 8 cargos directivos históricos.
La empresa está auditada por AUDITZAR AUDITORES SLP.