C/ PABLO PICASSO 8 (JUN). Ver mapa
Comercio al por mayor de azúcar, chocolate y confitería.- cnae 4636.- (actividad. Principal). Las actividades enumeradas podrá ser desarrolladas por la sociedad total o parcialmente, de modo indirecto, mediante la titularidad de acciones o participaciones en sociedades o comunidades de bienes...
no disponible
10/08/2020
6 años
3.000,00 €
-
Granada
-
Administrador único
Información sobre balances y cuentas de resultados de COMERCIAL DE LEVADURAS SANCHEZ E HIJOS SL depositados en el Registro Mercantil de Granada en los últimos ejercicios.
| Ejercicio Disponibilidad | 2019 3 horas | 2020 3 horas | 2021 3 horas | Consultar en Axesor | ||
| Consultar en Axesor | ||||||
| Entidad | Relación | Entidad/Relación | Desde | Hasta |
|---|---|---|---|---|
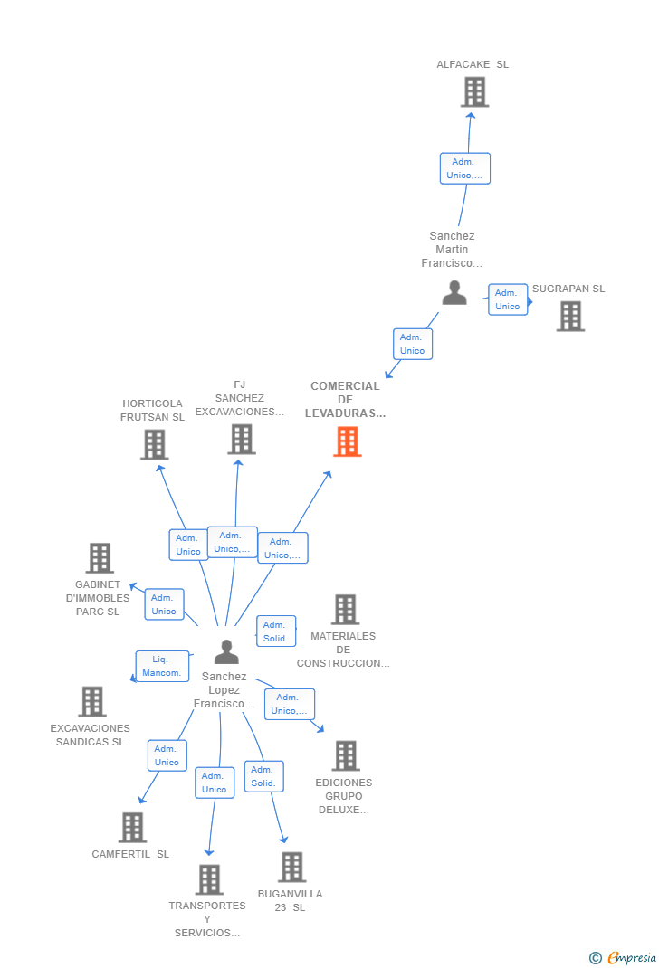
| Sanchez Martin Francisco Angel | Adm. Unico | Sanchez Martin Francisco Angel Adm. Unico | 02/11/2022 | |
| Francisco-Javier Sanchez Lopez | Adm. Unico | Francisco-Javier Sanchez Lopez Adm. Unico | 02/11/2022 | |
| Sanchez Lopez Francisco Javier | Socio Único | Sanchez Lopez Francisco Javier Socio Único | 26/08/2020 | |
| Sanchez Lopez Francisco Javier | Adm. Unico | Sanchez Lopez Francisco Javier Adm. Unico | 26/08/2020 |

Resumen cronológico de actos publicados en las ediciones digitales de Boletines Oficiales (BORME, BOE, BOPI) inscritos por COMERCIAL DE LEVADURAS SANCHEZ E HIJOS SL o en los que participa indirectamente.
Se constituye la empresa con fecha 26 de agosto de 2020 mediante escritura pública. La empresa se crea con un capital social inicial de 3.000,00 Euros e inicia su actividad el 10 de agosto de 2020. El domicilio social en el momento de su constitución se establece en C/ PABLO PICASSO 8 (JUN). La empresa indica que su actividad es Comercio al por mayor de azúcar, chocolate y confitería.- CNAE 4636.- (Actividad. Principal). Las actividades enumeradas podrá ser desarrolladas por la sociedad total o parcialmente, de modo indirecto, mediante la titularidad de acciones o participaciones en sociedades o comunidades de bienes...
| Informe de Crédito | Informe Mercantil, Incidencias y Vinculaciones | Perfil Comercial de Empresa | |
| Capital social actual y evolución | ![]() | ![]() | ![]() |
| Información mercantil y comercial | ![]() | ![]() | ![]() Básica |
| Administradores y dirigentes | ![]() | ![]() Solo administradores | ![]() Solo dirigentes |
| Empresas relacionadas (accionistas, participadas,…) | ![]() | ![]() | ![]() |
| Incidencias judiciales y procedimientos concursales | ![]() | ![]() | ![]() |
| Impagos en el fichero RAI | ![]() | ![]() | ![]() |
| Impagos en el fichero Asnef Empresas | ![]() | ![]() | ![]() |
| Categoría crediticia y probabilidad de incumplimiento de pago | ![]() | ![]() | ![]() |
| Extracto del balance y cuenta de pérdidas y ganancias | ![]() | ![]() | ![]() |
| Ratios y magnitudes económico-financieras | ![]() | ![]() | ![]() |
| Acceder | Acceder | Acceder |
COMERCIAL DE LEVADURAS SANCHEZ E HIJOS SL inscrita en el Registro Mercantil de Granada.
capital social de la empresa es de 3.000,00 euros.