C/ PAU CASALS, 3-BUZON 93 17001 (GIRONA). Ver mapa
La gestión, asesoramiento y prestación de servicios de distribución, informáticos, contables, laborales, administrativos, de gestión de empresa, de estructura de ésta, de estrategias comerciales e industriales, y de organización interna y externa, racionalización y planificación de la empresa.
no disponible
10/10/2019
6 años
770.000,00 €
0.5M €
Girona
-
Administrador único
Información sobre balances y cuentas de resultados de COLLELL TURRA SL depositados en el Registro Mercantil de Girona en los últimos ejercicios.
| Ejercicio Disponibilidad | 2019 3 horas | 2020 3 horas | 2021 Inmediata | 2022 Inmediata | Consultar en Axesor | |
| Consultar en Axesor | ||||||
| Entidad | Relación | Entidad/Relación | Desde | Hasta |
|---|---|---|---|---|
| Andressa Lineia Turra | Apod. | Andressa Lineia Turra Apod. | 20/09/2021 | |
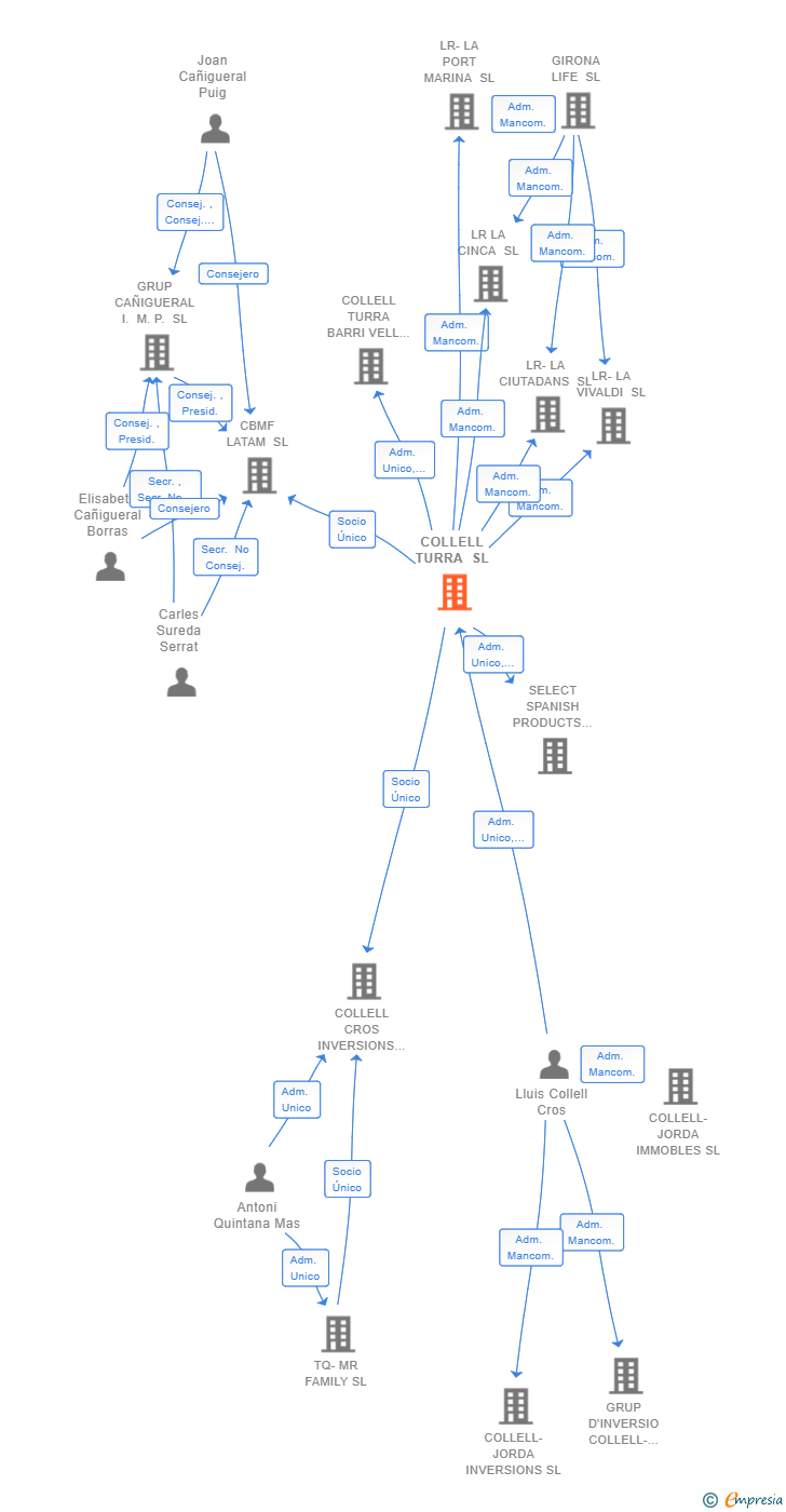
| Lluis Collell Cros | Socio Único | Lluis Collell Cros Socio Único | 24/10/2019 | |
| Lluis Collell Cros | Adm. Unico | Lluis Collell Cros Adm. Unico | 24/10/2019 |

Resumen cronológico de actos publicados en las ediciones digitales de Boletines Oficiales (BORME, BOE, BOPI) inscritos por COLLELL TURRA SL o en los que participa indirectamente.
Traslado del domicilio social de la empresa situado en C/ ARAGO, 8, 1r 17a-BLOC A 17230 (PALAMOS) siendo el nuevo domicilio situado en C/ PAU CASALS, 3-BUZON 93 17001 (GIRONA).
Publicación en el BORME de los siguientes ceses-dimisiones:
| Administradores Mancomunados |
|
Traslado del domicilio social de la empresa situado en C/ MAS PALAHI 10 (GIRONA) siendo el nuevo domicilio situado en C/ ARAGO, 8, 1r 17a-BLOC A 17230 (PALAMOS).
Publicación en el BORME de los siguientes ceses-dimisiones:
| Administradores Mancomunados |
|
Publicación en el BORME de los siguientes nombramientos:
| Administradores Mancomunados |
|
Publicación en el BORME de los siguientes nombramientos:
| Administradores Mancomunados |
|
Publicación en el BORME de los siguientes nombramientos:
| Administradores Mancomunados |
|
Publicación en el BORME de los siguientes nombramientos:
| Administradores Mancomunados |
|
Publicación en el BORME de los siguientes nombramientos:
| Administradores Mancomunados |
|
Publicación en el BORME de los siguientes revocaciones:
| Administrador Mancomunado |
|
| Representante 143 RRM |
Publicación en el BORME de los siguientes nombramientos:
| Administrador Mancomunado |
|
| Representante 143 RRM |
Traslado del domicilio social de la empresa situado en C/ VOLCA RACO 3 - BOSC DE TOSCA (PRESES (LES)) siendo el nuevo domicilio situado en C/ MAS PALAHI 10 (GIRONA).
Se constituye la empresa con fecha 24 de octubre de 2019 mediante escritura pública. La empresa se crea con un capital social inicial de 770.000,00 Euros e inicia su actividad el 10 de octubre de 2019. El domicilio social en el momento de su constitución se establece en C/ VOLCA RACO 3 - BOSC DE TOSCA (PRESES (LES)). La empresa indica que su actividad es La gestión, asesoramiento y prestación de servicios de distribución, informáticos, contables, laborales, administrativos, de gestión de empresa, de estructura de ésta, de estrategias comerciales e industriales, y de organización interna y externa, racionalización y planificación de la empresa.
| Informe axesor 360º | Informe de Crédito | Perfil Comercial de Empresa | |
| Importe de ventas y número de empleados | ![]() | ![]() | ![]() |
| Información mercantil y comercial | ![]() Completa | ![]() Completa | ![]() Básica |
| Administradores y dirigentes | ![]() | ![]() | ![]() Solo dirigentes |
| Empresas relacionadas (accionistas, participadas,…) | ![]() | ![]() | ![]() |
| Categoría crediticia y probabilidad de incumplimiento de pago | ![]() | ![]() | ![]() |
| Impagos (RAI y Asnef Empresas) e incidencias judiciales | ![]() | ![]() | ![]() |
| Balance y cuenta de pérdidas y ganancias | ![]() Completo | ![]() Extracto | ![]() |
| Ratios y magnitudes económico-financieras | ![]() Completo | ![]() Extracto | ![]() |
| Representación gráfica de empresas relacionadas | ![]() | ![]() | ![]() |
| Comparativa del balance con la media del sector | ![]() | ![]() | ![]() |
| Estado de flujos de efectivo y de cambios en el patrimonio neto | ![]() | ![]() | ![]() |
| Fuentes de financiación y avales | ![]() | ![]() | ![]() |
| Subvenciones, concursos/subastas públicas y marcas | ![]() | ![]() | ![]() |
| Acceder | Acceder | Acceder |
COLLELL TURRA SL inscrita en el Registro Mercantil de Girona.
capital social de la empresa es de 770.000,00 euros y tiene una facturación anual inferior a 500.000 euros.