CL RONDA GENERAL MITRE NUM.126 P.6 (BARCELONA). Ver mapa
Asesoramiento y consultoria de empresas y negocios por medios fisicos y telematicos.Desarrollo, gestion y explotacion de plataformas virtuales o digitales en las que los consumidores finales puedan llevar a cabo...
no disponible
09/03/2023
3 años
3.000,00 €
-
Barcelona
-
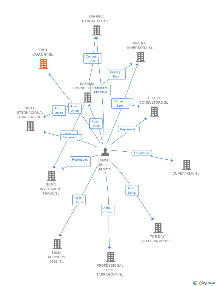
Administrador único
| Entidad | Relación | Entidad/Relación | Desde | Hasta |
|---|---|---|---|---|
| Romeu Masip Jacinto | Adm. Unico | Romeu Masip Jacinto Adm. Unico | 20/12/2023 | |
| Fonts Costabella Heribert | Adm. Mancom. | Fonts Costabella Heribert Adm. Mancom. | 12/04/2023 | 20/12/2023 |
| Compte Fors Manuel | Adm. Mancom. | Compte Fors Manuel Adm. Mancom. | 12/04/2023 | 20/12/2023 |

Resumen cronológico de actos publicados en las ediciones digitales de Boletines Oficiales (BORME, BOE, BOPI) inscritos por CMH COACH SL o en los que participa indirectamente.
Publicación en el BORME de los siguientes revocaciones:
| Administradores Mancomunados |
La sociedad cambia su actividad pasando a ser la nueva actividad o actividades de la empresa:
Asesoramiento y consultoria de empresas y negocios por medios fisicos y telematicos.Desarrollo, gestion y explotacion de plataformas virtuales o digitales en las que los consumidores finales puedan llevar a cabo..
El anterior objeto social de la sociedad era el siguiente:
Asesoramiento y consultoria de empresas y negocios por medios fisicos y telematicos.Desarrollo, gestion y explotacion de plataformas virtuales o digitales en las que los consumidores finales puedan llevar a cabo..
Se constituye la empresa con fecha 12 de abril de 2023 mediante escritura pública. La empresa se crea con un capital social inicial de 3.000,00 Euros e inicia su actividad el 9 de marzo de 2023. El domicilio social en el momento de su constitución se establece en CL RONDA GENERAL MITRE NUM.126 P.6 (BARCELONA). La empresa indica que su actividad es ACTIVIDAD PRINCIPAL. DESARROLLO, GESTION Y EXPLOTACION DE PLATAFORMAS VIRTUALES O DIGITALES. CNAE DE LA ACTIVIDAD PRINCIPAL 6209: OTROS SERVICIOS RELACIONADOS CON LAS TECNOLOGIAS DE LA INFORMACION Y LA INFORMATICA, ETC.
Publicación en el BORME de los siguientes nombramientos:
| Administradores Mancomunados |
| Informe de Crédito | Predicción y Calificación | Perfil Comercial de Empresa | |
| Categoría crediticia y probabilidad de incumplimiento de pago | ![]() | ![]() | ![]() |
| Crédito recomendado | ![]() | ![]() | ![]() |
| Importe de ventas y número de empleados | ![]() | ![]() | ![]() |
| Información mercantil y comercial | ![]() | ![]() | ![]() Básica |
| Administradores y dirigentes | ![]() | ![]() | ![]() Solo dirigentes |
| Incidencias judiciales y procedimientos concursales | ![]() | ![]() | ![]() |
| Impagos en el fichero RAI | ![]() | ![]() | ![]() |
| Impagos en el fichero Asnef Empresas | ![]() | ![]() | ![]() |
| Extracto del balance y cuenta de pérdidas y ganancias | ![]() | ![]() | ![]() |
| Ratios y magnitudes económico-financieras | ![]() | ![]() | ![]() |
| Acceder | Acceder | Acceder |
CMH COACH SL inscrita en el Registro Mercantil de Barcelona.
capital social de la empresa es de 3.000,00 euros.