C/ AVIACION 14 - EDIFICIO MORERA II, PLANTA BAJA (SEVILLA). Ver mapa
Promover, diseñar, construir, operar, explotar, gestionar y administrar centrales que utilicen como energía primarla, energías renovables, así como realizar las actividades relacionadas con el funcionamiento y explotación de dichas instalaciones. Promoción y realización de proyectos, estudios y otra.
no disponible
27/06/2019
7 años
263.285,00 €
0.5M €
Sevilla
-
Administrador único
NARANJA PITASOL 5 SL
Información sobre balances y cuentas de resultados de CLOVE CAPITAL SL depositados en el Registro Mercantil de Sevilla en los últimos ejercicios.
| Ejercicio Disponibilidad | 2019 Inmediata | 2020 Inmediata | 2021 Inmediata | 2022 Inmediata | Consultar en Axesor | |
| Consultar en Axesor | ||||||
| Entidad | Relación | Entidad/Relación | Desde | Hasta |
|---|---|---|---|---|
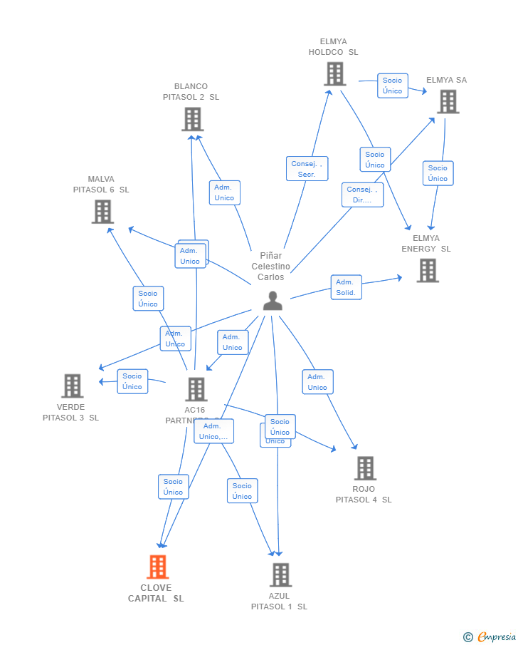
| Piñar Celestino Carlos | Adm. Unico | Piñar Celestino Carlos Adm. Unico | 14/06/2021 | |
| Piñar Celestino Carlos | Adm. Solid. | Piñar Celestino Carlos Adm. Solid. | 15/07/2019 | 14/06/2021 |
| Ramos Garrido Alberto | Adm. Solid. | Ramos Garrido Alberto Adm. Solid. | 15/07/2019 | 14/06/2021 |
| Piñar Celestino Carlos | Socio Único | Piñar Celestino Carlos Socio Único | 11/06/2021 | |
| AC16 PARTNERS SL | Socio Único | AC16 PARTNERS SL Socio Único | 15/07/2019 |

Resumen cronológico de actos publicados en las ediciones digitales de Boletines Oficiales (BORME, BOE, BOPI) inscritos por CLOVE CAPITAL SL o en los que participa indirectamente.
Los socios o accionistas de la empresa han ampliado en 108.565 € el capital social de la sociedad. Esta ampliación incrita en el Registro Mercantil, incrementa el capital social en un 70.17 %, dejando el capital social de la sociedad en 263.285€.
| Capital social anterior: | 154.720 € |
| Aumento de capital: | 108.565 € |
| Capital social resultante: | 263.285 € |
| % incremento: | 70.17 % |
| Artículo de los estatutos. 1. Denominación social.-. Artículo de los estatutos: 2. Objeto social.-. |
La sociedad cambia su denominación social NARANJA PITASOL 5 SL a la denominación CLOVE CAPITAL SL
La sociedad cambia su actividad pasando a ser la nueva actividad o actividades de la empresa:
Promover, diseñar, construir, operar, explotar, gestionar y administrar centrales que utilicen como energía primarla, energías renovables, así como realizar las actividades relacionadas con el funcionamiento y explotación de dichas instalaciones. Promoción y realización de proyectos, estudios y otra
El anterior objeto social de la sociedad era el siguiente:
Promover, diseñar, construir, operar, explotar, gestionar y administrar centrales que utilicen como energía primarla, energías renovables, así como realizar las actividades relacionadas con el funcionamiento y explotación de dichas instalaciones. Promoción y realización de proyectos, estudios y otra
| Artículo de los estatutos: Artículo 3º. |
Traslado del domicilio social de la empresa situado en C/ ALONSO CARRILLO 16 (SEVILLA) siendo el nuevo domicilio situado en C/ AVIACION 14 - EDIFICIO MORERA II, PLANTA BAJA (SEVILLA).
Publicación en el BORME de los siguientes ceses-dimisiones:
| Administradores Solidarios |
El capital social de la empresa se incrementa en un 5057.33 % (ampliación de 151.720 €). De esta forma, tras la ampliación la sociedad pasa de tener 3.000€ de capital social a 154.720€. Esta ampliación de capital fue inscrita en el Registro Mercantil con fecha 14 de junio de 2021.
| Capital social anterior: | 3.000 € |
| Aumento de capital: | 151.720 € |
| Capital social resultante: | 154.720 € |
| % incremento: | 5057.33 % |
| Artículo de los estatutos: 5. Capital social.-. |
Cambio del Organo de Administración: Administradores solidarios a Administrador único.
Se constituye la empresa con fecha 15 de julio de 2019 mediante escritura pública. La empresa se crea con un capital social inicial de 3.000,00 Euros e inicia su actividad el 27 de junio de 2019. El domicilio social en el momento de su constitución se establece en C/ ALONSO CARRILLO 16 (SEVILLA). La empresa indica que su actividad es El objeto social, lo constituirán las siguientes actividades: Promover, diseñar, construir, operar, explotar, gestionar y administrar centrales que utilicen como energía primaria, energías renovables, así como realizar las actividades relacionadas con el funcionamiento y explotación de dichas ....
Publicación en el BORME de los siguientes nombramientos:
| Administradores Solidarios |
| Informe axesor 360º | Informe de Crédito | Perfil Comercial de Empresa | |
| Importe de ventas y número de empleados | ![]() | ![]() | ![]() |
| Información mercantil y comercial | ![]() Completa | ![]() Completa | ![]() Básica |
| Administradores y dirigentes | ![]() | ![]() | ![]() Solo dirigentes |
| Empresas relacionadas (accionistas, participadas,…) | ![]() | ![]() | ![]() |
| Categoría crediticia y probabilidad de incumplimiento de pago | ![]() | ![]() | ![]() |
| Impagos (RAI y Asnef Empresas) e incidencias judiciales | ![]() | ![]() | ![]() |
| Balance y cuenta de pérdidas y ganancias | ![]() Completo | ![]() Extracto | ![]() |
| Ratios y magnitudes económico-financieras | ![]() Completo | ![]() Extracto | ![]() |
| Representación gráfica de empresas relacionadas | ![]() | ![]() | ![]() |
| Comparativa del balance con la media del sector | ![]() | ![]() | ![]() |
| Estado de flujos de efectivo y de cambios en el patrimonio neto | ![]() | ![]() | ![]() |
| Fuentes de financiación y avales | ![]() | ![]() | ![]() |
| Subvenciones, concursos/subastas públicas y marcas | ![]() | ![]() | ![]() |
| Acceder | Acceder | Acceder |
CLOVE CAPITAL SL anteriormente denominada NARANJA PITASOL 5 SL inscrita en el Registro Mercantil de Sevilla.
capital social de la empresa es de 263.285,00 euros y tiene una facturación anual inferior a 500.000 euros.